今天给大家分享一份300页的《企业内部控制管理手册》,共六篇内容,内容全面,可供参考!
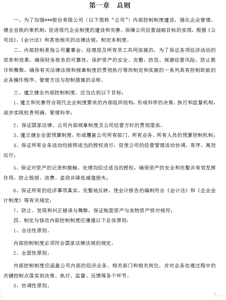
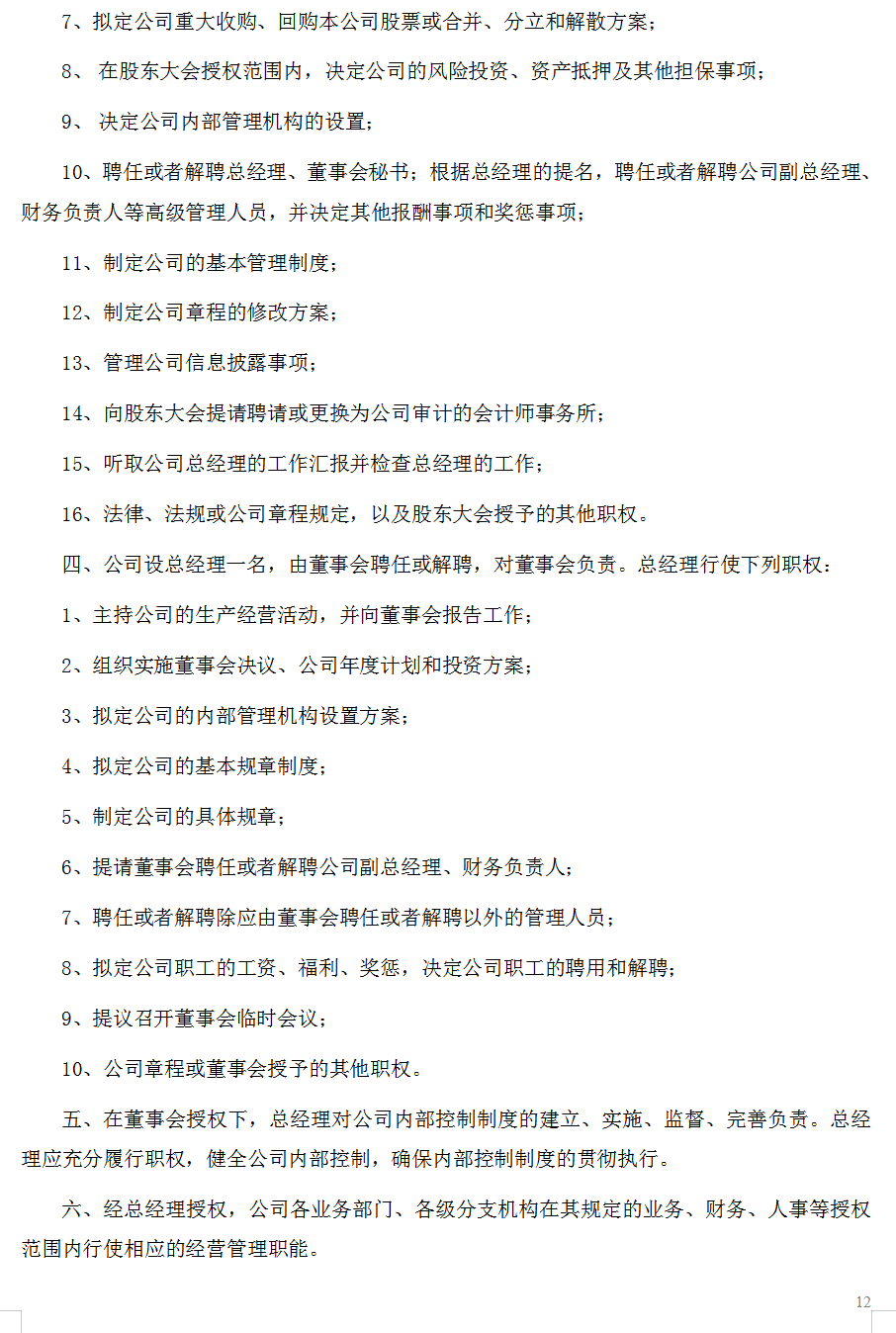
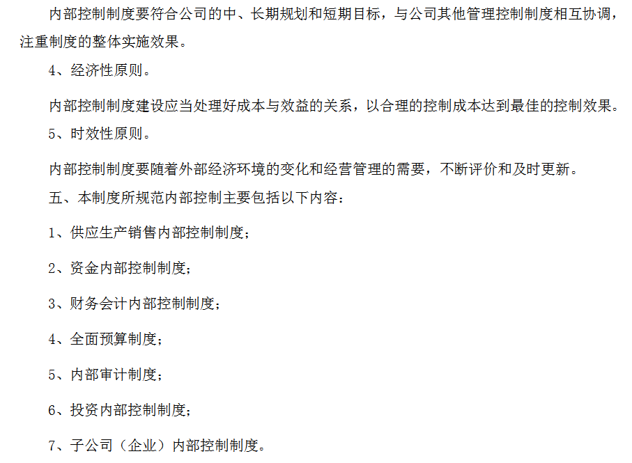
第一章 总则
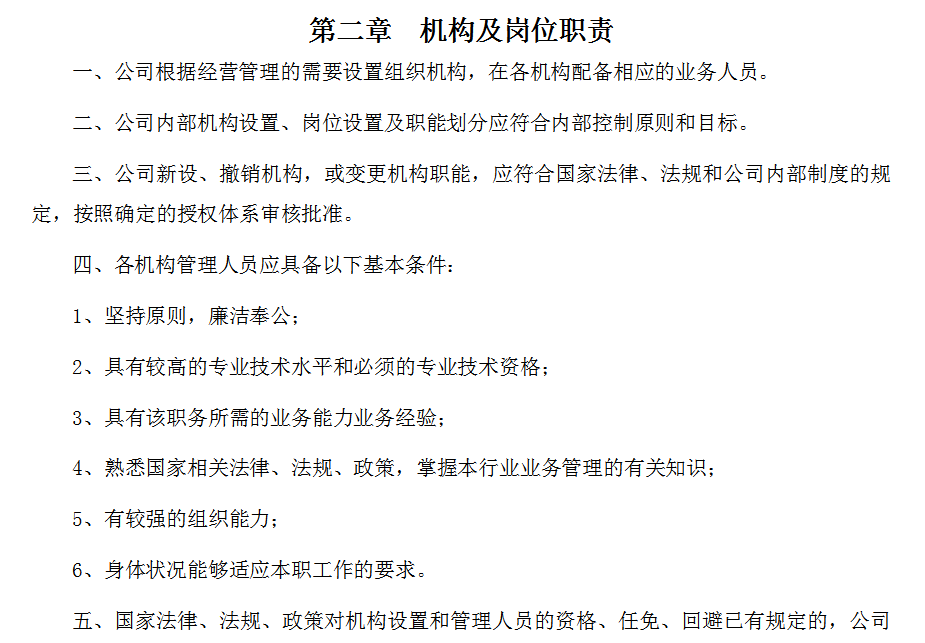
第二章 机构及岗位职责
第三章 内部控制方法
第四章 内部控制基础工作
第五章 授权体系概述
第一章 供应内部控制制度
第一节 内控概述
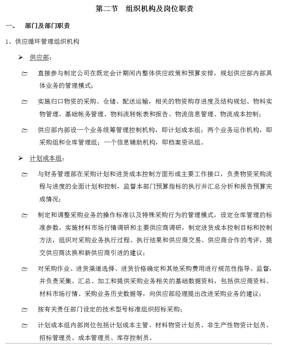
第二节 组织机构及岗位职责
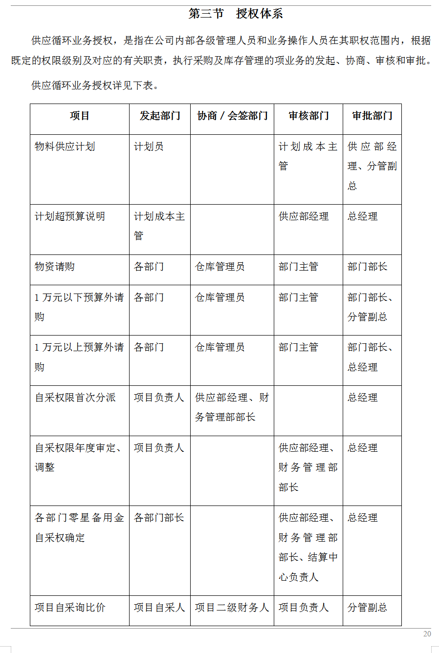
第三节 授权体系
第四节 管理制度
——物资供应计划
......
好了,篇幅有限,剩余内容就不再一一展示了。
版权声明:我们致力于保护作者版权,注重分享,被刊用文章【企业内控制度(300页六篇企业内部控制管理手册)】因无法核实真实出处,未能及时与作者取得联系,或有版权异议的,请联系管理员,我们会立即处理! 部分文章是来自自研大数据AI进行生成,内容摘自(百度百科,百度知道,头条百科,中国民法典,刑法,牛津词典,新华词典,汉语词典,国家院校,科普平台)等数据,内容仅供学习参考,不准确地方联系删除处理!;
工作时间:8:00-18:00
客服电话
电子邮件
beimuxi@protonmail.com
扫码二维码
获取最新动态
