身为财务人员应该都知道,企业内部控制是十分重要的,完整的企业内部管理共22项,企业想要进行详细的内部控制管理,对财务人员来说,也是有点麻烦的。
今天给大家分享一份22年版最新企业内部控制实施细则,22项企业内部控制详细进行企业控制。
1.1、资金管理目标
1.1.1、资金业务目标
1.2、资金业务风险
1.2.1、资金运营风险
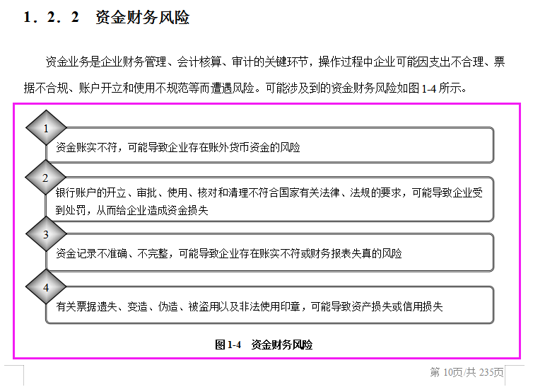
1.2.2、资金财务风险
1.3、资金管理业务流程
1.3.1、现金管理业务流程
1.3.2、银行存款管理业务流程
1.4、 资金管理业务相关办法、规范、制度
1.4.1 、现金管理办法
1.4.2 银行存款制度
2.1 采购管理目标
2.1.1 采购业务目标
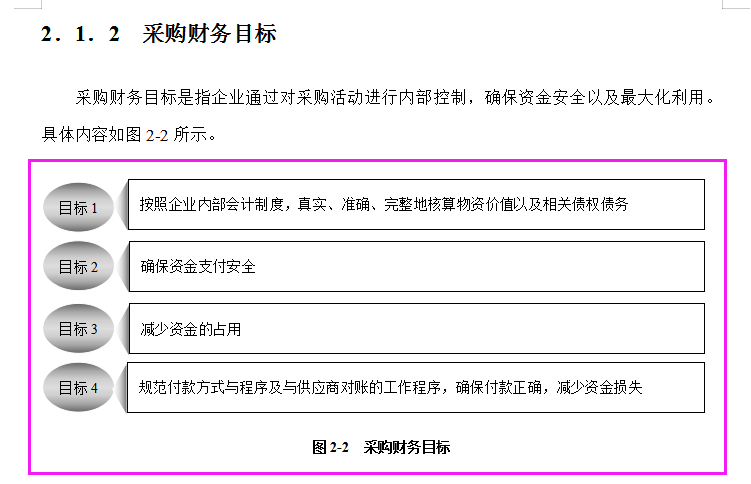
2.1.2、采购财务目标
......
好了,篇幅有限,剩余内容就不再一一展示了。
版权声明:我们致力于保护作者版权,注重分享,被刊用文章【企业内控制度(2022年企业最新内部控制实施细则)】因无法核实真实出处,未能及时与作者取得联系,或有版权异议的,请联系管理员,我们会立即处理! 部分文章是来自自研大数据AI进行生成,内容摘自(百度百科,百度知道,头条百科,中国民法典,刑法,牛津词典,新华词典,汉语词典,国家院校,科普平台)等数据,内容仅供学习参考,不准确地方联系删除处理!;
工作时间:8:00-18:00
客服电话
电子邮件
beimuxi@protonmail.com
扫码二维码
获取最新动态
