公司发年终奖的时候,李会计居然发了10万,居然还是老板亲自吩咐的,大家都不是很服气,都是财务部的成员,以前大家年终奖都差不多,这次他凭什么拿这么多。
直到财务总监说,最近公司实行的企业内部控制制度手册,就是人家拿出来的,大家听说之后都表示不可思议。
今天小编就为大家分享一下李会计制作的《企业内部控制流程手册》,共22章,大家可以借鉴一下。
(文末有福利)
第一章、企业内部控制流程——资金
1.1资金与授权批准控制
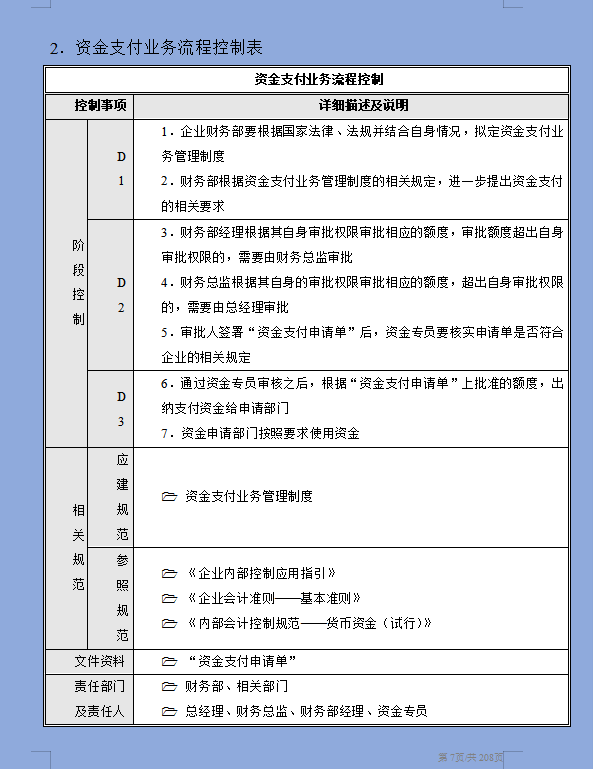
1.1.1资金支付业务流程与风险控制图
1.1.2资金支付业务流程控制表
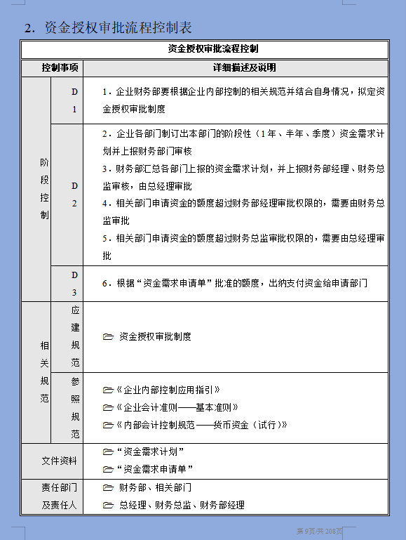
1.2.1资金授权审批流程与风险控制图
1.2.2资金授权审批流程控制表
1.2现金和银行存款控制
1.2.1借出款审批流程与风险控制图
1.2.2借出款项审批流程控制表
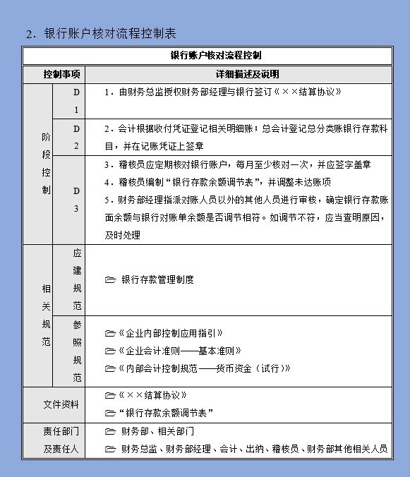
1.3.1银行账户核对流程与风险控制图
1.3.2银行账户核对流程控制表
第二章、企业内部控制流程——采购
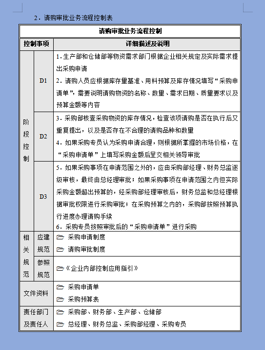
2.1请购审批业务流程
2.1.1请购审批业务流程与风险控制图
2.1.2请购审批业务流程控制表
2.2.1 采购业务招标流程
2.2.2 供应商的评选流程
第3章 企业内部控制流程——存货
.......
篇幅有限,无法展示齐全,想要领取完整版企业内部控制流程完整版的。
【企业内部控制手册资料领取方式:】
1、下方评论区留言:想要学习!并转发收藏
2、点击小编头像,私我回复:【资料】二字领取哈!
记得看清第二步哦!
版权声明:我们致力于保护作者版权,注重分享,被刊用文章【李会计(看了28岁李会计制作的企业内部控制手册)】因无法核实真实出处,未能及时与作者取得联系,或有版权异议的,请联系管理员,我们会立即处理! 部分文章是来自自研大数据AI进行生成,内容摘自(百度百科,百度知道,头条百科,中国民法典,刑法,牛津词典,新华词典,汉语词典,国家院校,科普平台)等数据,内容仅供学习参考,不准确地方联系删除处理!;
工作时间:8:00-18:00
客服电话
电子邮件
beimuxi@protonmail.com
扫码二维码
获取最新动态
