22年中级备考已经拉开帷幕,三月份即将迎接我们《中级会计职称》的报名,中级考试是有一定的难度的,不像初级可能考前1、2个月临时抱佛脚就能过的!中级考试需要我们做长期的学习计划!
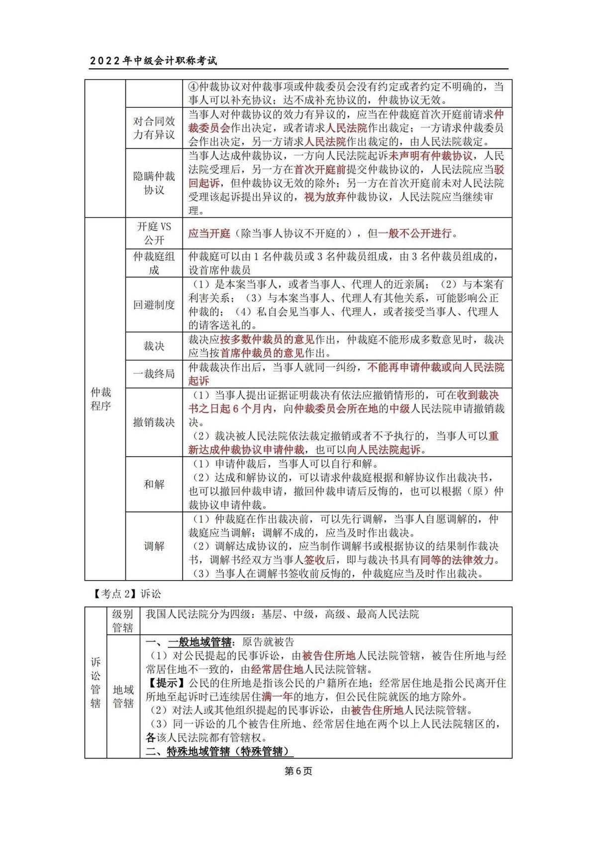
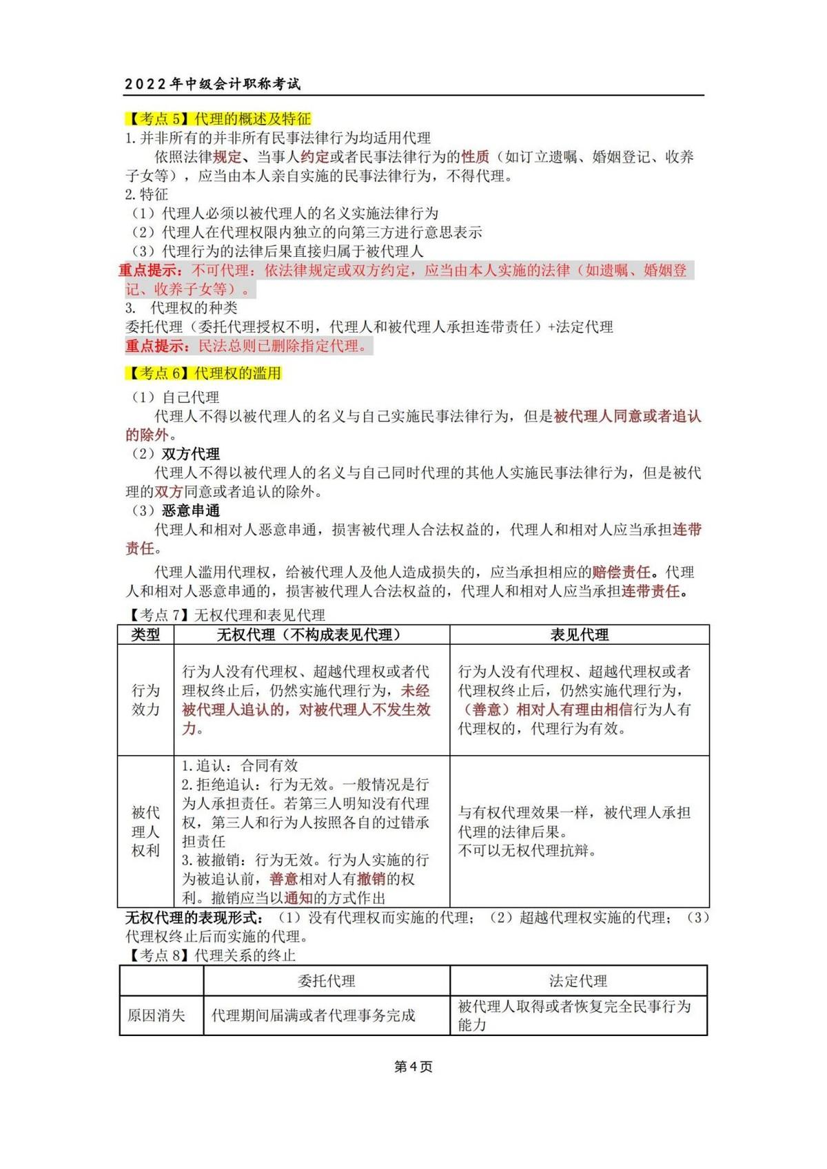
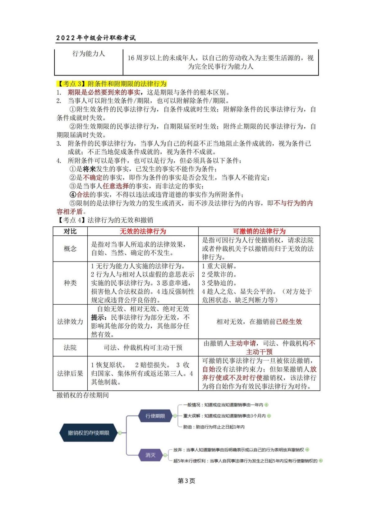
今天总结了2022中级117页会计经济法历年考点,可以结合考点、题型来熟练掌握常考知识点和考查方式,争取不丢一分。
篇幅有限就不一一展示了:
版权声明:我们致力于保护作者版权,注重分享,被刊用文章【会计中级资料(2022中级会计考试)】因无法核实真实出处,未能及时与作者取得联系,或有版权异议的,请联系管理员,我们会立即处理! 部分文章是来自自研大数据AI进行生成,内容摘自(百度百科,百度知道,头条百科,中国民法典,刑法,牛津词典,新华词典,汉语词典,国家院校,科普平台)等数据,内容仅供学习参考,不准确地方联系删除处理!;
工作时间:8:00-18:00
客服电话
电子邮件
beimuxi@protonmail.com
扫码二维码
获取最新动态
