第33-37章是经济基础-法律部分的内容,2021法律部分教材大篇幅更新,今年变化会比较少。第33章法律对经济关系的调整内容比较少,1-2分容易得,不能丢。
1、经济法和调整经济的法是两个不同的概念
“经济法” 是与民法、商法、行政法、刑法等部门法并列的一个法律部门,是现代法律体系的一个重要组成部分。
“调整经济的法”是一国所有调整经济关系的法律规范的总和,既包括传统法律体系中的民法、商法,也包括近代产生的经济法;它既包括 调整国内经济关系的法,也包括调整国际经济关系的国际法。
2、市场经济制度的基本法:民商法、经济法,只记教材原文明确的,不进行扩展。
3、经济法调整对象:经济管理关系、市场管理关系(公平竞争、权益保护、质量管理)、组织管理性的流转和协作关系。
做两道试题就可以了,第33章不用花太长时间。1、下列关于调整社会主义市场经济的法律体系的表述正确的有( )A.调整社会主义市场经济的法律体系包括民商法、经济法和其他法律部门B.在对市场进行规制的法律体系中,民商法处于基本法的地位C.商法主要调整市场力量发挥作用的经济领域D.物权法律制度为各种财货与服务交易提供法律保障E.在当代社会,民法、商法和经济法共同对经济关系进行调整2、关于经济法的说法,正确的是( )。A.经济法的调整对象包括经济管理关系、市场管理关系和组织管理性的流转和协作关系B.经济法就是调整经济的法C.经济法是调整各种经济关系的法律规范的总称D.物权法律制度是经济法的重要组成内容E.市场管理关系包括维护公平竞争的关系、产品质量管理关系和消费者权益保护关系【答案】ABCE【答案】AE
一、知识点:物权的含义和特征
1、物权是权利人在法定范围内直接支配一定的物,并排斥他人干涉的权利。物权和债权构成了市场经济社会的最基本的财产权利。在商品经济条件下,人和财产的结合表现为物权,当财产进入流通领域之后,在不同主体之间的交换则体现为债权。(教材原话,不难理解)
2、物权特征
(1) 物权是绝对权(对世权);债权是相对权(对人权)
(2 )物权属于支配权;债权属于请求权
(3 )物权是法定的,物权的设定采用法定主义
①物权的种类和基本内容由法律规定,不允许当事人自由创设物权种类。
②债权特别是合同债权,主要由当事人自由确定。
(4 )物权的客体一般为物(特定物、有体物、独立物) , 但人的身体不可成为物权的客体。
人体器官在未经合法程序和手段与人体分离之前,也不可成为物权的客体。债权一般直接指向的是行为,而间接涉及物。
(5 )物权具有追及效力和优先效力、债权原则上不具有追及的效力和优先效力。
①当物权与债权并存时,一般来说 ,物权优先于债权;
教材原文举例:在 “一物二卖” 的 情况下,如果后买者已完成了物权的公示,而先买者未完成物权的公示,则后买者取得的所有权优先于先买者的债权。 债务人破产或被强制执行时,如果债务人的财产上存在着担保物权, 则该担保物权优先于其他一般债权,担保物权人可就该担保物优先受偿。
物权优先于债权并不是绝对的。《民法典》第405条规定:"抵押权设立前,抵押财产已经出租并转移占有的,原租赁关系不受该抵押权的影响。”此为 “买卖不 破租赁'原则。 这两个举例要知道。
②同一标的物上存在着两个或两个以上内容或性质相同的物权时,成立在先的物权优先于成立在后的物权。
原文举例:在同一不动产上设定抵押权后,再在该不动产上设定抵押权的,抵押权的优先效力依抵押权登记的先后确定,在行使抵押权时,登记在先的抵 押权优先受清偿。 债权不具有这种对内优先的效力,在同一物上可以设立多个债权,各个债权都具有平等的效力,债权人在依法受偿时都是平等的。举例需要掌握。
二、知识点:物权法的原则
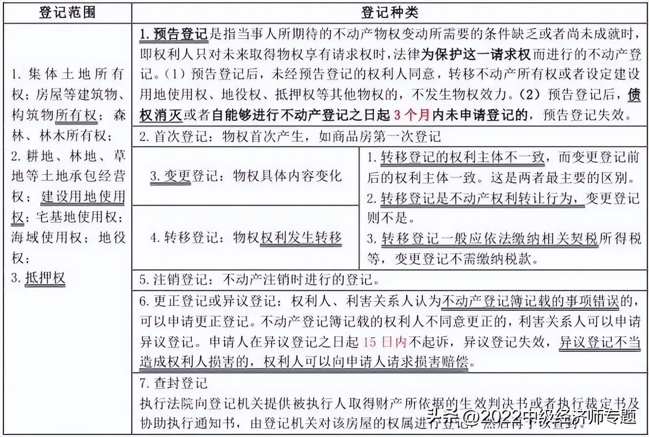
三、知识点:不动产登记的范围与类型(结合实际记忆)
四、知识点:物权种类(各种名词傻傻分不清,看下面的通俗解释)
2022中级经济师-经济基础法律部分-物权法通俗易懂的名词解释
五、知识点:所有权
1、所有权包括占有权、使用权、收益权和处分权四项权能。处分权是所有权内容的核心, 是拥有所有权的根本标志。
2、特征:独占性;全面性;单一性;存续性;弹力性。
3、所有权的取得与消灭
4、善意取得
善意取得是指受让人 以财产所有权转移为目的,善意、对价受让且占有该财产, 即使出让人无转移所有权的权利,受让人仍可取得该财产的所有权。
(1)善意取得既可适用于动产,也可适用于不动产。 不动产的转让以办理登记为物权变动的标志, 动产的转让以交付作为基本标志。
(2 )禁止或限制流通物 不适用善意取得制度,例如,枪支弹药、黄金、麻醉品等。
(3 )货币和不记名证券适用善意取得制度。
(4)转让人转移船舶、航空器、机动车所有权,受让人已经支付对价并取得占有,虽未登记,而转让人的债权人主张其违善意第三人的,人民法院不予支持。法律另有规定除外。
教材原文:买家就是受让人
无处分权的卖家将不动产或者动产转让给买家的,所有权人有权追回;除法律另有规定外,符合下列情形的,买家取得该不动产或者动产的所有权:
(一 )买家买该不动产或者动产时是善意;
(二)以合理的价格转让;
(三)转让的不动产或者动产依照法律规定应当登记的巳经登记,不需要登记的已经交付给买家。“
买家须为善意,即买家不知道也不应叫知道出让人是无权处分人,且买家必须支付了合理的对价获得受让财产,且已经完成法定的物权变动公示。
5、所有权的消失
六、知识点:共有及业主建筑物区分所有权
1、按份共有
按份共有,指两个或两个以上的共有人 按照各自的份额分别对共有财产享有权利和承担义务的一种共有关系。
(1 )按份共有的共有人对共有财产享有一定的应有部分。
应有部分的确定如果根据当事人的意思及法律两种方法不能确定应有部分的比例时,则应推定为各共有人的应有部分均等。
(2 )按份共有人依据其应有部分, 对于共有物的全部享有使用收益权,而不是对共有物按应有部分比例享有一定部分的用益权。
(3 )按份共有中的共有人不需经过其他共有人的同意而出卖自己的应有部分, 在同等条件下,其他共有人有优先购买权。
(4 )处分按份共有的不动产或者动产以及对共有的不动产或者动产作重大修缮的,应当经占份额三分之二以上的按份共有人同意,但共有人之间另有约定的除外。
2、共同共有
(1)夫妻共同财产。夫妻在婚姻关系存续期间,对共有财产享有平等的权利。夫妻双方出卖、赠与夫妻共有财产,应取得一致意见。只有在夫妻离婚, 或夫妻一方死亡而继承开始时,才能对夫妻共有财产进行分割。
(2)家庭共有财产。家庭共有 财产是指家庭成员在家庭共同生活关系存续期间的共同劳动收入和所得。除法律另有规定或 家庭成员之间另有约定外,家庭共有财产的使用、处分或分割,应征得全体家庭成员的同意。
(3)遗产分割前的共有。在继承开始后遗产分割前,如果维承人有数人时,其中任何继承人皆不能单独取得遗产的所有权,遗产只能由全体继承人共有。
3、业主对建筑区分所有权
业主的建筑物区分所有权是指业主对建筑物内的住宅、经营性用房等专有部分享有所有权,对专有部分以外的 共有部分享有共有和共同管理的权利。
《民法典》规定,业主行使权利不得危及建筑物的安全,不得损害其他业主的合法权益。业主不得违反法律、法规以及管理规约,将住宅改变为经营性用房。业主将住宅改变为经营性用房的,除遵守法律、法规以及管理规约外,应当经有利害关系的业主同意。
共有人对共有部分享有的权利包括两个层次:一是共有权,二是共同管理权。建筑区划内的道路,属于业主共有,但属于城镇公共道路的除外。建筑区划内的绿地,属业主共有,但属于城镇公共绿地或者明示属于个人的除外。 建筑物区划 内的其他公共场所、公用设施和物业服务用房,属于业主共有。占用业主共有的道路或者其他 场地用于停放汽车的车位,属于业主共有。业主不仅对这些共有部分享有共有的权利,还享有 共同管理的权利,有权对共有部分与共用设备设施的使用、收益、维护等事项行使管理的权利, 同时对共有部分也负有相应的义务。 业主不得以放弃权利为由不履行义务。业主对共有部分 享有的共有和共同管理的权利随着业主对专有部分所有权的转让而一并转让。
七、知识点:用益物权(使用收益的权利,占有使用收益)
强调:居住权
举例说明例如,某人在遗嘱中写明,其住宅由他的儿子继承,但应当让服务多年的保姆居住,直到保姆去世。设立居住权,应当向县级登记机构办理居住权登记,经登记后居住权才成立。物权法上的居住权,不包括因房屋租赁产生的居住权,不包括住旅馆等,房屋租赁或者住旅馆不需要向房地产登记机构申请登记。
八、知识点:担保物权
1、法律特征
2、抵押权(不转移财产占有)
(1)抵押权的设定
依照法律规定直接产生的抵押权是法定抵押权,基于抵押合同而产生的抵押权是意定抵押权。法定抵押不需要当事人在合同中约定,只要发生法律规定的情形,抵押自然设立。
民法典规定:以建筑物抵押的,该建筑物占用范围内的建设用地使用权一 并抵押。以建设用地使用权抵押的,该土地上的建筑物一并抵押。”在实践中,法定抵押的情 况较少,现实生活中的抵押权主要是意定抵押权。
设立抵押权,当 事人应当采用书面形式订立抵押合同。
(2)抵押标的
民法典规定下列财产不得抵押:
(一)土地所有权;
(二)宅基地、自留地、自留山等集体所有土地的使用权,但是法律规定可以抵押的除外;
(三)学校、幼儿园、医疗机构等为公益目的成立的非营利法人的教育设施、医疗卫生设施和其他公益设施;
(四)所有权、使用权不明或者有争议的财产;
(五)依法被查封、扣押、监管的财产;
(六)法律、行政法规规定不得抵押的其他财产。
(3)抵押登记
根据《民法典》第402条的规定,
需要进行抵押登记的财产主要有:
九、知识点:质权(转移财产占有)
十、知识点:留置权(修了电视不给钱,扣你电视)
1. 留置权是一种法定的担保物权。留置权的成立无需双方当事人的约定。
2. “同一动产上已设立抵押权或者质权,该动产又被留置的,留置权人优先受偿。”这条规定体现出了法定担保物权和意定担保物权在受偿顺序上的不同。
3.留置权只发生在 特定的合同关系中。 如保管合同、加工承揽合同等。
第34章内容多而且非常重要,很多法律名词一定先理解好,再开始复习。
一、知识点:合同概念、特征、分类
1、合同是平等主体的自然人、法人、其他组织之间设立、变更、终止民事权利义务关系的协议。即平等主体之间有关民事权利义务关系。但婚姻、收养、监护等有关身份关系的协议,不适用《民法典.合同编》的调整。
2、特征是:法律地位平等、自愿、双方或多方参与、关于民事权利义务关系的协议。
3、合同分类
通俗解释各类合同:
双务合同:双方互有权利义务的合同。
单务合同:一方是权利、一方是义务的合同。
诺成合同:不要物合同,双方意思表示一致即可合同。
实践合同:要物合同,以交付标的物才成立的合同。
有名合同:法律上确定了名称的合同。
无名合同:法律上没有确定名称的合同。
要式合同:法律要求必须具备一定的形式和手续的合同。比如:不动产合同。
不要式合同:指法律不要求必须具备一定形式和手续的合同。
主合同:以我为主,不依赖其他合同。
从合同:附属合同,依赖主合同存在。比如:在当事人之间订立 有借款合同和为保证履行该借款合同的担保合同时,借款合同是主合同,而担保合同就是该借 款合同的从合同。
二、知识点:合同的效力
一、合同的生效要件
1.主体合格
(1)法人:行为能力须与权利能力相一致,法人行为能力不能超出法律或章程规定的业务范围
(2)公民:完全民事行为能力人- - 可单独订立合同
①年满 18 周岁的自然人;
②16 周岁以上不满 18 周岁的未成年人以自己的劳动收入为主要生活来源的。
限制民事行为能力人:8 周岁以上(含 8 周岁)不满 18 周岁和不能完全辨认自己行为的精神病人。只能进行与其年龄、智力、精神状况相当的合同行为:
无民事行为能力人:不满 8 周岁和不能辨认自己行为的精神病人。只能由法定代理人代理民事活动
2.内容合法
3.意思表示真实
4.合同的形式合法
二、效力存在瑕疵的合同
效力存在瑕疵的合同主要包括无效合同、效力待定合同和可撤销合同。
1、无效合同
无效合同中原文举了一个例子:在名为赠与实为买卖的行为中,赔与行为属于双方共同以虚假意思表示实施的民事法律行为,该行为无效。而隐藏于赠与 形式之后的买卖则是双方共同的真实意思表示,其是否具有效力取决于其是否符合买卖合同 有关的法律规定:如果符合买卖合同生效要件的法律规定,则为有效;反之,则为无效。可以适当了解
2、效力待定合同
订立情形
(1)合同的主体不具有相应的民事行为能力。
(2)因无权代理而订立的合同。《民法典》第171条规定:“行为人没有代理权、超越代理权或者代理权终止后,仍然实施代理行为,未经被代理人追认的,对被代理人不发生效力。相对人可以催告被代理人自收到通知之日起三十日内予以追认。被代理人未作表示的,视为拒绝追认。行为人实施的行为被追认前, 善意相对人有撤销的权利。撤销应当以通知的方式作出。
3、可撤销的合同
区分好:这三种合同订立的情形。
三、知识点:合同的订立、履行、终止
1、合同订立是过程、合同成立是结果,要约和承诺是合同订立的两个阶段。
2、要约:发出要约的是邀约人,接受要约的是受要约人。
一个有效的要约需要满足以下条件:
(1)要约必须是特定人的意思表示
(2)要约是以订立合同为目的的意思表示。
(3)要约是向要约人希望与其缔结合同的相对人发出的意思表示。
(4)要约的内容必须具体确定。
区别好:要约和要约邀请
《民法典》第473条规定了多种典型的要约邀请形式,即拍卖公告、招标公告、招股说明书、债券募集办法、基金招募说明书、商业广告和宣传、寄送的价 目表等。(必须记住)
3、要约到达受要约人时生效。 撤回要约的通知应在要约到达受要约人之前或者与要约同时到达受要约人。如果撤回的通知后于要约到达受要约人的,不发生撤回的效力。
4、承诺:受要约人同意要约的意思表示。 承诺的法律效力在于承诺一经作出并送达要约人, 合同即告成立。
承诺的要件:
(1)承诺只能 由受要约人向要约人作出。
(2)承诺必须 在有效期限内作出。
(3)承诺的内容必须与要约的内容一致。
这是承诺最实质性的要件。
5、承诺通知到达要约人时生效。 受要约人发出承诺后,在承诺生效前,可以撤回所发出的承诺,取消其效力。撤回承诺的通知应当在承诺通知到达要约人之前或者与承诺通知同时到达要约人。承诺的撤回只能在承诺生效前作出,此时要约人尚未接到受要约人的承诺,合同还没有成立,因此 还不具有对双方当事人的拘束力。如果承诺巳经生效,则合同已经成立,此时受要约入巳受合 同效力的约束,当然不能再撤回承诺。因此,承诺不存在撤销的可能。(先理解再记忆)
6、缔约过失责任,发生在合同成立前,是指 在合同订立过程中,因一方当事人的过失给对方造成损失所应承担的民事责任。
“当事人在订立合同过程中有下列情形之一,给对方造成损失的,应当承担损害赔偿责任:
(1)假借订立合同,恶意进行磋商;
(2)故意隐瞒与订立合同有关的重要事实或者提供虚假情况;
(3)有其他违背诚实信用原则的行为。”
知识点四:合同的履行
1、合同履行的基本原则
(1)全面履行原则
(2)诚信原则
(3)绿色原则
2、双务合同履行中的抗辩权
先理解抗辩权,债务人在法定条件下对抗权利人的请求权而暂时拒绝履行债务的权利。
理解好抗辩权,再理解同时履行、不安、先履行的不同。
一、知识点:合同终止
1、合同的设立就是取得某种利益,而利益的取得是通过合同的履行,实现债权而最终实现的。
2、能够引起合同关系消灭的法律事实:
合同履行:是合同终止的最正常和最主要的形式。(单选题)
抵消:(1)合同当事人双方必须互相有债务、债权;(2)合同当事人双方的给付债务应为同一种类;(3)合同当事人双方的债务均巳到履行期;(4)合同当事人双方的债务均是可以抵销的债务。法律明确规定或当事人约定不得抵销的,不能抵销。例如, 相互提供劳务的债务,与人身不可分离的债务,法律规定禁止强制执行的债务,侵权行为所生的损害赔偿债务,都是不能抵销的。(多选题)
提存:债务人履行其到期债务时,因债权人的原因无正当理由而拒绝受领,或者因债权人下落不明等原因债务人无法向债权人履行债务时,可依法将其履行债务的标的物送交有关部门,以代替履行的制度。提存是代为履行的方法,提存之后,合同终止。
免除债务:债权人免除债务人的债务而使合同关系消灭的法律行为。
混同:债权与债务同归于一人而使合同关系终止的事实。 发生混同的原因主要有:(1)概括承受(主要原因)常见是企业合并(2)特定承受.,混同的效力是导致合同关系的绝对消灭。
二、知识点二:合同担保和保全
1、合同的担保
担保物权(抵押、质押、留置)都是合同担保外,还有定金和保证。
2、保证
保证合同对保证方式没有约定或约定不明确的,按照一般保证承担保证责任。
3、定金
(1)定金的担保作用通过定金罚则体现,定金合同是实践合同(你一定记得实践合同的意思)
(2)定金合同自实际交付定金时成立,定金的数额由当事人约定;但是,不得超 过主合同标的额的20%,超过部分不产生定金的效力。
(3)收受定金一方不履行约定债务的,应当双倍返还定金。
(4)注意区别:定金和违约金,定金和违约金不能同时存在,只能选择其一。
4、保全
(1)防止因债务人财产不当减少而设置的保全债务人责任财产的法律制度。
具体包括债权人代位权制度和债权人撤销权制度。
代位权、撤销权的范围以债权人的债权为限;
债权人行使代位权和撤销权的必要费用由债务人负担。
三、知识点:合同的转让
合同转让的三种情形:
1、合同权利的转让
民法典第546条规定:"债权人转让债权,未通知债务人的,该转让对债务人不发生效力。 债权人转让权利的通知不得撤销,但是经受让人同意的除外。
2、合同义务的转让
债务人将债务全部或者部分转移给第三人的,应当经债权人同意。可见,取得债权人的同意是合同义务转让的有效条件之一 。
3、合同权利义务的转让
可以分为意定概括转让和法定概括转让。意定概括转让是指通过当事人之间的转让协议进行合同权利义务的转让。《民法典》第555条规定,当事人一方经对方同意,可以将自己在合同中的权利和义务 并转让给第三人。法定概括转让是指根据法律规定而产生权利义务的概括转让。
四、知识点:合同的解除
五、知识点:违约责任
1、债务人向债权人承担违约责任,跟第三人没有关系。
2、违约责任构成要件
3、承担违约责任的方式:继续履行;支付违约金;违约损害赔偿。
4、违约的免责事由:不可抗力;受害人的过错;免责条款
《民法典》第 506 条的规定:“合同中的下列免责条款无效:
(1)造成对方人身伤害的;(2)因故意或者重大过失造成对方财产损失的。”
经济基础第36章内容和工商第二章内容差不多,对于选择工商专业的同学可以一箭双雕。
一、知识点:公司特征、种类
1、公司特征
(1)公司具有法人人格
(2)公司是营利法人
(3)股东承担有限责任 有限责任公司的股东以其认缴的出资额为限对公司承担责任;股份有限公司的股东以其认购的股份为限对公司承担责任。但《公司法》第20条第二款规 定,公司股东滥用公司法人独立地位和股东有限责任,逃避债务,严重损害公司债权人利益的, 应当对公司侦务承担连带责任。
二、知识点:公司的设立
1、有限责任公司成立条件
(1)股东符合法定人数。有限责任公司山50个以下股东出资设立。
(2)股东出资:有符合公司章程规定的全体股东认缴的出资额:出资形式:货币、实物、知识产权、土地使用权等:股东按期足额缴纳出资额,公司成立后,股东不得抽逃出资。
(3)股东共同制定公司章程
(4)有公司名称
(5)有公司住所
2、股份有限公司成立的条件
股份有限公司可采用发起或募集方式设立。发起设立是指由发起人认购公司应发行的全部股份而设立公司。募集设立是指由发起人认购公司应发行股份的一部分,其余股份向社会公开募集或者向特定对象募集而设立公司。
(1)发起人符合法定人数。设立股份有限公司,应当有2人以上200人以下为发起人,其 中须有半数以上的发起人在中国境内有住所。
(2)有符合公司章程规定的股本。股份有限公司采取发起设立方式设立的,注册资本为在公司登记机关登记的全体发起人 认购的股本总额。股份有限公司采取募集方式设立的,、注册资本为在公司登记机关登记的实收股本总额。以募集设立方式设立股份有限公司的,发起人认购的股份不得少千公司股份总数的35%。
(3)采用发起方式设立股份有限公司,由发起人制定并通过公司章程。采用募集方式设立股份有限公司,由发起人制定公司章程并经创立大会通过。
(4)有公司名称
(5)有公司住所
三、知识点:公司设立登记事项
1、名称:只能登记一个名称。
2、主体类型:有限责任公司、股份有限公司、一人有限责任公司。
3、经营范围:从事经营活动的范围。
4、住所:只能登记一个住所。
5、注册资本或出资额:有限责任公司登记全体股东认缴出资额。股份有限公司采取发起设立,登记全体发起人认购股本。采取募集方式设立的,登记实收股本总额。以人民币表示。
6、法定代表人姓名
7、备案事项:章程、经营期限等。
8、公司营业执照分为正本和副本,正本和副本具有同等法律效力。正本应当置于公司住所或者分公司营业场所的醒目位置,国家推行电子营业执照。电子营业执照与纸质营业执照具有同等法律效力。公司营业执照应当载明公司的名称、住所、 注册资本、经营范围、法定代表人姓名等事项。
9、、我国自2016年10月1日起,正式实施工商营业执照、组织机构代码证、税务登记证、社会保险登记证和统计登记证 “五证合一、一照一码"。
四、知识点:公司组织结构
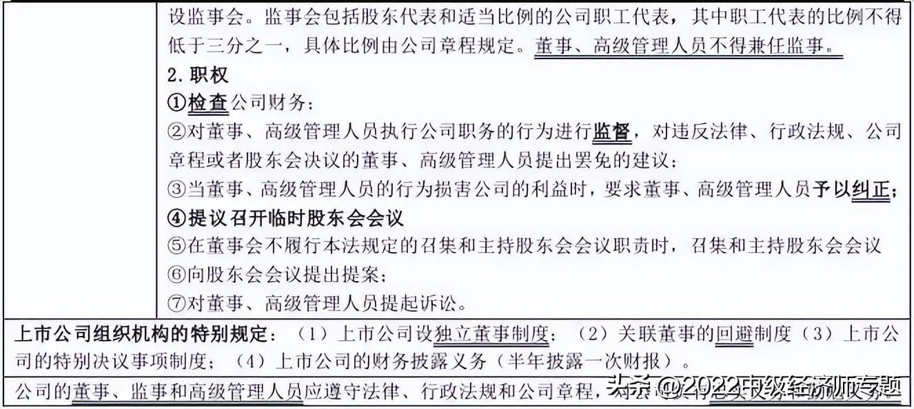
五、知识点:股东权利
1、股东权利按其内容可分为管理权、资产收益权和代位诉讼权。
2、表决权:每一股份有一表决权,但公司持有的本公司股份没有表决权。
3、选举权和被选举权,实行累积投票制。
4、知情权
5、股息红利分配请求权。有限责任公司连续5年不向股东分配利润,而公司该5年连续盈利,并且符合法定的分配 利润条件,则对股东会作出不分配利润决议投反对票的股东可以请求公司按照合理的价格收购其股权。
6、股权转让权
(1) 其他股东的同意权及其行使。
股东向股东以外的人转让股权,应当 经其他股东过半数同意。股东应就其股权转让事项 书面通知其他股东征求同意,其他股东 自接到书面通知之日起满三十日未答复的, 视为同意转让。其他股东半数以上不同意转让的, 不同意的股东应当购买该转让的股权 ;不购买的,视为同意转让。
(2)其他股东的优先购买权。
经股东同意转让的股权 ,在同等条件下,其他股东 有优先购买权。两个以上股东主张行使优先购买权的, 协商确定各自的购买比例;协商不成的,按照转让时 各自的出资比例行使优先购买权。
7、股东代表诉讼权
六、知识点:股份转让
1、股东转让其股份,应当在依法设立的证券交易所进行或者按照国务院规定的其他方式进行。
2、记名股票,由股东以背书方式或者法律、行政法规规定的其他方式转让,转让后由公司将受让人的姓名或者名称及住所记载于股东名册。无记名股票的转让,由股东将该股票交付给受让人后即发生转让的效力。由股东将该股票交付给受让人后即发生转让的效力。
3、股份转让的限制(一年、 25% 、半年)
①、发起人持有的本公司股份, 自公司成立之日起一年内不得转让。
②、公司 董事、监事、高级管理人员在任职期间每年转让的股份不得超过其所持有本公司股份总数的百分之二十五;每年转让的股份不得超过其所持有本公司股份总数的百分之二十五;所持本公司股份自公司股票上市交易之日起 一年内不得转让。上述人员 离职后半年内,不得转让其所持有的本公司股份。不得转让其所持有的本公司股份。
4、公司不得收购本公司股份。但是,有下列情形之一的除外:
七、知识点:公司解散、合并、清算
1、公司合并、分立
1.公司合并可以采取吸收合并或者新设合并。
(1)吸收合并:一个公司吸收其他公司
(2)新设合并:两个以上的公司合并设立一个新的公司。
2.公司应当 自作出合并(分立)决议之日起 10 日内通知债权人,并于 30 日内在报纸上公告。
2、公司解散
公司解散的原因如下
(5)公司经营管理发生严重困难,继续存续会使股东利益受到重大损失,通过其他途径不能解决的,持有公司全部股东表决权 10% 以上的股东,可以请求人民法院解散公司。
3、公司清算
1.公司除因合并或者分立需要解散以外,应当在解散事由出现之日起 十五日内成立清算组,开始清算。
有限责任公司的清算组由股东组成, 股份有限公司的清算组由董事或者股东大会确定人员组成。逾期不成立清算组进行清算的, 债权人可以申请人民法院指定有关人员组成清算组进行清算。清算组应当自成立之日起 10 日通知债权人、并于 60 日内报纸上公告。
2. 清算组在清算期间行使下列职权:
(1)清理公司财产,分别编制资产负债表和财产清单;
(2)通知、公告债权人;处理与清算有关的公司未了结的业务;
(3)清缴所欠税款以及清算过程中产生的税款;
(4)清理债权、债务;处理公司清偿债务后的剩余财产;
(5)代表公司参与民事诉讼活动。
清算期间,公司存续,但不得开展与清算无关的经营活动。
1、工业产权与著作权统称为知识产权,在我国,工业产权主要指专利权和商标专用权。
2、工业产权的特征:专有性、地域性、时间性。
3、发明人或者设计人是指对发明创造的实质性特点做出创造性贡献的人。在完成发明创造过程中,只负责组织工作的人、为物质技术条件的利用提供方便的人或者从事其他辅助工作的人,不是发明人或者设计人。发明人或者设计人,只能是自然人,不能是单位、集体或课题组。
4、基于职务行为,发明人或者设计人完成发明创造,构成职务发明创造。职务发明创造指发明人、设计人为了执行本单位任务,或者主要是利用本单位的物质技术条件所完成的发明创造。此处的“本单位” 包括临时工作单位。
5、专利权的客体包括发明、实用新型和外观设计。
6、专利权的发明和实用新型,应当具备新颖性、创造性和实用性。
7、 不授予专利权的情形包括:科学发现;智力活动的规则和 方法;疾病的诊断和治疗方法;动物和植物品种;原子核变换方法以及用原子核变换方法获得的物质;对平面印刷品的图案、色彩或者二者的结合作出的主要起标识作用的设计。
8、专利申请权或者专利权的转让自登记之日起生效。专利权人有权以书面形式 放弃其专利权。
9、专利权人自专利权被授予之日起满3年,且自提出专利申请之日起满4年,无正当理由未实施或者未充分实施其专利的,国务院专利行政部门可以给予强制许可。
10、发明专利权的期限为20年,实用新型专利权的期限为10年,外观设计专 利权的期限为15年,均自申请日起计算。
11、侵犯专利权的诉讼时效为3年,自专利权人或者利害关系人知道或者应当知道侵权行为以及侵权人之日起计算。
12、在我国,要取得商标专用权,必须是注册商标,未注册商标的使用人不享有商标专用权。
13、声音商标属于非传统商标。
14、《商标法》采用自愿 注册和强制注册相结合、自愿注册为主的制度。
15、禁止作为商标使用的标志:国家、机关、国际涉及的、红十字、红新月。
16、商标权的内容:注册商标的专用权、转让权、许可使用权和续展权。
17、注册商标的有效期为10年,自核准注册之日起计算。注册商标期满前12个月内按照规定办理续展手续;未能办理的,给予6个月的宽展期。每次续展注册的有效期为10 年,自该商标上一届有效期满次日起计算。
18、订立无固定期限劳动合同:劳动者在该用人单位连续工作满10年、在该用人单位连续工作满10年 且距法定退休年龄不足10年、连续订立2次固定期限劳动合同,且用人单位满1年用工未续签合同,视为已订立无固定期限劳动合同。
19、建立劳动关系,应当订立书面劳动合同。已建立劳动关系,未同时订
立书面劳动合同的,应当自用工之日起1个月内订立书面劳动合同。用人单位与劳动者在用工前订立劳动合同的,劳动关系自用工之日起建立。
20、劳动合同应当具备以下条款:用人单位的名称、住所和法定代表人或者主要负责人;劳动者的姓名、住址和居民身份证或者其他有效身份证件号码;劳动合同期限;工作内容和工作地点;工作时间和休息休假;劳动报酬;社会保险;劳动保护、劳动条件和职业危害防护。
21、非必备条款:约定试用期、培训、保守秘密、补充保险和福利待遇。
22、劳动合同期限3个月以下:不得约定试用期。
3个月以上不满1年的,试用期不得超过1个月。
1年以上不满3年的,试用期不得超过2个月。
3年以上或无固定期限劳动合同,试用期不得超过6个月。
同一用人单位与同一劳动者只能约定1次试用期。
劳动者在试用期的工资不得低于本单位相同岗位最低档工资或者劳动合同约定工资的 80%, 并不得低于用人单位所在地的最低工资标准。
23、竞业限制条款:负有保密义务的劳动者,约定解除或者终止劳动合同后,在竞业限制期限内按月给予劳动者经济补偿。竞业限制的人员限于用人单位的高级管理人员、高级技术人员和其他负有保密义务的人员。竞业限制期限,不得超过2年 。
24、劳动合同部分无效,不影响其他部分效力的,其他部分仍然有效。劳动合同被确认无效,劳动者已付出劳动的,用人单位应当向劳动者支付劳动报酬。
25、用人单位单方解除,应当事先将理由通知工会,应当 研究工会的意见,并将处理结果书面通知工会。
26、用人单位单方解除劳动合同:(1)劳动者存在过错:试用期不合格、严重违反单位工作规定、严重失职,营私舞弊,给用人单位造成重大损害的、与其他订立劳动合同严重影响本职工作的、欺诈、胁迫手段或乘人之危、追究刑事责任的。(2)劳动者无过错:用人单位须提前30 日以书面形式通知劳动者本人或者额外支付劳动者1个月工资后,可以解除劳动合 同。因病、能力不足无法胜任工作的。(3)经济性裁员
27、消费者索赔:谁的责任谁赔偿,销售者或生产者赔偿的,他方责任的可以进行追偿。
28、经营者明知商品或者服务存在缺陷,仍然向消费者提供,造成消费者或者其他受害人死亡或者健康严重损害的,受害人有权要求所受损失2倍以下的惩罚性赔偿。
29、国务院反垄断委员会2009年发布 了《关于相关市场界定的指南》,将相关市场细分为相关商品市场、相关地域市场和时间市场。
30、相关市场界定的依据和方法:替代性分析和假定垄断者测试。
31、垄断行为:垄断协议、经营者滥用市场支配地位、具有或者可能具有排除、限制竞争效果的经营者集中、滥用行政权力排除、限制竞争。
32、具有市场支配地位的经营者滥用市场支配地位的行为:以不公平的高价销售商品或者以不公平的低价购买商品;没有正当理由,以低于成本的价格销售商品;没有正当理由,拒绝与交易相对人进行交易;没有正当理由,限定交 易相对人只能与其进行交易或者只能与其指定的经营者进行交易;没有正当理由搭售商品, 或者在交易时附加其他不合理的交易条件;没有正当理由,对条件相同的交易相对人在交易 价格等交易条件上实行差别待遇。
33、不当有奖销售行为:抽奖式的有奖销售,最高奖的金额超过5万元。
34、对不当竞争行为进行查处的执法机构为县级以上人民政府市场监督管理部门。
35、《产品质量法》所称的产品,是指经过加工、制作,用于销售的产品。 因此,天然存在或自然生长的物品,以及非用于销售的物品,均不属于该法界定的产品范围。
36、产品质量监督制度:主要包括企业质量体系认证制度、 产品质量认证制度、产品质量抽查制度和产品质量状况信息发布制度。
37、生产者和销售者的产品责任归责有两条原则,生产者适用严格责任,销售者适用过错责任。
38、产品责任的诉讼时效应当适用《民法典》诉讼时效的规定,即为3年。
版权声明:我们致力于保护作者版权,注重分享,被刊用文章【卫生法所调整的法律关系是(劲爆)】因无法核实真实出处,未能及时与作者取得联系,或有版权异议的,请联系管理员,我们会立即处理! 部分文章是来自自研大数据AI进行生成,内容摘自(百度百科,百度知道,头条百科,中国民法典,刑法,牛津词典,新华词典,汉语词典,国家院校,科普平台)等数据,内容仅供学习参考,不准确地方联系删除处理!;
工作时间:8:00-18:00
客服电话
电子邮件
beimuxi@protonmail.com
扫码二维码
获取最新动态
