为什么要做财务风险控制?正常来理解的话,是为了加强公司财务风险管理,强化风险防控,并及时化解财务风险,这样才能减少因财务风险而造成对公司的损失,从而保证企业的稳步进行。对我们公司来讲,也是非常重视这方面的工作的。
前几天,我们总监熬夜好几天,编制了一整套财务风险控制制度,各项条例细则的规范都详细列举出来。比如,如何进行财务风险识别、财务风险评估、还有最重要的财务风险控制等等,老板看完都不得不佩服总监的大局观,真厉害!
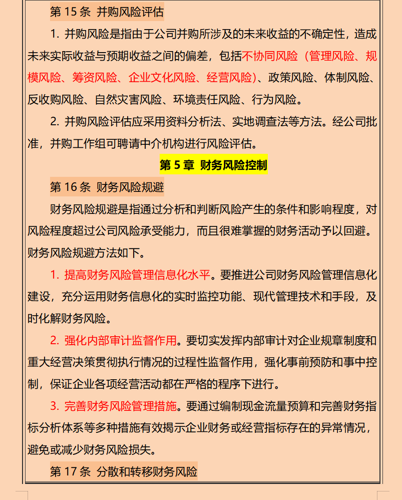
我们一起来看看吧,希望能帮助到你们!
......
篇幅有限,就不一一展示了,我们下期再会!
版权声明:我们致力于保护作者版权,注重分享,被刊用文章【管理会计原则(如何进行财务风险控制)】因无法核实真实出处,未能及时与作者取得联系,或有版权异议的,请联系管理员,我们会立即处理! 部分文章是来自自研大数据AI进行生成,内容摘自(百度百科,百度知道,头条百科,中国民法典,刑法,牛津词典,新华词典,汉语词典,国家院校,科普平台)等数据,内容仅供学习参考,不准确地方联系删除处理!;
工作时间:8:00-18:00
客服电话
电子邮件
beimuxi@protonmail.com
扫码二维码
获取最新动态
