企业经营过程中从各方各面减少风险的出现,亦或是风险在可控范围之内。能够进入管理层的人员都是有一定的能力的,无论是相关的技术能力,还是其他的能力,最终是他和这个职位最为匹配。财务经理汇总的这份财务风险控制管理制度,把对企业不利的风险降低到了最小,下面就让我们一起来看看吧!
【文末有完整版可带走】
好了,由于篇幅有限,有关财务风险控制管理制度的内容就到这里。希望对你的工作有所帮助。对于以上管理制度有参考需要,下方有解决方案!
版权声明:我们致力于保护作者版权,注重分享,被刊用文章【管理会计原则(财务经理)】因无法核实真实出处,未能及时与作者取得联系,或有版权异议的,请联系管理员,我们会立即处理! 部分文章是来自自研大数据AI进行生成,内容摘自(百度百科,百度知道,头条百科,中国民法典,刑法,牛津词典,新华词典,汉语词典,国家院校,科普平台)等数据,内容仅供学习参考,不准确地方联系删除处理!;
工作时间:8:00-18:00
客服电话
电子邮件
beimuxi@protonmail.com
扫码二维码
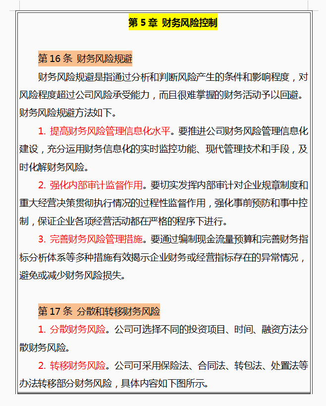
获取最新动态
