自2021年11月起,使用公司注册处管持的公共登记册的查册人士,都得在查册前提供个人资料,包括其姓名及身份识别资料,同时还应该作出其查册目的的声明,以及确认查册所得资料只能作声明的用途。
可以说,这是自公司查册新规执行以来又一次收紧公司搜寻规定,有助保障公共登记册所载的资料只被用于该些登记册成立的合法用途,也能为香港营造更安全、更好的营商环境,更好地保护商界领袖的个人隐私。
香港公司查册网址如下:
PC版网址:https://www.icris.cr.gov.hk/csci/
打开香港搜索网站后,按“无账户使用者”进入搜索注册页面,并填写搜索详情,包括:输入搜索详情及选择搜索目的。
首先输入搜索搜索数据,包括搜索中文姓名、英文姓名、英文姓名、身份证,一人可选择输入中文或英文姓名,身份有三个选项可供选择,包括香港身份证号码、护照、由政府授权机构发出的身份证搜索,内地居民身份证或护照可选择查阅,香港居民可选择香港身份证进行查阅,外国人可选择外国政府机关签发的护照或身份证进行查阅。
1、选择香港以外的政府机关签发的身份证查册
内地居民可选择此项,签发国家/地区输入“中国”,签发机关可输入“公安局”,然后填入身份证号码即可,具体如下图:
图1 选择大陆身份证号码查册
2、选择护照查册
护照查询方式需在“其他身份识别文件”选项中选择“护照”,并选择护照颁发的国家/地区,内地居民选择中国,澳门、台湾居民选择中国下面的“澳门”、“台湾”,并输入护照号码,具体可参照下图:
图2 选择护照查册
3、香港居民可选择香港香港身份证查册,具体可参照下图:
图3 选择香港身份证号码查册
目前,搜索网站尚未对搜索信息进行严格核实,但我们仍建议按照香港政府的要求,提供搜索信息,以确保信息的真实性。香港政府作为国家政府机关,对搜查人员的个人隐私信息有严格的保密规定和规定。
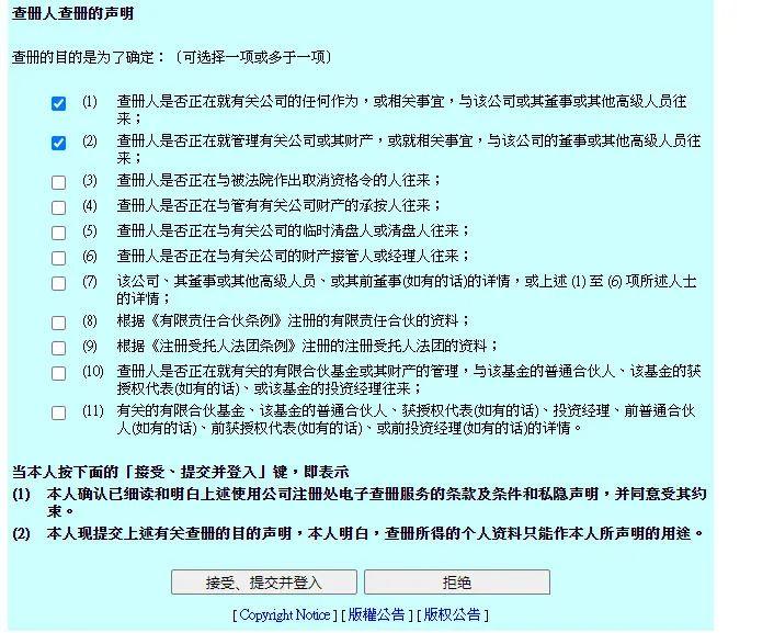
需要就查册的目的进行选择,可以选择一项或者多项,如实勾选后,点击“接受、提交并登入”即可。
后续查册步骤和新规之前没有变化,具体的查册步骤可查阅之前我们的文章《如何查询香港公司的注册信息》,欢迎查看。
1、香港公司名称(可选中文名称,中文名称必须以“有限公司”结尾;英文名必须有,英文名必须以LIMITED结尾);
2、公司的最低注册资本为港币10,000元,而这个数目并不需要具备。
3、董事、股东的身份证或护照复印件及身份证上的照片;
4、地址证明(最近三个月的水电费、煤气费、电话费、宽频费等副本一份);
5、股东持股比例;
6、公司的经营范围;
版权声明:我们致力于保护作者版权,注重分享,被刊用文章【查册证明(香港公司查册新规实施后最新查册流程)】因无法核实真实出处,未能及时与作者取得联系,或有版权异议的,请联系管理员,我们会立即处理! 部分文章是来自自研大数据AI进行生成,内容摘自(百度百科,百度知道,头条百科,中国民法典,刑法,牛津词典,新华词典,汉语词典,国家院校,科普平台)等数据,内容仅供学习参考,不准确地方联系删除处理!;
工作时间:8:00-18:00
客服电话
电子邮件
beimuxi@protonmail.com
扫码二维码
获取最新动态
