对于一个企业来说,一个完善的规章制度对企业的发展是非常有利的。财务部门作为核心部门,更是马虎不得,否则就要出大事。
国有国法,体现的就是制度的重要性,很多人觉得公司规模小,就不需要制定相关的制度了,这对企业来说风险还是很大的,其实不管公司规模大小,都要有一套完善合理的规章制度。
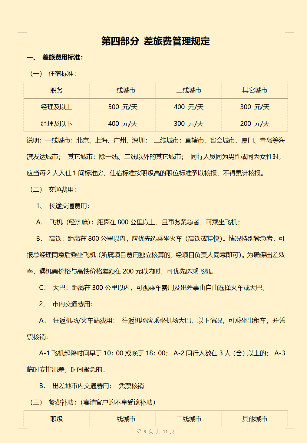
今天就给大家带来了一份公司财务管理规章制度,包含了费用报销、采购流程、差旅费、印章管理等,十分的全面,还没有制度的赶紧来看看吧!
……好了,由于文章篇幅有限,就先和大家展示到这里了,希望对大家有帮助,公司制度不完善的也可以参考借鉴一下。
版权声明:我们致力于保护作者版权,注重分享,被刊用文章【会计制度(公司再小)】因无法核实真实出处,未能及时与作者取得联系,或有版权异议的,请联系管理员,我们会立即处理! 部分文章是来自自研大数据AI进行生成,内容摘自(百度百科,百度知道,头条百科,中国民法典,刑法,牛津词典,新华词典,汉语词典,国家院校,科普平台)等数据,内容仅供学习参考,不准确地方联系删除处理!;
工作时间:8:00-18:00
客服电话
电子邮件
beimuxi@protonmail.com
扫码二维码
获取最新动态
