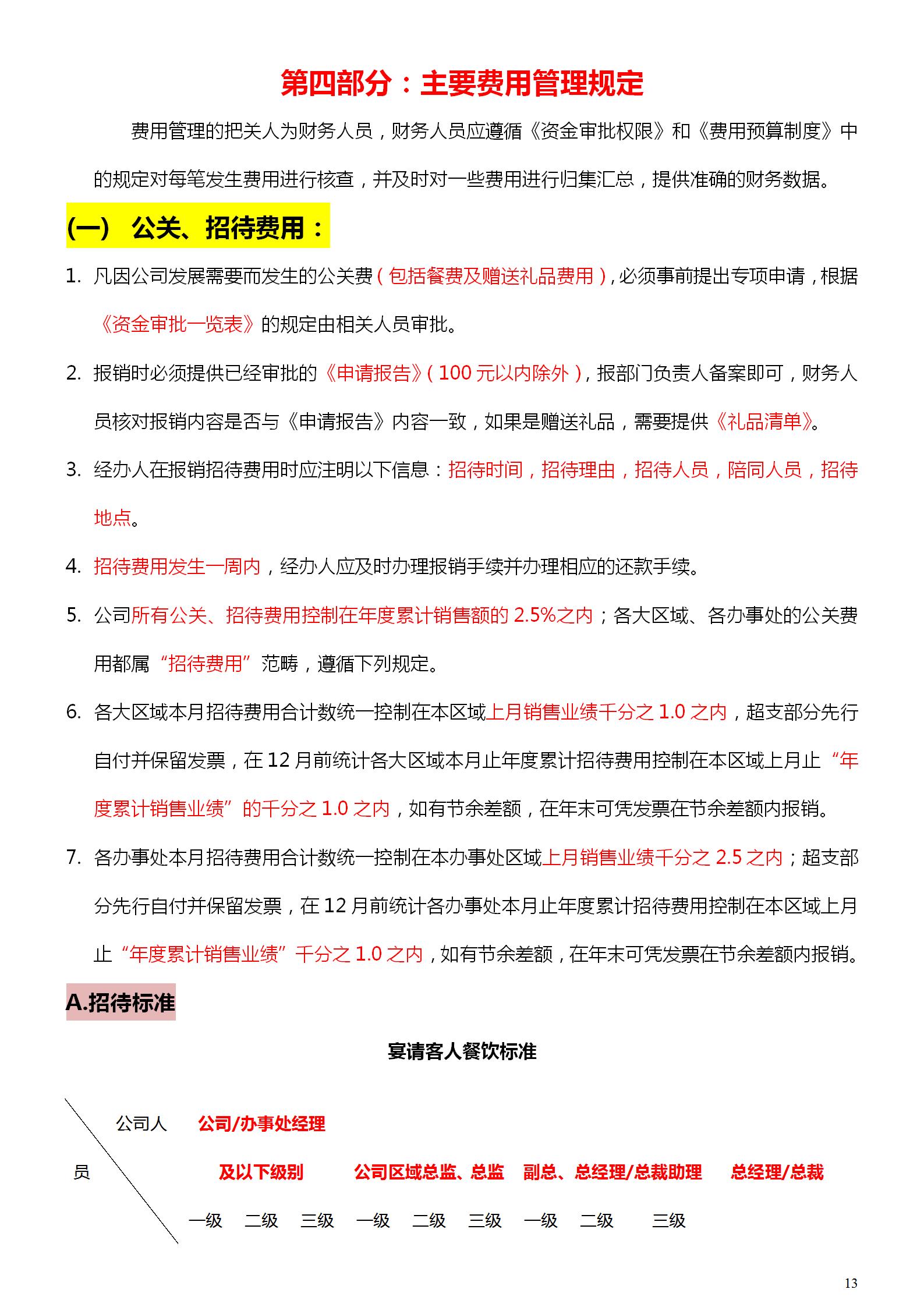
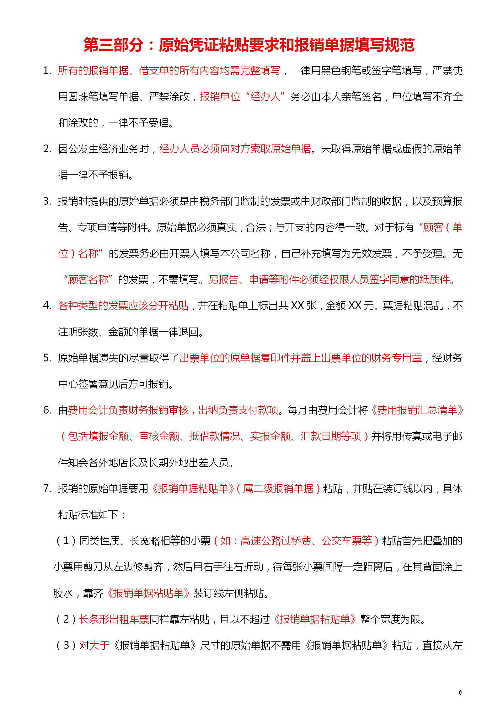
这是我迄今见过,最精细完美的财务报销制度了!一个公司无论大小,都必须要有一套完整且规正的财务报销管理制度;否则,财务部的工作就乱了套了!我们公司财务总监耗费一周时间,根据公司实际情况编制了一套近乎完美的财务报销制度及报销流程:从报销到内控,适合所有中小型企业!
好了,篇幅有限,就不和大家一一展示了。
版权声明:我们致力于保护作者版权,注重分享,被刊用文章【会计制度(一套近乎完美的财务报销制度)】因无法核实真实出处,未能及时与作者取得联系,或有版权异议的,请联系管理员,我们会立即处理! 部分文章是来自自研大数据AI进行生成,内容摘自(百度百科,百度知道,头条百科,中国民法典,刑法,牛津词典,新华词典,汉语词典,国家院校,科普平台)等数据,内容仅供学习参考,不准确地方联系删除处理!;
工作时间:8:00-18:00
客服电话
电子邮件
beimuxi@protonmail.com
扫码二维码
获取最新动态
