4月1号开始备考初级会计还来得及吗?因为前期不努力,导致现在才开始备考初级会计证,每天5个小时以上,3天才看完一章半的经济法,而且都不相信自己是真的看懂,废了废了!
其实初级会计没有想象的那么难,我是在倒计时29天的时候开始备考的,当时我不知道自己能不能考过,但是我知道我一定能坚持下去。
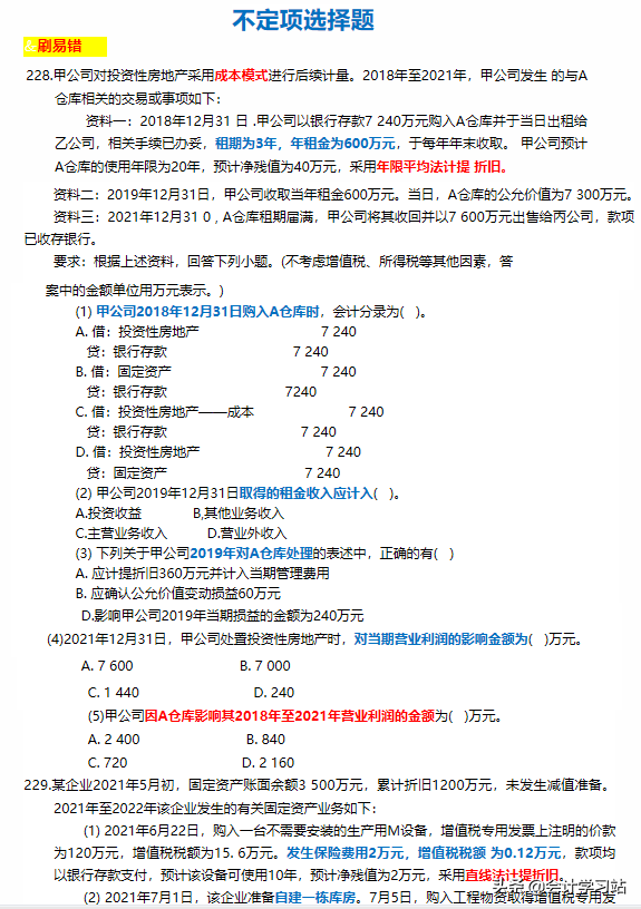
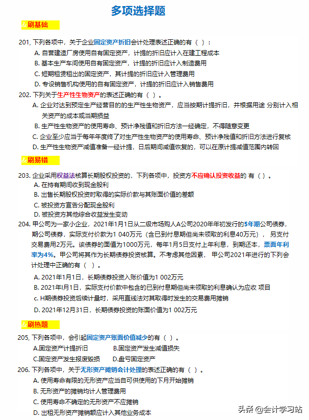
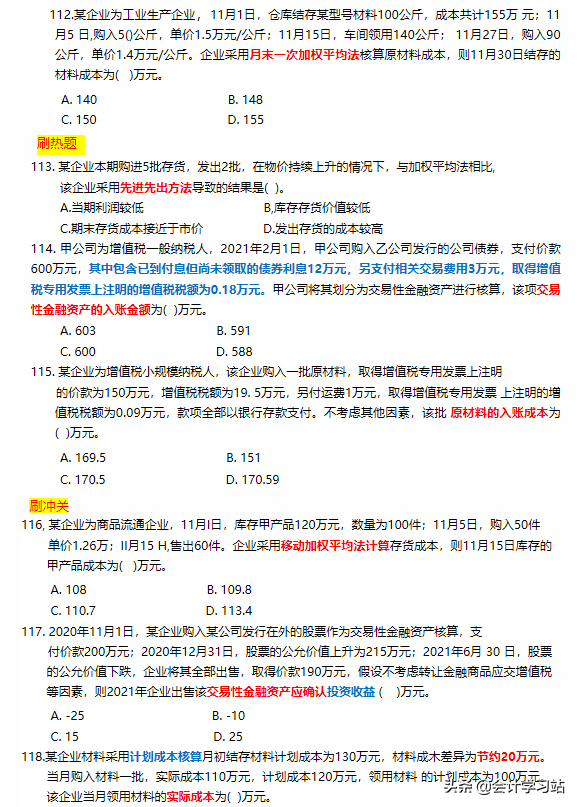
姐妹,只要相信自己能行,掌握方法,没基础,小白,用心刷完这400道题就可以,包含基础题、易错题、高频考题,因为初级会计考试的知识点就那么多,考题无非是重要考点的排列组合而已,把握做题思路,初级会计相当于送分题,附有答案,供大家复习~
篇幅有限,今天先和大家分享到这~
版权声明:我们致力于保护作者版权,注重分享,被刊用文章【会计从业资格考试题库(2022初级会计必刷400题附答案)】因无法核实真实出处,未能及时与作者取得联系,或有版权异议的,请联系管理员,我们会立即处理! 部分文章是来自自研大数据AI进行生成,内容摘自(百度百科,百度知道,头条百科,中国民法典,刑法,牛津词典,新华词典,汉语词典,国家院校,科普平台)等数据,内容仅供学习参考,不准确地方联系删除处理!;
工作时间:8:00-18:00
客服电话
电子邮件
beimuxi@protonmail.com
扫码二维码
获取最新动态
