初级会计实务的学习一定要在理解的基础上记忆,不仅高效还记得牢,通过大量刷题形成解题记忆,直到在考场上看见难题就知道解题思路,这个过程是十分漫长的,需要静下心来反复刷题。
当然,还有另外一种方法,做真题,这个做真题并不是字面上只做真题的意思,而是通过做历年真题,把在做题过程中遇到的难题总结出来,再回到知识点上,加强记忆,再从知识点回到真题,学习类似题型的解题思路,这也不失为一种学习方法。
今天给各位小伙伴带来了初级会计1000道必刷题和初级会计历年真题,相信各位同学一定能“刷题百遍,其义自见”,一起来看看吧!(文末可抱走)
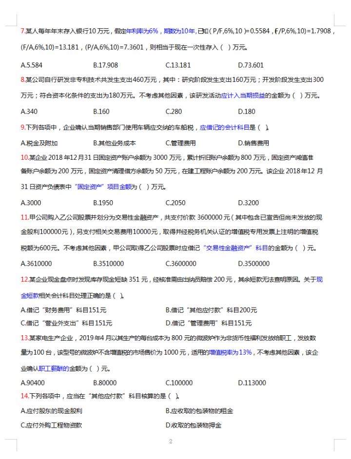
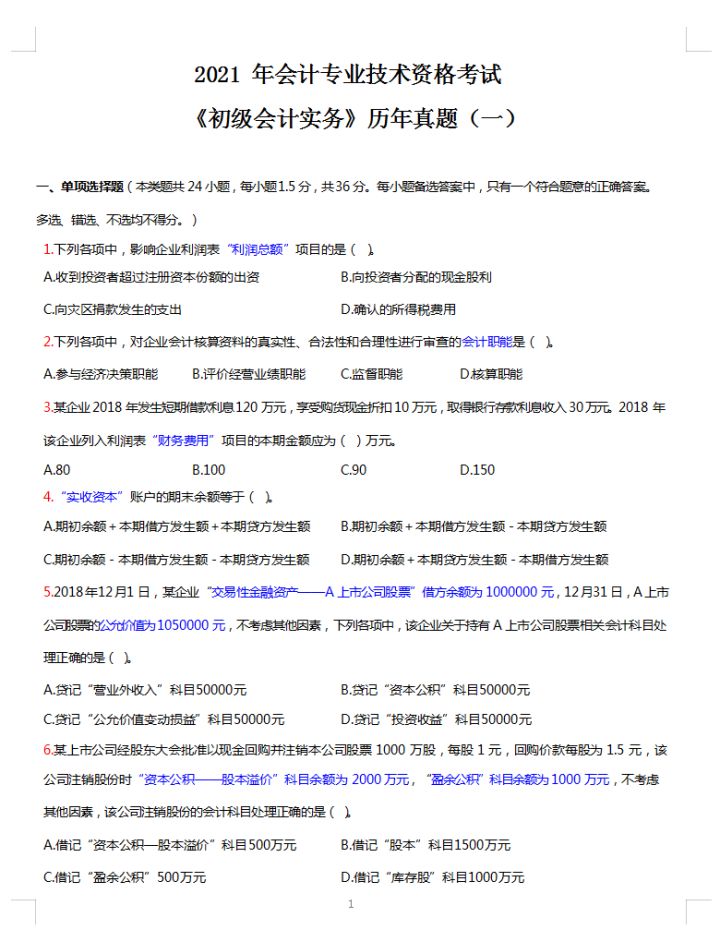
1.
2.
3.
4.
5.
......
以上就是2022年初级会计题库的部分内容,篇幅有限,就不和大家一一展示了,有完整版,希望可以帮助到大家!
要做一件事,就不宜把它拿来瞎想,不然想来想去,越想越有味,做事的雄心力气都化了。
版权声明:我们致力于保护作者版权,注重分享,被刊用文章【会计从业资格考试题库(这下稳了)】因无法核实真实出处,未能及时与作者取得联系,或有版权异议的,请联系管理员,我们会立即处理! 部分文章是来自自研大数据AI进行生成,内容摘自(百度百科,百度知道,头条百科,中国民法典,刑法,牛津词典,新华词典,汉语词典,国家院校,科普平台)等数据,内容仅供学习参考,不准确地方联系删除处理!;
工作时间:8:00-18:00
客服电话
电子邮件
beimuxi@protonmail.com
扫码二维码
获取最新动态
