“麻雀虽小,五脏俱全”!作为公司来讲,无论公司规模大小,一套完整的薪酬管理制度是少不了的。薪酬管理制度和绩效考核本应当是属于人事部门负责的工作内容,但很多公司却安排给财务,这让很多财务人感到跟无奈,但又不能不做,但是由于并不是人力资源专业毕业的,很多内容都一知半解的,非常影响工作效率。
今天就给大家分享公司通用版单位薪酬管理制度,从适用范围到附则,可季节套筒,希望对大家有所帮助。
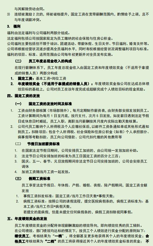
章节目录
.......内容比较多,今天就先展示到这里啦,想要学习的朋友,资料可以无偿分享!
版权声明:我们致力于保护作者版权,注重分享,被刊用文章【公司工资制度(公司通用版薪酬管理制度)】因无法核实真实出处,未能及时与作者取得联系,或有版权异议的,请联系管理员,我们会立即处理! 部分文章是来自自研大数据AI进行生成,内容摘自(百度百科,百度知道,头条百科,中国民法典,刑法,牛津词典,新华词典,汉语词典,国家院校,科普平台)等数据,内容仅供学习参考,不准确地方联系删除处理!;
工作时间:8:00-18:00
客服电话
电子邮件
beimuxi@protonmail.com
扫码二维码
获取最新动态
