会计人员要为自己的工作负责!企业准则的变化和调整,身为会计也要及时知道调整了哪些核算内容以及正确的会计核算方法是什么!从19起很多企业都已经采用了新收入准则,也有很多企业财务招聘会计,有一条要求就是写着要会新收入准则的会计核算方法。新收入准则下是一共是新增加了8个会计科目!这8个会计科目的增加和之前的科目也要正确做出区别!
各位财务人员如果对新收入准则下新增这8个会计科目的核算方法不清楚的话,下面是8个科目的实际账务处理应用举例,大家看着实际账务处理案例理解新增科目的实际用法。后面也附有会计日常工作中常用的会计科目表和适用范围,详细内容见下文!
新收入准则下新增会计科目主要有以下8个科目明细
“合同资产”科目与现有的“应收账款”科目十分相似,但是两者之间核算的内容是大不相同的,这一点在下图中有详细的说明,大家可以对比案例理解一下。
“合同资产”科目的应用举例
合同资产和合同负债在财务报表资产负债表里的填列
“合同负债”和现有科目“预收账款”科目,是会计人员在实际账务处理过程中比较容易混淆的,下面是实际案例应用,大家通过案例来区别两者核算内容。
“合同负债”科目的实际应用案例
第四个科目“合同履约成本”的实际用法举例
第五个科目“合同履约成本减值准备”的实际用法举例
第六个科目“合同取得成本”的实际用法举例
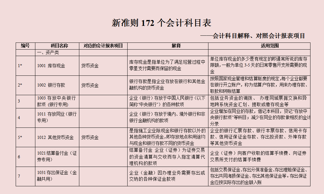
1、新准则下资产类会计科目表及核算范围
……新收入准则的会计核算方法和科目表内容,就暂时到这里了。日常会计核算也就是常用的几个会计科目,大家掌握后,业务的会计核算自然就会轻松许多。
版权声明:我们致力于保护作者版权,注重分享,被刊用文章【成本会计与财务会计的区别(2022新准则新增8个会计科目的账务处理案例)】因无法核实真实出处,未能及时与作者取得联系,或有版权异议的,请联系管理员,我们会立即处理! 部分文章是来自自研大数据AI进行生成,内容摘自(百度百科,百度知道,头条百科,中国民法典,刑法,牛津词典,新华词典,汉语词典,国家院校,科普平台)等数据,内容仅供学习参考,不准确地方联系删除处理!;
工作时间:8:00-18:00
客服电话
电子邮件
beimuxi@protonmail.com
扫码二维码
获取最新动态
