今天我就给大家分享一份最新整理的18个税种的会计分录汇总,里面很全面的涵盖了各类税种的会计分录,我们只有掌握了各种税种分录,才能更好的做好财务工作。以便提高我们财务人员的工作效率。
希望我的分享,可以帮助到大家。(文末有获取方式)
个人所得税
消费税
企业所得税
增值税
资源税
环保税
土地增值税
房产税
车船税
土地使用税
印花税
城市维护建设税等
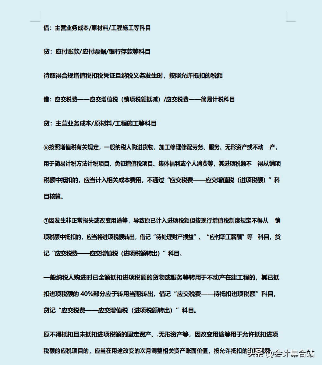
18个税种的会计分录汇总
(一)
(二)
(三)
(四)
(五)
(六)
(七)
(八)
(九)
(十)
(十一)
(十二)
(十三)
(十四)
(十五)
(十六)
以上就是我给大家分享的最新整理的18个税种的会计分录汇总,里面详细的说明了各种税种是如何做会计分录的,每个细节都很详细。对于财务人员来说,会有很大的帮助,不会的或者不熟悉的财务人员,可以收藏学习起来了。
因为此内容比较多,我这里只给大家分享了部分内容,有需要完整电子版的财务人员,我可以分享给大家。
如果您觉得这份资料对您有帮助,希望获取完整的电子版内容参考学习
免费福利,请看下图
版权声明:我们致力于保护作者版权,注重分享,被刊用文章【税费会计分录(18个应交税费的会计分录汇总)】因无法核实真实出处,未能及时与作者取得联系,或有版权异议的,请联系管理员,我们会立即处理! 部分文章是来自自研大数据AI进行生成,内容摘自(百度百科,百度知道,头条百科,中国民法典,刑法,牛津词典,新华词典,汉语词典,国家院校,科普平台)等数据,内容仅供学习参考,不准确地方联系删除处理!;
工作时间:8:00-18:00
客服电话
电子邮件
beimuxi@protonmail.com
扫码二维码
获取最新动态
