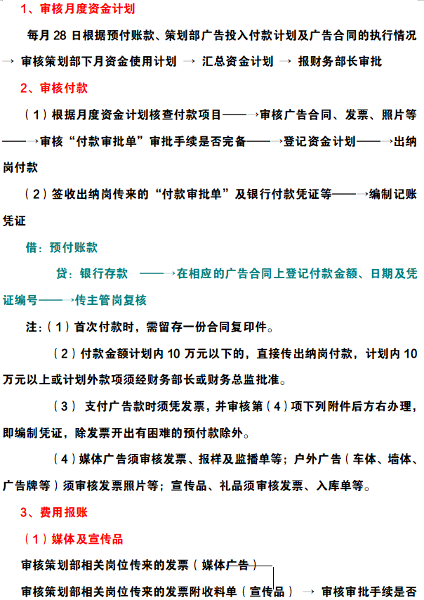
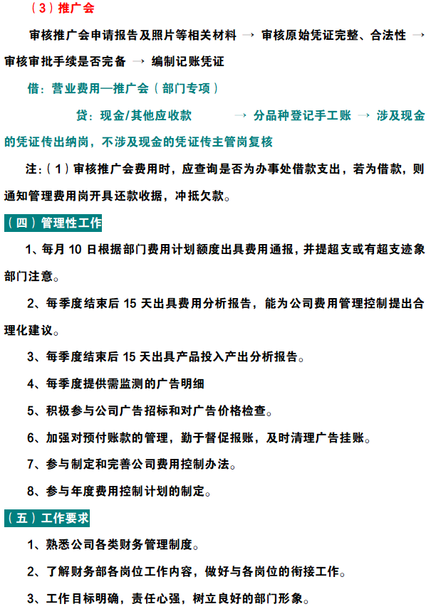
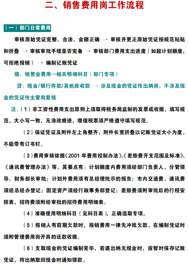
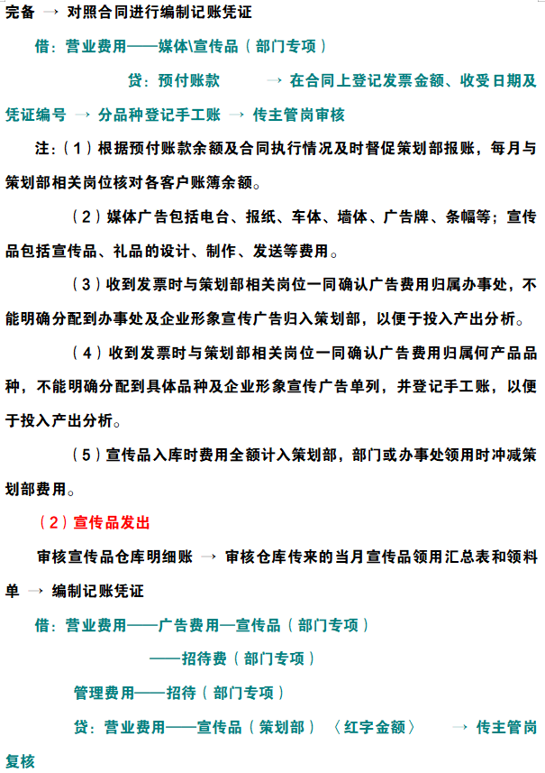
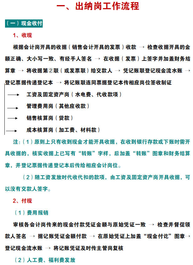
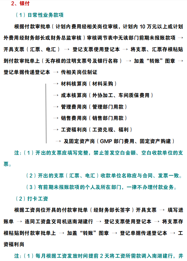
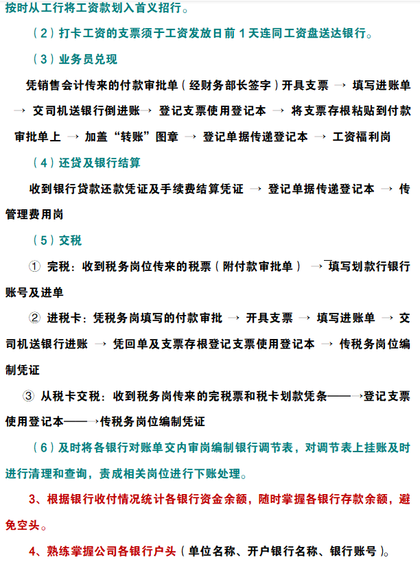
每个公司的财务部都设有不同的岗位,比如出纳岗、管理岗、成本会计岗、主管会计等,每个岗位都有自己的一套工作流程。只有熟悉本岗位的工作流程,这样才不容易出差错!
最近我们公司面试招会计,不问不知道,一问吓一跳,好多人都不知道财务岗位的工作流程,财务总监直言:不知道财务工作流程的统统不能要!
看来想要从事会计这一行,最基本的岗位工作流程还是熟练掌握的,为帮助大家能顺利上岗,今天小编就给大家汇总了财务部门11个岗位的工作内容和详细流程,接下来就一起来看看吧~
.......篇幅有限,更多财务部岗位流程和工作内容就不再一一展示了,希望能够帮你熟悉岗位工作流程,更快地上岗~
版权声明:我们致力于保护作者版权,注重分享,被刊用文章【会计每月工作流程(作为财务人员)】因无法核实真实出处,未能及时与作者取得联系,或有版权异议的,请联系管理员,我们会立即处理! 部分文章是来自自研大数据AI进行生成,内容摘自(百度百科,百度知道,头条百科,中国民法典,刑法,牛津词典,新华词典,汉语词典,国家院校,科普平台)等数据,内容仅供学习参考,不准确地方联系删除处理!;
工作时间:8:00-18:00
客服电话
电子邮件
beimuxi@protonmail.com
扫码二维码
获取最新动态
