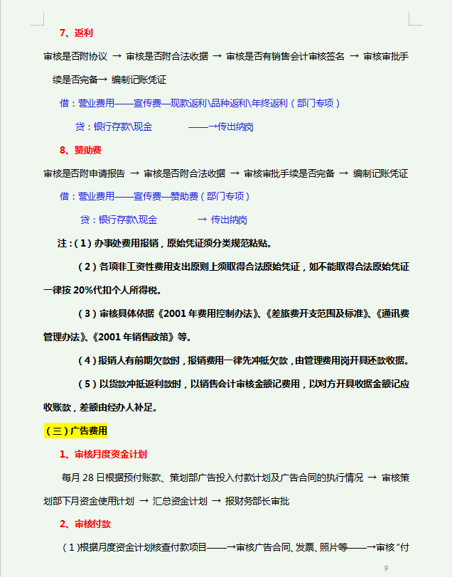
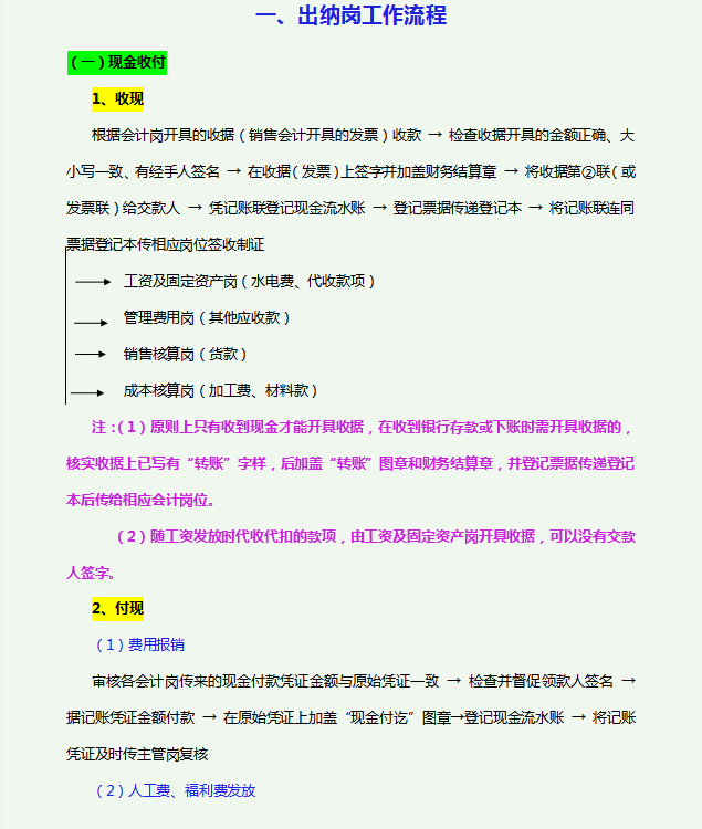
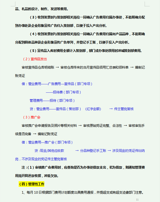
马上又要到月末了,月末和月初一直是很多会计小伙伴最忙的时间,当月的财务数据要在短短的几天时间里进行统计汇总,结账、生成报表、凭证打印装订、报税等等,可能外行人看着财务每到这几天都是忙得不可开交,看似手忙脚乱实则有条不紊,因为财务工作都必须按照既定的工作流程来做,不然就会出现差错。
前段时间,公司招聘了几个财务实习生,由于一点实操经验没有,就安排些基础工作,装订凭证、打印之类的,我们财务经理还专门整理了一套财务每月工作流程手册给这些新人,一共40页的内容,从发票到报税,完整全流程,非常实用,下面一起来看一下吧。
……
内容很多,文章篇幅有限,就先展示到这里吧。
版权声明:我们致力于保护作者版权,注重分享,被刊用文章【会计每月工作流程(40页会计每月工作流程手册)】因无法核实真实出处,未能及时与作者取得联系,或有版权异议的,请联系管理员,我们会立即处理! 部分文章是来自自研大数据AI进行生成,内容摘自(百度百科,百度知道,头条百科,中国民法典,刑法,牛津词典,新华词典,汉语词典,国家院校,科普平台)等数据,内容仅供学习参考,不准确地方联系删除处理!;
工作时间:8:00-18:00
客服电话
电子邮件
beimuxi@protonmail.com
扫码二维码
获取最新动态
