现在电商行业可谓是发展非常迅速,这马上“双十一”了,到了电商人一年中最忙的时候
当然也有很多小伙伴从事电商会计,电商会计和传统的行业业务类型以及业务流程有着很大的不同
各种的成本核算也与传统行业有着显著的区别,导致不少财务小伙伴觉得电商会计工作有难度适应不了
其实觉得难只是没有找到合适的学习方法,况且电商行业薪资待遇不错是众所周知的
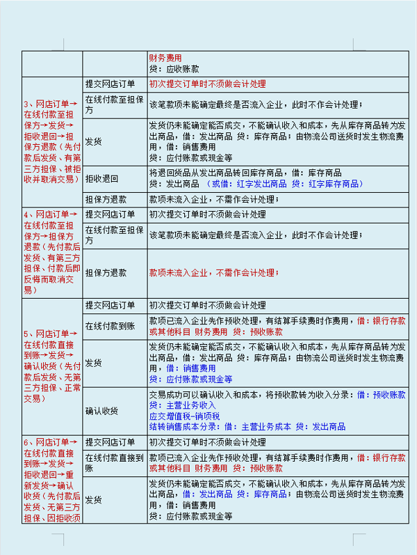
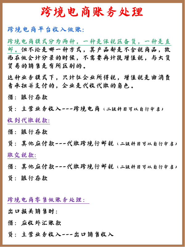
所以就把电商行业的账务处理都整理了出来,包含每一个特别小的点,退货、换货、第三方ZF平台......都有详细的解说
电商行业会计账务处理、会计核算在下面分享给大家了,希望可以帮助到你们~
.......
文章篇幅有限,今天就先分享到这里了,希望可以帮助到你们~
版权声明:我们致力于保护作者版权,注重分享,被刊用文章【跨境电商会计(电商会计薪级待遇好众所周知)】因无法核实真实出处,未能及时与作者取得联系,或有版权异议的,请联系管理员,我们会立即处理! 部分文章是来自自研大数据AI进行生成,内容摘自(百度百科,百度知道,头条百科,中国民法典,刑法,牛津词典,新华词典,汉语词典,国家院校,科普平台)等数据,内容仅供学习参考,不准确地方联系删除处理!;
工作时间:8:00-18:00
客服电话
电子邮件
beimuxi@protonmail.com
扫码二维码
获取最新动态
