↑↑↑ 为您讲述精彩普法内容的“上海高院”头条号
想了解法官的裁判思路,当事人需要检索;想了解类案的裁判观点,法律人需要检索。面对浩渺的裁判文书、案例、法律法规,法律检索的需求无处不在。我们常常因为“不知道”而检索,但我们又往往因为“不知道”而无法进行检索。检索是一种方法,也是一门科学,如何检索,如何有效检索,如何规范检索逻辑,今天起,小编将推出“法律检索”系列文章,和你聊聊“检索那些事儿”。
裁判文书
记录着当事双方的主张、证据和法官的判断、理由,体现着法律规则的适用,是法律与现实的生动联结。2013年7月1日,中国裁判文书网正式开通。截至2020年8月30日18时,中国裁判文书网文书总量突破1亿篇,访问总量近480亿次。海量公开的裁判文书为普通群众接触司法提供了宝贵的窗口,可借此观察个案、分析类案,普及法律知识甚至寻找判案规律。如何运用公开裁判文书?小编带您揭开裁判文书“面纱”,让打官司“不求人”。
以民事官司为例,民事判决书主要由以下内容组成:
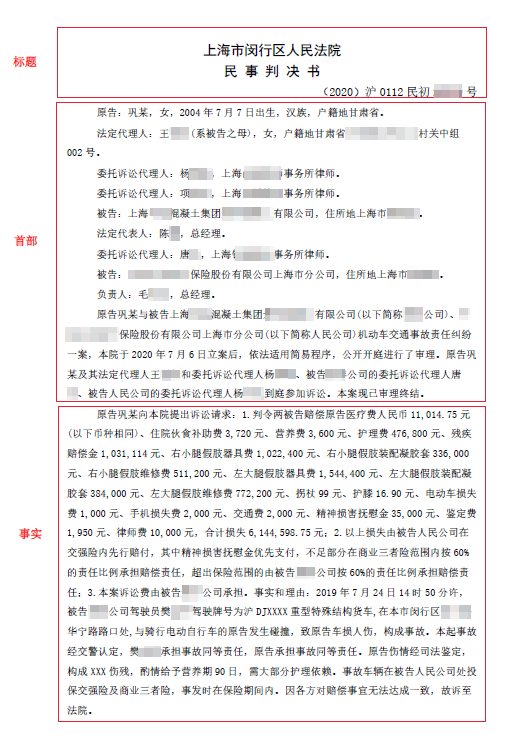
标题——由法院名称、文书名称、案号组成。
首部——包括诉讼参加人基本情况、案件由来和审理经过。
事实——主要包括:原告起诉的诉讼请求、事实和理由,被告答辩的事实和理由,人民法院认定的证据和事实。
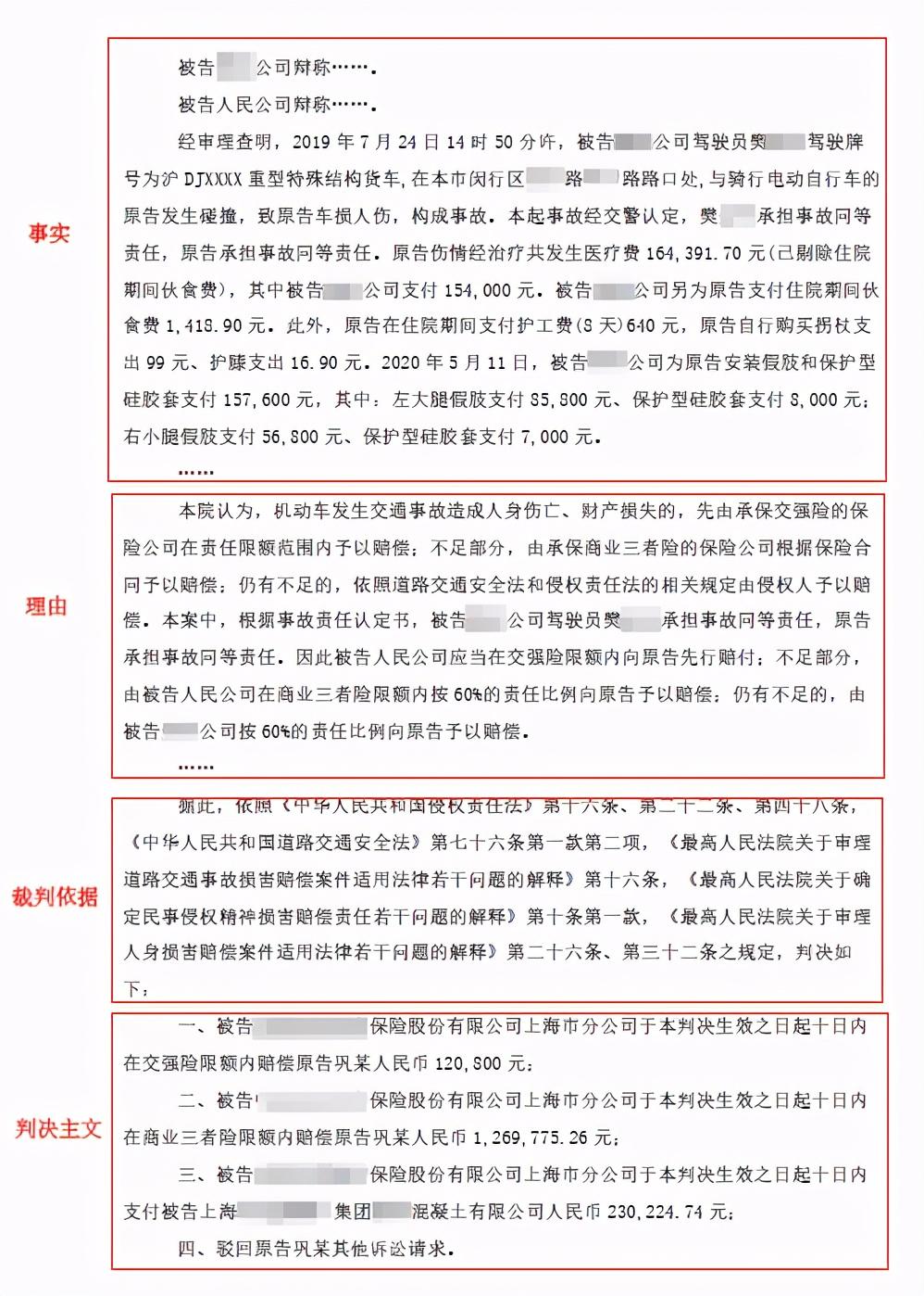
理由——法院围绕当事人的诉讼请求,根据认定的事实和相关法律,逐一评判分析的内容。
裁判依据——法院作出判决的法律依据。
判决主文——是判决的结果。
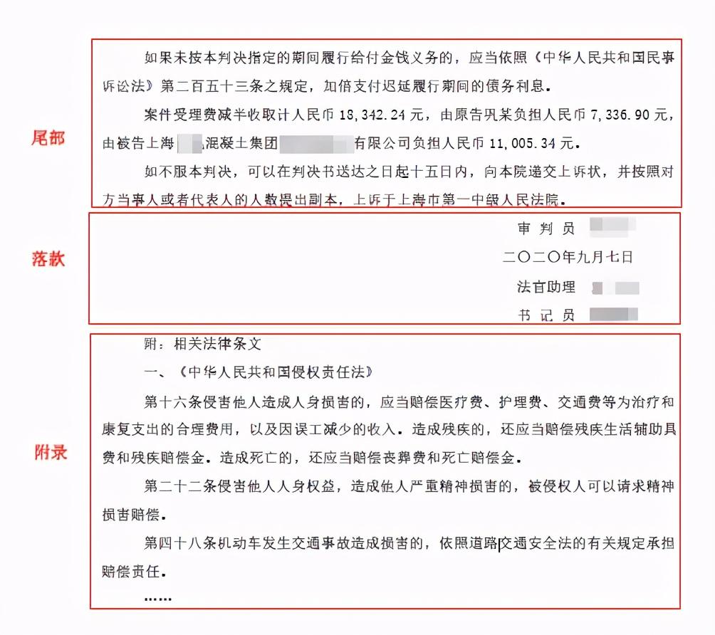
尾部——包括迟延履行责任告知、诉讼费用负担、上诉权利告知。
落款——包括合议庭署名、日期、书记员署名、院印。
附录——裁判文书可以另页附录其他必要的内容,如该案适用法律条文的具体内容。
以一份真实的民事判决书,来拆分一下各个组成部分。为了便于展示,部分内容已作删除。
案例假设:2020年10月1日,张三驾驶机动车,在上海市闵行区某道路行驶的时候,撞伤了骑电动车的李四。李四要求赔偿,但是张三拒绝。该案例中,如果李四要起诉,却不懂如何操作,就可以通过查询裁判文书来学习如何诉讼。
“中国裁判文书网”
(https://wenshu.court.gov.cn/)
是官方裁判文书公开平台,
是最权威的裁判文书查询途径。
此外,
其他裁判文书查询平台,
比如无讼案例
(https://www.itslaw.com/)、
聚法案例
(https://www.jufaanli.com/)、
OpenLaw 裁判文书检索
(http://openlaw.cn/)等等。
文书检索要遵循“紧密原则”。要查询到纠纷该如何处理,就要尽可能的查询到类似的纠纷,检索到与自己纠纷联系最为紧密的文书。这在学理上称为类案,类案要事实相似、法律争议类似。事实又分为时间、地点、人物等要素,所以法律检索的时候要尽可能的类似和接近。同时文书的来源,也尽可能与自身纠纷发生地越紧密越好。
本文以在中国裁判文书网上检索为例展开。结合假设的案件情况和“紧密原则”,可以确定以下几个关键词:“机动车”“赔偿”。文书作出机关限定为“上海市闵行区人民法院”,文书类型限定为“判决书”,纠纷类型限定为民事纠纷,即裁判文书网的“民事案由”。
按照裁判日期对检索结果进行排序,然后一一筛选裁判文书。筛选的方法是先看判决书的“事实”部分,看事实是否与自己的纠纷类似,如果类似,就可以作为学习的对象;如果不类似,就跳过。
经阅读后发现,第一篇文书“上海至正融资租赁有限公司与廖辉雨融资租赁合同纠纷一审民事判决书”与假设纠纷不符。第二篇文书“巩某与上海申昆混凝土集团景祥混凝土有限公司、中国人民财产保险股份有限公司上海市分公司机动车交通事故责任纠纷一审民事判决书”[以下简称(2020)沪0112民初26239号民事判决书]的案情与假设案例非常相似,可以作为学习的对象。
李四打官司的目的就是要确定自己能够获得多少赔偿,自己要提供哪些证据材料。所以阅读文书的主要目的是明确赔偿的项目和计算标准,以及起诉提交的证据材料。闵法君以(2020)沪0112民初26239号民事判决书为例,开展学习。
对于赔偿的项目问题
在文书“事实”中的起诉请求显示,原告要求“判令两被告赔偿原告医疗费人民币11,014.75元(以下币种相同)、住院伙食补助费3,720元、营养费3,600元、护理费476,800元、残疾赔偿金1,031,114元、右小腿假肢器具费1,022,400元、右小腿假肢装配凝胶套336,000元、右小腿假肢维修费511,200元、左大腿假肢器具费1,544,400元、左大腿假肢装配凝胶套384,000元、左大腿假肢维修费772,200元、拐杖99元、护膝16.90元、电动车损失费1,000元、手机损失费2,000元、交通费2,000元、精神损害抚慰金35,000元、鉴定费1,950元、律师费10,000元,合计损失6,144,598.75元”。
主张并不意味着得到支持,文书的“理由”部分,法院认定的损失为“综上,本起事故造成原告的损失有:医疗费164,391.70元、住院伙食补助费1,760元、营养费3,600元、护理费350,656元、残疾赔偿金1,030,610元、精神损害抚慰金21,000元、残疾辅助器具费(右小腿假肢费、凝胶套、维修费)694,120元、残疾辅助器具费(左大腿假肢费、凝胶套、维修费)472,120元、残疾辅助器具费(拐杖、护膝)115.90元、交通费1,000元、车辆损失费800元、鉴定费1,950元、律师费10,000元,合计2,752,123.60元。”
Q:对于每项费用,没有说明具体的计算标准?
A:查看判决书的“裁判依据”部分,学习引用那些法律条文。
法条指引
本判决中引用了《最高人民法院关于审理人身损害赔偿案件适用法律若干问题的解释》(法释[2003]20号)。本解释第十七条规定了请求赔偿的范围包括:“受害人遭受人身损害,因就医治疗支出的各项费用以及因误工减少的收入,包括医疗费、误工费、护理费、交通费、住宿费、住院伙食补助费、必要的营养费,赔偿义务人应当予以赔偿。受害人因伤致残的,其因增加生活上需要所支出的必要费用以及因丧失劳动能力导致的收入损失,包括残疾赔偿金、残疾辅助器具费、被扶养人生活费,以及因康复护理、继续治疗实际发生的必要的康复费、护理费、后续治疗费,赔偿义务人也应当予以赔偿。受害人死亡的,赔偿义务人除应当根据抢救治疗情况赔偿本条第一款规定的相关费用外,还应当赔偿丧葬费、被扶养人生活费、死亡补偿费以及受害人亲属办理丧葬事宜支出的交通费、住宿费和误工损失等其他合理费用。”
这既验证了前面提到的诉讼请求和法院支持的费用项目,又找到了明确的法律依据。再往下看,可以知道,这一司法解释第十八条至第三十五条对每项赔偿的标准和计算方法进行了细致明确的规定。
需要注意的是,《最高人民法院关于审理人身损害赔偿案件适用法律若干问题的解释》已经在2020年12月23日修正了,修正依据是最高人民法院审判委员会第1823次会议通过的《最高人民法院关于修改〈最高人民法院关于在民事审判工作中适用《中华人民共和国工会法》若干问题的解释〉等二十七件民事类司法解释的决定》,修正后的司法解释,自2021年1月1日起施行。这也提醒我们,看判决书的时候,要关注案例发生的时间,以及相关法律文件的修订和效力问题。
对于起诉的证据问题
判决书中指出“以上事实,由交通事故责任认定书、驾驶证、行驶证、保单、病史记录、医疗费发票、入院记录、出院小结、住院费用清单、急救车费发票、陪护票发票、司法鉴定意见书、鉴定费发票、假肢装配评估证明、毕业证书、学生证、证明、拐杖发票、大腿护膝发票、租赁合同、合法居住证明、假肢费用发票、地图截图、劳动合同、参保人员城镇职工基本养老保险缴费情况、银行流水等证据及当事人庭审陈述所证实,并均经庭审质证。”从这里可以看出,打官司要提交的证据材料,并提前准备。
文书中的其他注意问题
从判决书的“首部”可以看出,原告起诉的时候,不仅起诉了肇事时的驾驶员,还起诉了车主和保险公司,这也提醒我们,在起诉的时候要看肇事车辆的车主是谁,是否购买了保险,尽可能多的起诉责任主体。在“事实”中发现,原告的受损经过鉴定机构做了伤残等级鉴定,在起诉之前,李四也应该根据情况做伤残鉴定,以确定赔偿数额。在文书中,还可以看出被告可能提出什么反驳意见,根据这些反驳意见,可以提前准备。
本文中,从原告角度教您如何通过公开文书学打官司,同理被告方也可以同样通过公开的文书来学打官司,并且根据处理结果,及时作出预判,赔偿受害方的损失。因为进入诉讼后,可能会产生更多的赔偿项目,比如诉讼费、律师费等等。当然最终目的并不是鼓励大家打官司,而是让大家通过裁判文书,明确法院的裁判尺度,进而对发生的纠纷作出预判,自行协商解决,促进矛盾化解。
来源|上海市闵行区人民法院
作者:周青松
责任编辑 | 张巧雨
声明|转载请注明来自“上海高院”
版权声明:我们致力于保护作者版权,注重分享,被刊用文章【法律知识学习(学习这些法律检索小知识)】因无法核实真实出处,未能及时与作者取得联系,或有版权异议的,请联系管理员,我们会立即处理! 部分文章是来自自研大数据AI进行生成,内容摘自(百度百科,百度知道,头条百科,中国民法典,刑法,牛津词典,新华词典,汉语词典,国家院校,科普平台)等数据,内容仅供学习参考,不准确地方联系删除处理!;
工作时间:8:00-18:00
客服电话
电子邮件
beimuxi@protonmail.com
扫码二维码
获取最新动态
