费用报销是最财务工作中最常见的,尤其是年底的时候,各种各样的票据要进行处理,公司规模较大的话,处理起来就更加的麻烦,这就需要有一套完善的费用报销制度来保障。
为了解决公司报销乱的问题,我们公司的刘会计主动站出来,给我们编制了一套财务费用报销管理制度,总算是把这个难题给解决了,老板一高兴直接加薪2000。
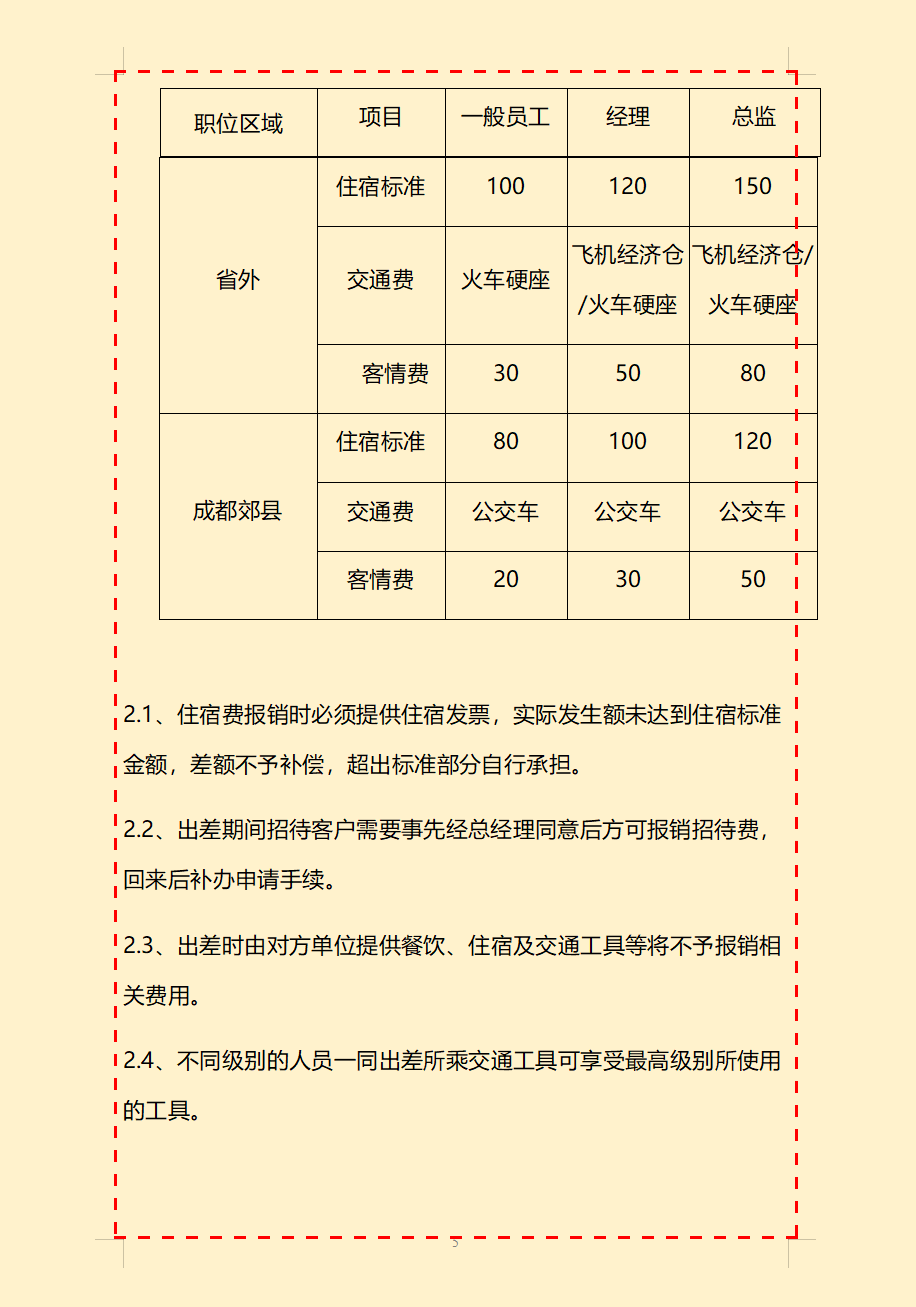
在征得了刘会计的同意后,今天就把这套完美的财务费用报销管理制度拿出来给大家看看,大家可以借鉴参考一下。
……好了,由于文章篇幅有限,就先和大家展示到这里了,希望对大家有帮助!
版权声明:我们致力于保护作者版权,注重分享,被刊用文章【刘会计(看完27岁刘会计的公司费用报销制度)】因无法核实真实出处,未能及时与作者取得联系,或有版权异议的,请联系管理员,我们会立即处理! 部分文章是来自自研大数据AI进行生成,内容摘自(百度百科,百度知道,头条百科,中国民法典,刑法,牛津词典,新华词典,汉语词典,国家院校,科普平台)等数据,内容仅供学习参考,不准确地方联系删除处理!;
工作时间:8:00-18:00
客服电话
电子邮件
beimuxi@protonmail.com
扫码二维码
获取最新动态
