我们的养老问题,让国家操碎了心。
继去年专属商业养老保险试点落地后,前两天,银保监会再次发布通知:
3月1日起,专属商业养老保险的试点,从浙江、重庆两地扩大到全国;
在原有的6家试点保险公司基础上,允许养老保险公司参加试点,今年总共会有15家公司参与进来。
专属商业养老保险,是银保监会联合保险公司给大家提供的一种新的养老金收益账户,前期投入资金,后期领取年金,为将来养老做准备。
为什么要推出专属商业养老保险?
和普通的商业养老年金比,又有什么区别?
主要有以下两个方面的原因:
1、人口结构变化,养老问题日趋严峻
第七次全国人口普查数据显示,
我国60岁及以上人口约有2.64亿,占总人口的18.7%;
65岁以上人口约有1.9亿,占总人口的13.5%;
80岁及以上人口有3580万人,占总人口的比重为2.54%。
“十四五”期间,我国老年人口将超过3亿人;
并且,我国人口人均预期寿命已经达到77.3岁。
人口老龄化日益加剧,长寿时代已经到来。
与此同时,“少子化”现象严重,
尽管国家出台了一系列催生政策,新出生人口依然不达预期。
2020年,我国的生育率为1.3,低于2.41的世界平均水平。
而我国的社会基本养老保险是靠青供老,也就是拿现在年轻人交的养老保险金,去支付现在老年人的退休金。
按照这个节奏下去,未来交钱的年轻人越来越少,领钱的老年人越来越多,养老基金支撑不了。
所以,国家推行专属商业养老保险,鼓励我们进行个人养老。
2、试点结果颇见成效
专属商业养老保险从去年6月开始试点计划,4个月后产品上市。
截至2022年1月底,6家试点公司的成绩如下:
近5万件保单,累计4亿元保费,其中快递员、网约车司机等新产业、新业态从业人员投保近1万人。
可见,一年的试点结果还是颇具成效,业务规模稳步增长。
为了满足更多人群的养老保障需求,银保监会决定扩大专属商业养老保险的试点范围。
专属商业养老保险是指以养老保障为目的,领取年龄在60周岁及以上的个人养老年金保险产品。
去年在试点期间,参与试点的保险公司推出了自己的产品。
奶爸综合了这些产品,整理出了专属商业养老保险的产品形态。
我们来看下它主要的产品形态。
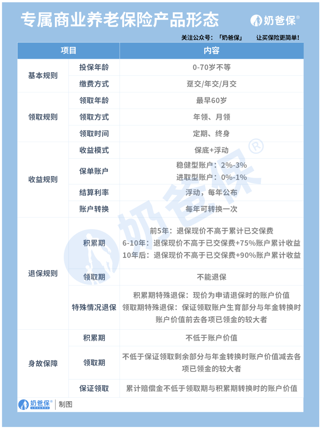
1、有两个时期
专属商业养老保险有两个时期,积累期和领取期。
积累期:把钱投进去,扣掉一部分初始费用后全部进入个人账户,每年按结算利率生息。
领取期:到了约定时间,账户里的钱连本带息转化为养老金,按照领取时间发放给投保人。
领取时间有不少于10年的定期领取和终身领取,最早60岁起领,可以选择年领或月领。
2、收益采用“保底+浮动”模式
专属商业养老保险的收益采用“保底+浮动”模式,也就是说,在最坏的情况下,也会按保底利率结算收益,不会亏损本金;
在此基础上,根据保险公司的投资情况,可以争取更好的收益,当然,这个收益是不确定的。
这种收益模式类似于万能险,后者也是采用保底利率和实际结算利率的模式。
3、有两个账户可选
这类产品一般有两个账户,稳健型账户和进取型账户。
前者的保底利率一般在2%到3%,后者的最低保底利率为0%,最高为1%。
两种类型的账户,适合风险偏好不同的消费者。
可以每年申请账户转换,不过要注意申请时间。
总的来看,专属商业养老保险本质上是一款商业理财险,只不过它有“政府专属”的光环,让市场和群众更加安心。
那么,这类保险和市面上普通的商业养老年金有什么区别?
两类保险都有理财、规划养老的功能。
但是它们还是有一定的区别,主要表现在以下方面:
1、缴费方式
一般的商业养老年金,投保时就要确定缴费方式和缴费年限,后续不能更改或追加,只能投保新产品。
而部分专属商业养老保险可以选择一次性缴清,或者在交了首年保费后,后期再定期或不定期追加保费。
相对来说,后者的缴费方式更为灵活。
2、领取规则
专属商业养老保险最早要在60岁才能领取,而商业养老年金,有些产品最早支持55岁起领。
另外,前者可以选择定期领取和终身领取,而大部分商业养老年金是终身领取,活多久领多久。
3、收益模式
专属商业养老保险的收益模式是“保底+浮动”,两种方式结合起来。
而商业养老年金根据收益模式可以分成两种,一种是纯年金,收益是固定的;
另一种是可以附加万能账户,由固定收益和浮动收益组成,和专属商业养老保险非常相似。
带万能账户的商业养老年金,保底利率在1.75%-3%之间,大部分在2%-3%之间,比专属商业养老保险要高。
(某款年金险万能账户的保底利率)
4、退保规则
专属商业养老保险,国家希望你投进去的钱就是用来养老,
在开始领取年金后,一般是无法退保的——如果退保,保单现金价值为0,也就是没有退保金。
而有些年金险及时开始领取后,依然会有现金价值,并且缓慢增长,后期也能够退保拿回现金价值。
对比下来,商业养老年金的退保机制较为灵活。
5、初始费用扣除
专属商业养老保险在存入或追加保费时,要先扣除初始费用,剩下的资金才进入个人账户累计生息。
而商业纯养老年金险没有这一个步骤,用户投进去的钱直接进入账户进行增值,到期就可以领钱。
专属商业养老保险,是人口老龄化严重、基础养老金入不敷出大背景下的产物。
国家希望商业养老保险真正发挥出养老“第三支柱”的重要作用。
这次试点的扩大,对我们来说还是有利的。
一方面,能让更多人意识到养老不仅要靠国家,更要靠自己,增强大家的养老意识;
另一方面,试点扩大、参与的保险公司越多,意味着推出的产品越多,我们的选择性更广,满足不同人群的养老需求。
至于试点扩大后的产品怎么样,我们一起拭目以待。#养老人上头条#
版权声明:我们致力于保护作者版权,注重分享,被刊用文章【商业养老保险(国家喊你存养老金了)】因无法核实真实出处,未能及时与作者取得联系,或有版权异议的,请联系管理员,我们会立即处理! 部分文章是来自自研大数据AI进行生成,内容摘自(百度百科,百度知道,头条百科,中国民法典,刑法,牛津词典,新华词典,汉语词典,国家院校,科普平台)等数据,内容仅供学习参考,不准确地方联系删除处理!;
工作时间:8:00-18:00
客服电话
电子邮件
beimuxi@protonmail.com
扫码二维码
获取最新动态
