薇娅偷税漏税被罚13.41亿!给我们电商会计敲响了警钟,近两年直播带货行业红火,但是直播电商公司还是要依法做账,依法纳税。我们作为电商行业的财务会计人员,要不断提升自身业务水平,坚决不做假账,不协助偷税漏税!总结了一下电商行业的账务税务处理大全,一共12个交易类型账务处理汇总,抓紧学起来!做一名守法高水平的电商会计人员!文末有完整版的电子档领取方式!
交易流程类型1:
交易类型流程2:
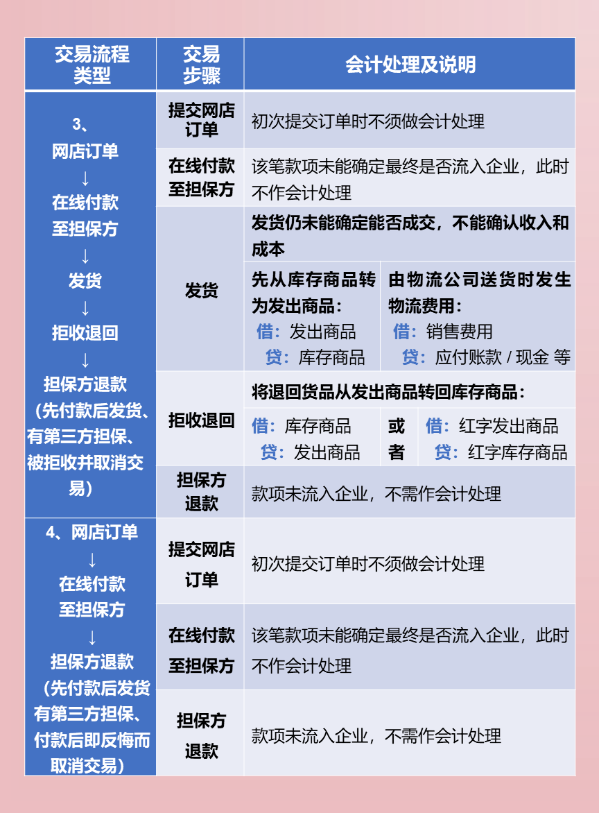
交易类型流程3、4:
交易流程类型5:
交易流程类型6-12:
篇幅有限,想要领取电商会计账务处理完整版电子档资料
点击头像主页私信我回复“资料”即可
版权声明:我们致力于保护作者版权,注重分享,被刊用文章【会计类型(电商会计做账不熟练)】因无法核实真实出处,未能及时与作者取得联系,或有版权异议的,请联系管理员,我们会立即处理! 部分文章是来自自研大数据AI进行生成,内容摘自(百度百科,百度知道,头条百科,中国民法典,刑法,牛津词典,新华词典,汉语词典,国家院校,科普平台)等数据,内容仅供学习参考,不准确地方联系删除处理!;
工作时间:8:00-18:00
客服电话
电子邮件
beimuxi@protonmail.com
扫码二维码
获取最新动态
