前几天我们一位同事离职了,跟她交接的时候,看到了她留下的一套财务实用工资核算管理系统,就连我们财务经理都说:可惜了,她真的前途无量。
今天就把那套财务实用工资管理系统分享给大家。
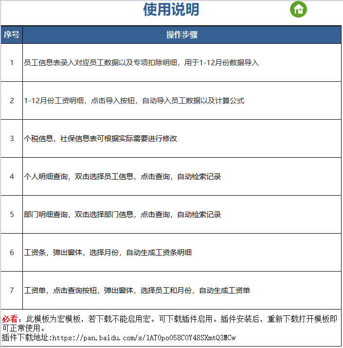
……
篇幅有限,新个税-财务实用工资管理系统-带专项扣除就不一一展示了,
版权声明:我们致力于保护作者版权,注重分享,被刊用文章【会计人员信息管理系统(月薪9000的会计离职了)】因无法核实真实出处,未能及时与作者取得联系,或有版权异议的,请联系管理员,我们会立即处理! 部分文章是来自自研大数据AI进行生成,内容摘自(百度百科,百度知道,头条百科,中国民法典,刑法,牛津词典,新华词典,汉语词典,国家院校,科普平台)等数据,内容仅供学习参考,不准确地方联系删除处理!;
工作时间:8:00-18:00
客服电话
电子邮件
beimuxi@protonmail.com
扫码二维码
获取最新动态
