这两天注册会计师可以查询成绩了,不知道大家考的怎么样,小编今年考了会计和税法,结果只过了一门,虽然有点失望,但是也在心理预期内,毕竟是在职考试,学习时间有限。不得不说现在会计这个行业竞争压力是越来越大了,就拿财会专业难度最大考试来说,根据财政部的统计,2020年注册会计师执业和非执业会员已经达到55万余人,报名人数也是屡创新高,达到了172万人。虽然持证人员不少,但是很多人都是只有证书,却没有任何从业经验,加上现在这个社会会计从业人员饱和,而会计是一个注重实操的工作,只有证书没有工作经验,很难找到让人满意的工作。最近小编整理了会计工作的全套实操资料,让你不工作也能学会做账报税,成为一名有经验的会计,轻松找到一份满意的会计工作。
下面就给大家分享一下全套的会计实操资料,文末有获取方式。
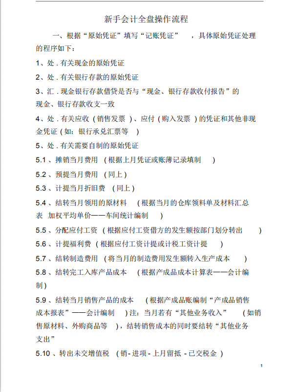
篇幅有限不做全部展示
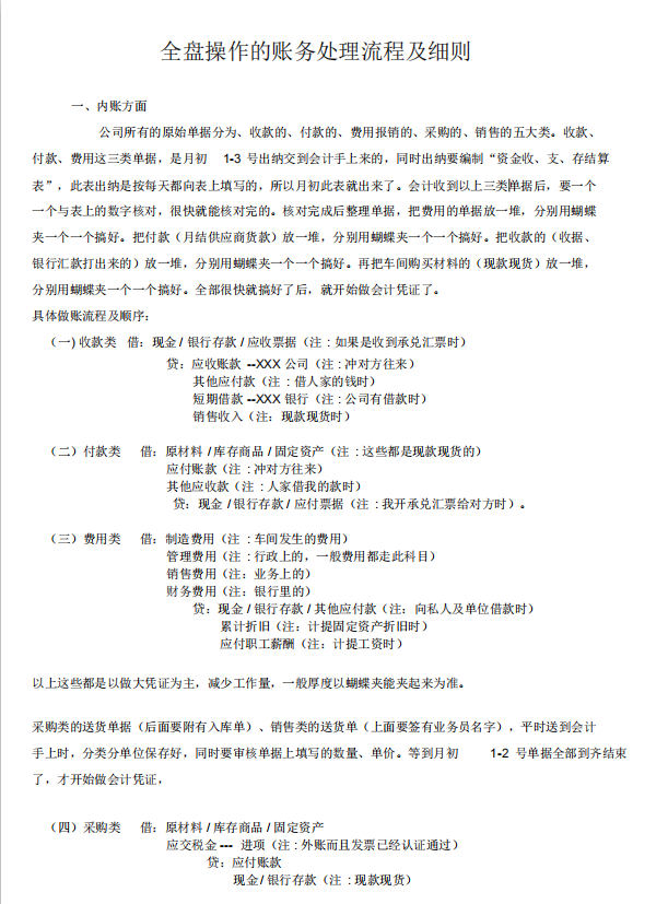
篇幅有限不做全部展示
……
文章篇幅有限,更多内容已经整理好可以分享。
版权声明:我们致力于保护作者版权,注重分享,被刊用文章【会计视频教学(有证没经验)】因无法核实真实出处,未能及时与作者取得联系,或有版权异议的,请联系管理员,我们会立即处理! 部分文章是来自自研大数据AI进行生成,内容摘自(百度百科,百度知道,头条百科,中国民法典,刑法,牛津词典,新华词典,汉语词典,国家院校,科普平台)等数据,内容仅供学习参考,不准确地方联系删除处理!;
工作时间:8:00-18:00
客服电话
电子邮件
beimuxi@protonmail.com
扫码二维码
获取最新动态
