本专栏为你提供超千份的合同模板,商务、创业、工程、二手房车、合作、销售等等,内容丰富,涉及甚广,分类整齐,电子版均可修改、编辑、打印。为你扫清套路,助你打造私人豪华合同资料库。
本章内容:园林绿化工程总包合同,园林绿化工程施工合同,园林工程施工合同,园林绿化施工承包合同等等。
这是合同的封面内容,园林绿化在日常中还是经常会遇到的。
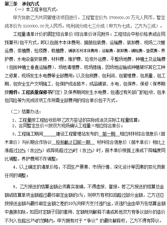
承包方式:
一般承包费用包括,苗木本身的费用、挖苗包装费用、运输装卸费用,栽植费、现场二次搬运费、铺装石材费、铺贴费、养护费、水电设备安装费、材料费、维护费、垃圾外运费、现场修复费等等,具体还是看下图吧。
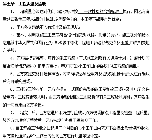
工程质量及验收:
双方的义务:
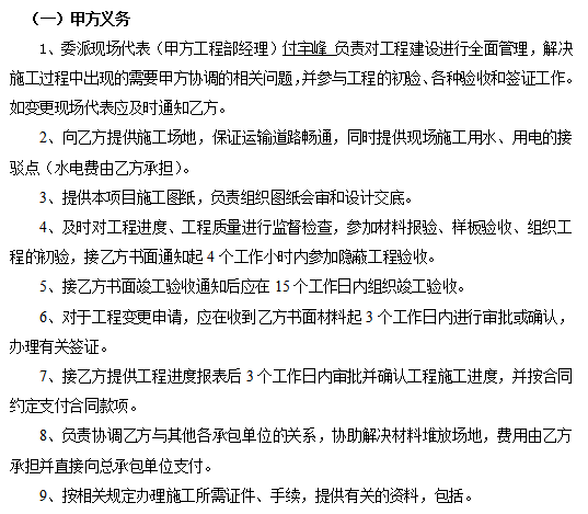
做为甲方,要派一名现场代表,全权负责对工程建设进行管理,还要参与工程的初验,各种验收和签证工作。还有提供项目的图纸,监督工程进度,按相关规定办理施工所需要的证件、手续等等。
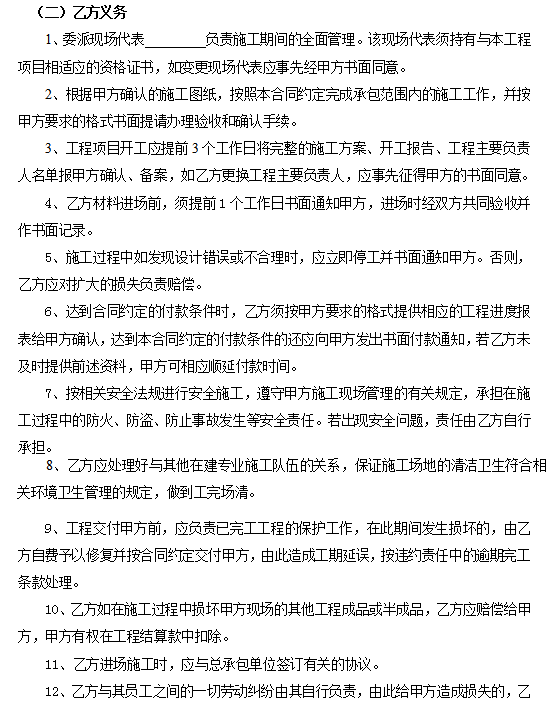
做为乙方,责任与义务就比较重大了,也是要派一位现场代表负责,不过需要相关的资格证书和甲方同意。在工程开工前三天就应该将完整的施工方案、开工报告,主要负责人名单都报给甲方确认备案。
乙方与员工之间的一起劳动纠纷都自行负责,假如给甲方带来损失,都是有乙方赔偿。
违约责任:
保密条款:
在合同没签订之前和履行中及终止后,在没有经过对方的同意,都要为对方相互提供的材料信息负保密责任。
版权声明:我们致力于保护作者版权,注重分享,被刊用文章【绿化施工合同(园林绿化工程合同)】因无法核实真实出处,未能及时与作者取得联系,或有版权异议的,请联系管理员,我们会立即处理! 部分文章是来自自研大数据AI进行生成,内容摘自(百度百科,百度知道,头条百科,中国民法典,刑法,牛津词典,新华词典,汉语词典,国家院校,科普平台)等数据,内容仅供学习参考,不准确地方联系删除处理!;
工作时间:8:00-18:00
客服电话
电子邮件
beimuxi@protonmail.com
扫码二维码
获取最新动态
