距离21中级考试仅剩33天!很多小伙伴自信满满地说,已经准备得差不多了!备考的同学们一定要注意,千万不要心存侥幸心理,一定要做到万无一失!
话说这21中级会计实务备考,重点推荐这2套考前模拟卷,吃透80+稳过,附答案解析!非常提分!赶紧一起来看看吧!
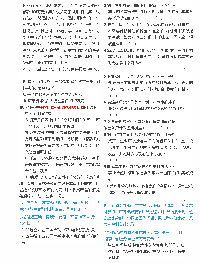
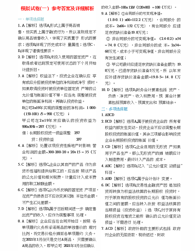
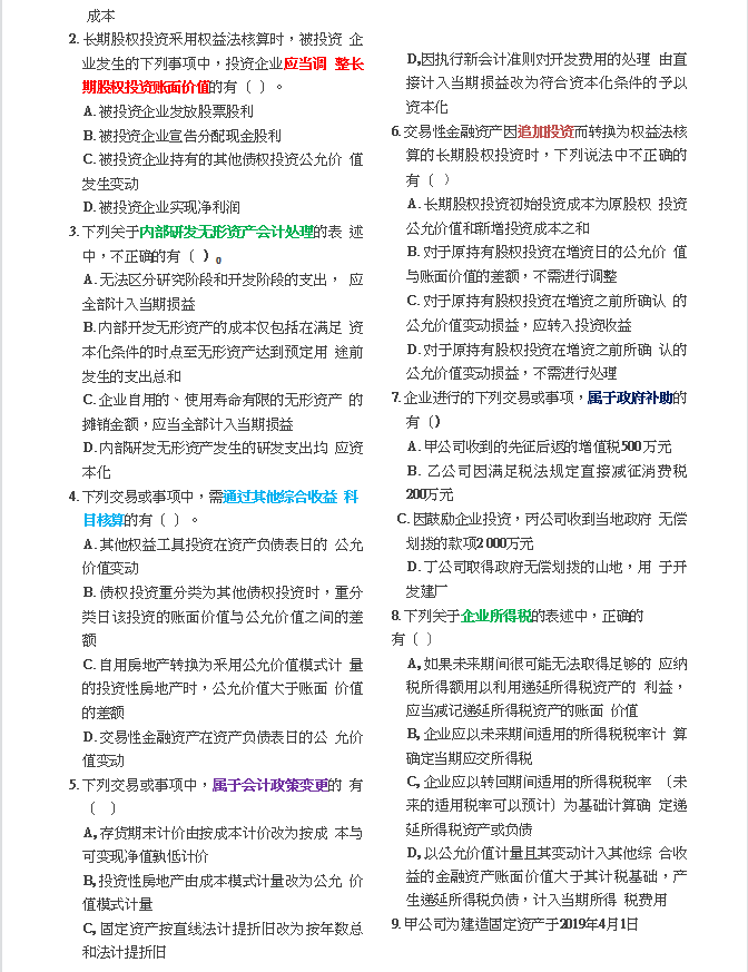
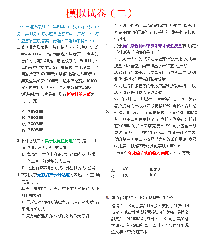
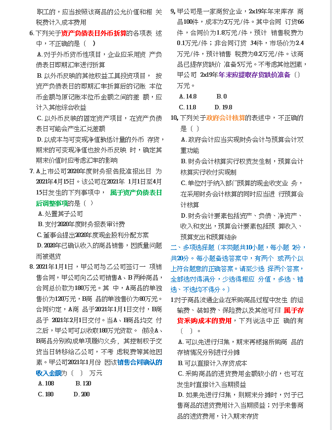
一、单项选择题
二、多项选择题
好了,篇幅有限,就不和大家一一展示了。希望我的分享能够帮助到大家!
版权声明:我们致力于保护作者版权,注重分享,被刊用文章【中级会计考试题目类型(21中级会计实务)】因无法核实真实出处,未能及时与作者取得联系,或有版权异议的,请联系管理员,我们会立即处理! 部分文章是来自自研大数据AI进行生成,内容摘自(百度百科,百度知道,头条百科,中国民法典,刑法,牛津词典,新华词典,汉语词典,国家院校,科普平台)等数据,内容仅供学习参考,不准确地方联系删除处理!;
工作时间:8:00-18:00
客服电话
电子邮件
beimuxi@protonmail.com
扫码二维码
获取最新动态
