现在很多企业招财务人员,都是优先懂得税务筹划的人员!所以才说我们财务人员真的是要活到老学到老了~~不然总会有一天被更优秀的人取代,到那个时候自己也离失业不远了!现在的我从事财务工作多年,已经感到了有危机感,对于税务筹划这方面实在欠缺太多了。直到看到这位长沙财务总监整理的107个税务筹划案例,我才算是入门了一点!共涉及到5个方面的纳税筹划,今天也在这里跟大家展示一下这五方面的税务筹划方案和涉税风险点!
详细的税务筹划案例分析
注册资本和企业借款哪个更优?
增值税是企业经营过程中涉及到的主要税种之一,特别是金税三期下,更是要求财务人员慎重处理相关业务,所以下面列举了金税三期下的增值税的税务筹划案例和风险点规避。一共是4小节的内容,不清楚的财务人员往下看!
1、有关增值税纳税人身份选择和计税方法选择的税务筹划案例分析
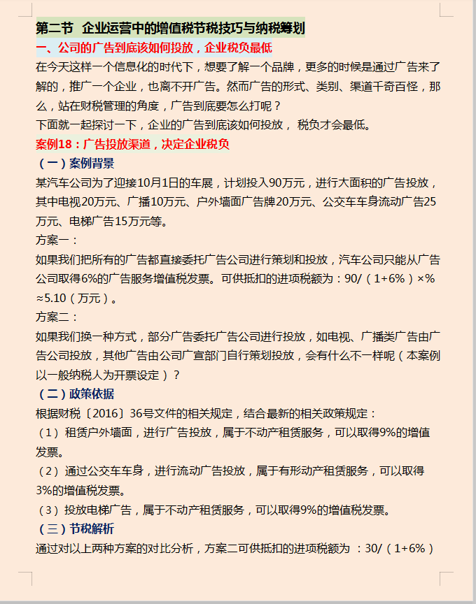
2、企业运营过程中涉及的广告投放的税务筹划案例及风险点分析
企业所得税所涉及的税务筹划主要体现在三大方面:一方面是收入确认环节的纳税筹划;另外一方面是关联企业业务往来的纳税筹划;最后一个方面是企业运营过程中涉及的盈利股东分红、不动产出租以及税前扣除等等方面的合理税务筹划方案及案例分析等。详细内容看下图。
详细的纳税筹划案例和风险点规避
……上述的内容就介绍到这里了。对税务筹划方面知识有兴趣的骂我们一起进步~~加油!
版权声明:我们致力于保护作者版权,注重分享,被刊用文章【企业税收筹划真实案例(发现长沙财务总监整理的107个税务筹划案例)】因无法核实真实出处,未能及时与作者取得联系,或有版权异议的,请联系管理员,我们会立即处理! 部分文章是来自自研大数据AI进行生成,内容摘自(百度百科,百度知道,头条百科,中国民法典,刑法,牛津词典,新华词典,汉语词典,国家院校,科普平台)等数据,内容仅供学习参考,不准确地方联系删除处理!;
工作时间:8:00-18:00
客服电话
电子邮件
beimuxi@protonmail.com
扫码二维码
获取最新动态
