公司的内部控制制度一直特别乱,财务总监直言要开始实行新的制度,并且自己耗时三个月编制了一份堪称完美的企业内部控制手册,看完真心佩服!
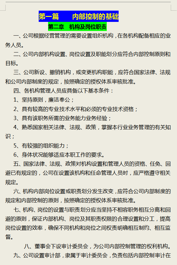
第二章 机构记岗位职责
第三章 内部控制的方法
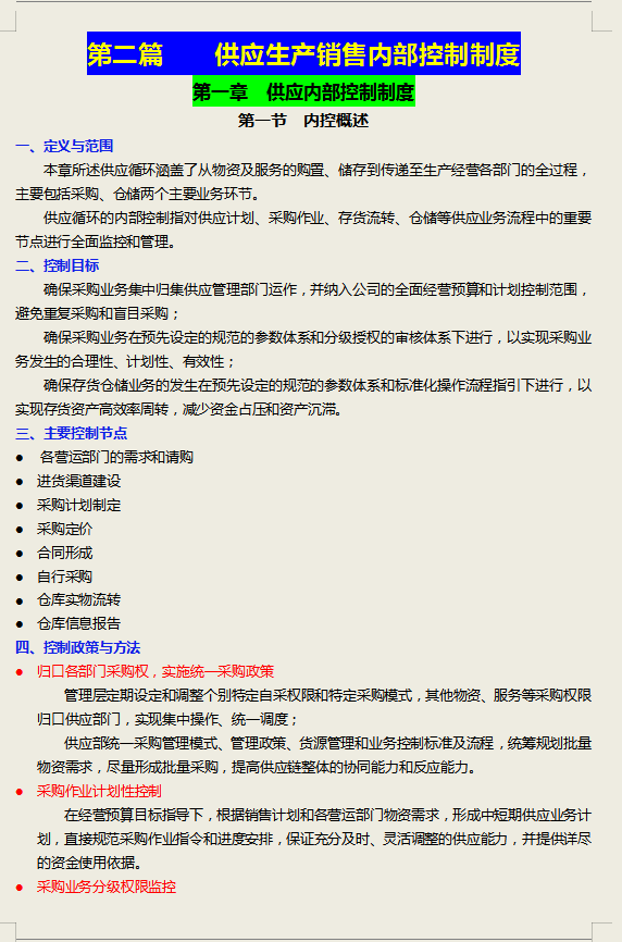
第一章 供应内部控制制度
好了,篇幅有限,就不和大家一一展示了 。
版权声明:我们致力于保护作者版权,注重分享,被刊用文章【内部会计管理制度(年薪50万挖来的财务总监)】因无法核实真实出处,未能及时与作者取得联系,或有版权异议的,请联系管理员,我们会立即处理! 部分文章是来自自研大数据AI进行生成,内容摘自(百度百科,百度知道,头条百科,中国民法典,刑法,牛津词典,新华词典,汉语词典,国家院校,科普平台)等数据,内容仅供学习参考,不准确地方联系删除处理!;
工作时间:8:00-18:00
客服电话
电子邮件
beimuxi@protonmail.com
扫码二维码
获取最新动态
