偶然得到一次机会,跟着领导去参加一个财务总监召开的会议,主要内容就是谈谈企业的内部控制,财务总监做的企业内部控制管理制度,真的让我深深佩服!
我把财务总监的企业内部控制管理制度拿出来和大家分享一下。文末可抱走
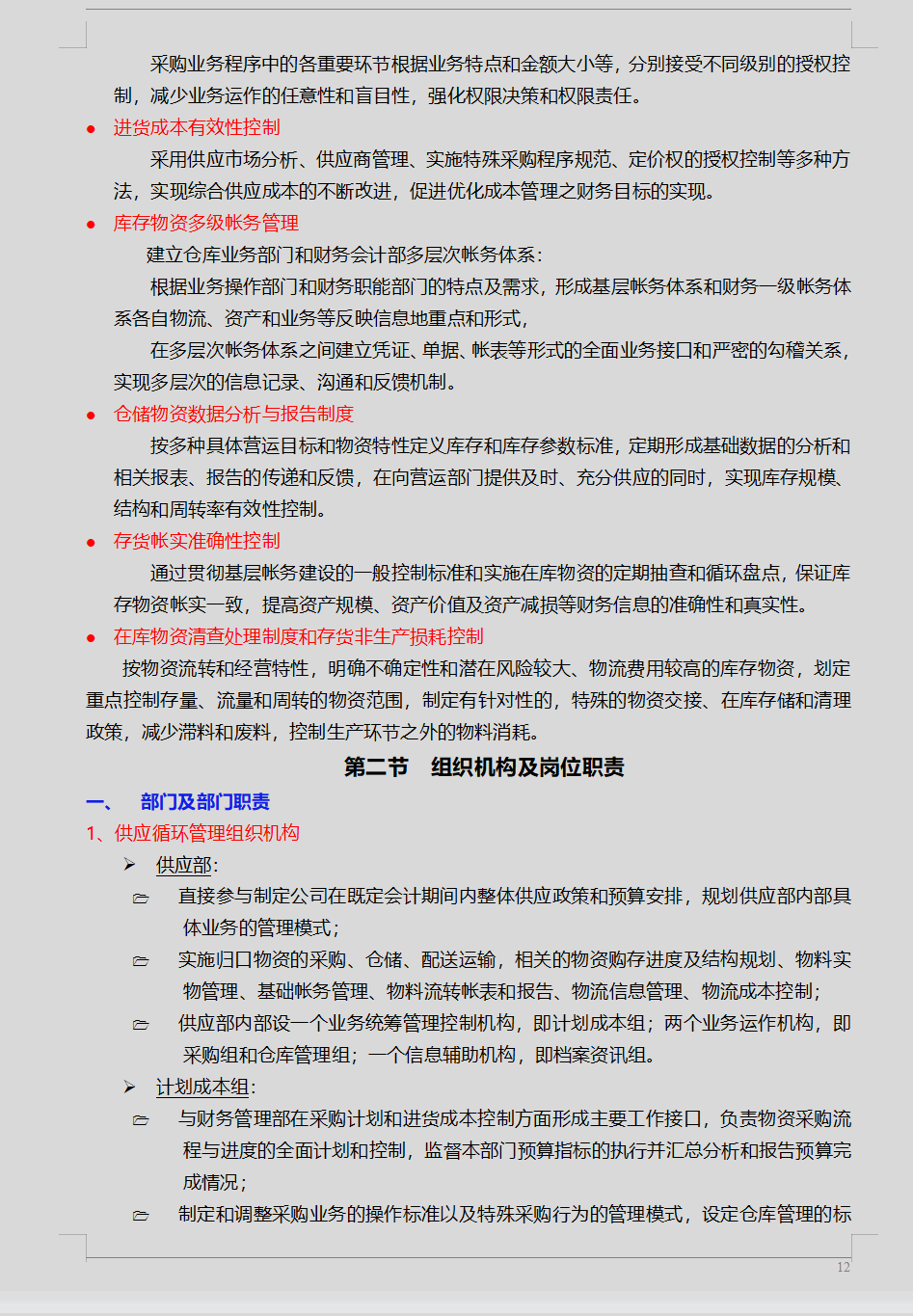
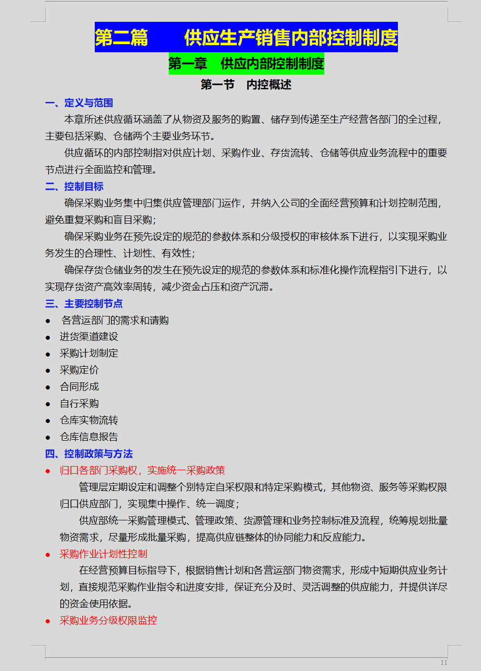
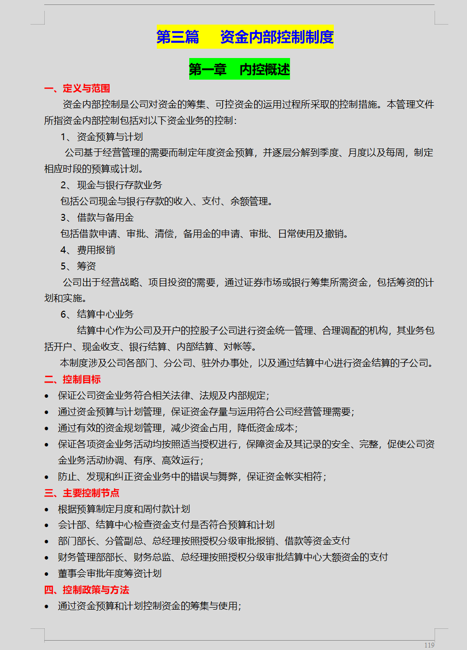
第一章 供应内部控制制度
第一章 内控概述
……
篇幅有限,企业内部控制管理制度就不一一展示了,
版权声明:我们致力于保护作者版权,注重分享,被刊用文章【内部会计管理制度(看完财务总监做的企业内部控制管理制度)】因无法核实真实出处,未能及时与作者取得联系,或有版权异议的,请联系管理员,我们会立即处理! 部分文章是来自自研大数据AI进行生成,内容摘自(百度百科,百度知道,头条百科,中国民法典,刑法,牛津词典,新华词典,汉语词典,国家院校,科普平台)等数据,内容仅供学习参考,不准确地方联系删除处理!;
工作时间:8:00-18:00
客服电话
电子邮件
beimuxi@protonmail.com
扫码二维码
获取最新动态
