原始凭证的处理应该是会计人员入门就需要掌握的一项硬性技能。月初月末的时候本来就是会计人员最忙的时候,昨天李会计突然问新来的小会计,会计原始凭证的处理要点以及会计凭证附件明细表。小会计回答出来之后说:记得不错,实操一些欠缺呀。原来是他在工作上出了一个小错误。对于原始凭证的处理有以下几个要点和规范点,一起来看看接下来的内容吧!
原始凭证的处理这整理出来了14个常用到点。把这14个点看懂了,在这一方面就会很少出错。
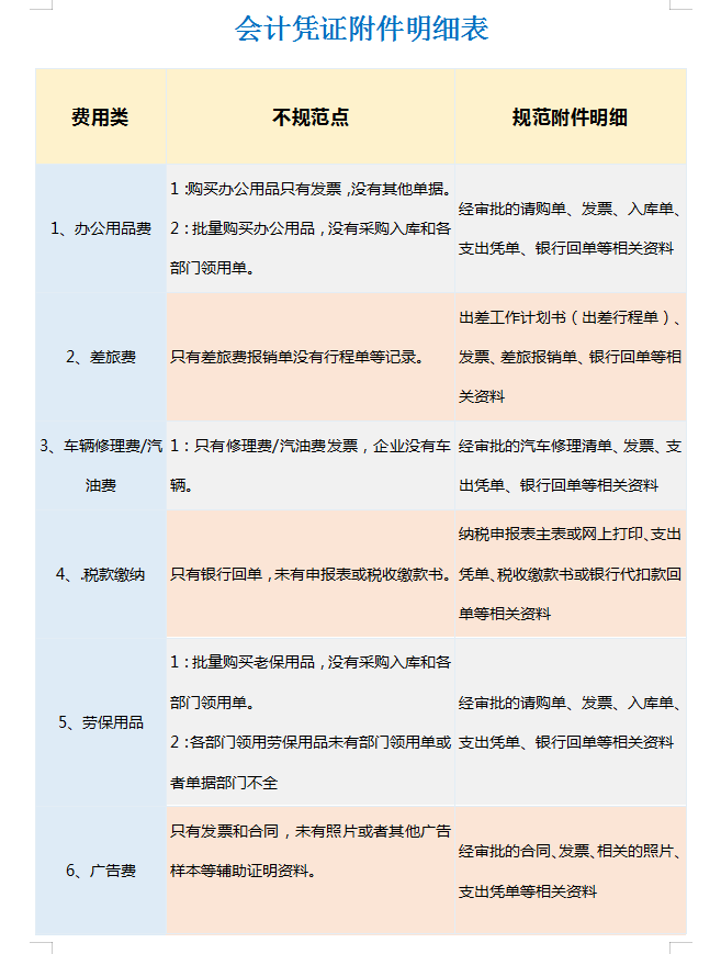
对于凭证的编写一定要按照其规范要点来编写。不止是为了工作的规范,也是为了约束自己按照章程办事情。
有关会计凭证的问题就说到这里。对于以上内容有参考的小伙伴们,下方有解决方案。
版权声明:我们致力于保护作者版权,注重分享,被刊用文章【会计凭证包括(会计人员速看)】因无法核实真实出处,未能及时与作者取得联系,或有版权异议的,请联系管理员,我们会立即处理! 部分文章是来自自研大数据AI进行生成,内容摘自(百度百科,百度知道,头条百科,中国民法典,刑法,牛津词典,新华词典,汉语词典,国家院校,科普平台)等数据,内容仅供学习参考,不准确地方联系删除处理!;
工作时间:8:00-18:00
客服电话
电子邮件
beimuxi@protonmail.com
扫码二维码
获取最新动态
