听说
你最近在找工作?
善解人意的发布君
为你整理了一波好工作
有需要的你
千万别眨眼
01 银川市疾病预防控制中心自主公开招聘工作人员
根据自治区党委组织部、人力资源和社会保障厅《关于进一步做好全区事业单位自主公开招聘工作的通知》(宁人社函〔2020〕65号)、《宁夏回族自治区事业单位公开招聘工作人员实施办法》(宁党办〔2006〕35号)等文件要求,结合近年来疫情防控等重点工作需要,特制定本实施方案。
一、招聘原则
(一)公开、平等、竞争、择优;
(二)德才兼备、以德为先;
(三)专业匹配、人岗相适。
二、招聘对象及招聘条件
面向全国范围招聘15名专业技术人员。
(一)具有下列资格条件的人员可以报考:
1.具有中华人民共和国国籍;
2.拥护中华人民共和国宪法,拥护中国共产党领导和社会主义制度;
3.遵纪守法、品行端正,具有良好职业道德,能够履行事业单位工作人员义务;
4.具有适应岗位要求的身体条件;
5.具有符合岗位要求的文化程度和工作能力;
6.符合《银川市疾病预防控制中心2022年自主公开招聘事业单位工作人员岗位计划一览表(附件1)中招聘岗位要求的其他资格条件;
7.法律、法规规定的其他条件。
(二)具有下列情形人员不得报考:
1.因犯罪受过刑事处罚的;
2.被开除中国共产党党籍的;
3.被开除公职的;
4.被依法列为失信联合惩戒对象仍在惩戒期的;
5.在事业单位招聘中被认定有违纪违规行为且被记入诚信档案库仍在记录期的;
6.定向培养人员服务期未满或正在定向培养学习的;
7.机关、事业单位在编在岗人员;
8.普通高校在读的全日制非2022年应届毕业生;
9.已招聘的特岗教师;
10.现役军人;
11.应聘者不得报考与《事业单位公开招聘人员暂行规定》第二十七条所列回避情形的岗位;
12.法律法规规定的其他情形。
三、招聘计划及岗位条件
本次招聘本科及以上学历10人,硕士研究生及以上学历5人。具体范围、条件等详见《银川市疾病预防控制中心2022年自主公开招聘事业单位工作人员岗位计划一览表》。
四、招聘方式
(一)本科及以上学历岗位招聘采取笔试加面试方式。
(二)硕士研究生及以上学历岗位招聘采取面试方式。
五、招聘程序
(一)报名
1.报名时间:2022年8月3日(星期三)9:00至2022年8月9日(星期二)18:00(节假日报名平台不关闭),应聘者须在以上规定的时间内完成报名,每名应聘者只能应聘一个岗位,8月9日18:00报名系统准时关闭。
2.报名方式:本次招聘考试采取网络报名。考生需在银川市卫健委官网或银川市疾病预防控制中心官网自行下载并填写《银川市疾病预防控制中心2022年自主公开招聘工作人员报名表》(考生填报必须电脑填写),并将报名表、电子照片、身份证、户口本、毕业证、学位证书、学历证书电子备案表、学籍在线验证报告等岗位要求的证明材料发送至电子邮箱:yccdc_rs@163.com,邮件标题注明:本人姓名+报考岗位名称+所学专业+手机号。
(二)资格初审
资格初审应在应聘者提交报名申请2个工作日内审核完毕,并通过打电话、发送短信等方式向考生进行初审结果反馈。
(三)开考比例
1.笔试开考比例(岗位报考人数与招聘人数之比)一般为3:1,达不到3:1比例时,经银川市疾病预防控制中心自主公开招聘领导小组(以下简称领导小组)集体研究,提出适当降低开考比例、减少招聘名额、取消招聘岗位的意见,报银川市卫健委、人社局同意后在银川市疾病预防控制中心官网上发布公告。
2.采取面试方式招聘的岗位,如报考人数与招聘岗位数之比超过5:1,将通过增加笔试的方式按3:1比例依据笔试成绩从高分到低分的顺序进一步确定面试人选,笔试成绩不计入总成绩。报考人数与招聘岗位数未达不到3:1开考比例时,经领导小组集体研究,提出适当降低面试开考比例、减少招聘名额、取消招聘岗位的意见,报银川市卫健委、人社局同意后在银川市疾病预防控制中心官网上发布公告。
(四)笔试
1.笔试内容。本次招聘笔试内容为公共基础知识(30%)和专业基础知识(70%),总分100分,考试时间120分钟。
2.笔试时间。笔试于2022年8月20日(星期六)9:00-11:00统一进行。
3.笔试地点。笔试地点以准考证内容为准,笔试前一周应聘者携带身份证原件自行到银川市疾病预防控制中心三楼组织人事科(313室)领取准考证。应聘者须携带准考证和有效身份证(过期身份证、户籍证明等不作为有效证件)参加考试。逾期未领取准考证、未打印准考证或丢失准考证影响参加考试的,责任由应聘者承担。
4.成绩公布。领导小组将根据考试情况划定笔试最低分数控制线,与应聘者笔试成绩同时在银川市卫健委官网、银川市疾病预防控制中心官网公布。
(五)资格复审
1.资格复审拟定于2022年8月下旬(以具体通知时间为准)在银川市疾病预防控制中心指定地点进行。应聘人员参加资格复审须提交以下资料:
(1)身份证原件、复印件;
(2)户口本原件、复印件;
(3)毕业证、学位证书原件、复印件;
(4)学历证书电子备案表、学籍在线验证报告;
(5)《银川市疾病预防控制中心2022年自主公开招聘工作人员资格审核表》一式两份,应聘者与银川市疾病预防控制中心各留存一份。
2.资格审查贯穿自主公开招聘工作全过程。应聘者要对填报信息的真实性、准确性负责。对伪造、涂改报名材料或报名材料、信息不实影响报名审核结果的取消本次应聘资格。凡发现应聘者不符合报考条件的,随时取消应聘资格。
3.资格复审合格的人员名单由领导小组报银川市人社局、卫健委同意后在银川市卫健委官网、银川市疾病预防控制中心官网公示3个工作日。
(六)面试
1.面试由领导小组集中组织开展,采取半结构化面试方式(半结构化面试答题(3道))进行,重点测评考生与岗位相适应的专业知识、业务能力、综合素质、技能水平等方面内容。
2.面试公告将在面试前一周通过银川市卫健委官网、银川市疾病预防控制中心官网发布,明确面试的具体时间、地点及面试形式等内容,并通过打电话、发信息等方式通知应聘者。
3.面试时间15分钟,总分值为100分,面试成绩达不到60分的,取消应聘资格。
4.面试成绩于面试结束后当天在银川市卫健委官网、银川市疾病预防控制中心官网上公布。
(七)考试总成绩
考试总成绩=笔试成绩×50%+面试成绩×50%。
考试总成绩按照四舍五入原则,保留小数点后两位数。
根据考试总成绩,由领导小组按岗位招聘计划1:1的比例,从高分到低分确定体检人选。同一岗位出现应聘者考试总成绩相同时,按照笔试成绩从高分到低分确定体检人选;如笔试成绩也相同,经领导小组研究,通过面试的形式进行加试,以加试面试成绩得分高者确定为进一步体检和考察人员,加试成绩不计入考试总成绩。
六、咨询与监督
政策和考务咨询电话:
0951-5085380(银川市疾病预防控制中心人事科)
联系人:李科长
监督投诉电话:
0951-5085390(银川市疾病预防控制中心纪检监察)
了解更多详情以及报名表
识别下方二维码进入
银川市卫生健康委员会官网下载
(来源:银川市卫生健康委员会官网)
02 银川市第一人民医院招聘
社区卫生服务中心(站)
合同制工作人员
根据银川市卫健委发2020年118号文件精神,结合医院所辖社区卫生服务中心和站建设对人力资源的需求,现将银川市第一人民医院所辖5个社区卫生服务中心和9个社区卫生服务站招聘2022年合同制工作人员公告如下:
一、 招聘原则
(一)坚持公开、平等、竞争、择优原则;
(二)坚持德才兼备、以德为先为原则;
(三)坚持专业匹配、人岗相适原则。
二、招聘工作人员岗位(79人)
具体范围、条件等详见《社区卫生服务中心(站)2022年招聘合同制工作人员岗位计划一览表》。
三、报名条件
1. 具有中华人民共和国国籍,拥护中华人民共和国宪法;
2. 遵纪守法、品行端正,具有良好的职业道德,能够履行事业单位工作人员义务;
3. 具有宁夏回族自治区常住户籍(公告发布之日前取得)或符合不受宁夏常住户籍限制条件的人员;
4. 年龄按专业不同分别要求,身体健康;
5. 必须服从分配;
6. 法律、法规规定的其他条件。
除上述条件外,报考者还应符合《社区卫生服务中心(站)2022年招聘合同制工作人员岗位计划一览表》(附件1)中各岗位设置的年龄、学历、学位等相关资格条件。
四、报名方式和程序
(一)报名方式
本次招聘考试采取现场报名方式,报名时须携带所报考岗位要求的相关资格证件及证明材料(身份证、户口本、毕业证、学位证、资格证、执业证等)原件及复印件,自行下载并填写《社区卫生服务中心(站)招聘合同制工作人员报名资格复审表》,2022年1月1日前未取得在读学历、学位证携带学校开具的毕业证明。
(二)报名时间
报考者请于2022年7月25日至2022年8月5日8:00至17:30现场报名。报考者须在以上规定的工作日(节假日除外)内报名。
(三)报名地点
银川市第一人民医院行政办公楼五楼513基层医疗服务部办公室。
联系人:邵爽。
联系电话:0951-6192073.
(四)本招聘公告长期有效,岗位设置名额招满截止。
五、招聘方式
采取面试的方式进行招聘。
1. 由医院组织实施。根据面试通知采取打电话、发信息等方式通知取得面试资格应聘者参加面试的具体时间、地点,同时做好记录。
2. 面试方式采取半结构化面试方式。
考试成绩按照由高到底确定体检、考察对象。
六、公示
根据考试、考察、体检结果确定拟公示,拟聘用人员名单并在官网公示5个工作日。
七、薪资待遇
按照《银川市第一人民医院非占编合同制人员管理规定》执行。
八、相关要求
应聘者在公开招聘考试过程中提供虚假资料、冒名顶替、恶意报考等行为将取消考试资格并依法追究责任。应聘者报名时所留电话应保持畅通,因电话不畅通导致无法通知的责任由考生负责。
咨询电话:0951-6192073
举报电话:0951-6192356
了解更多详情以及报名表
识别下方二维码
进入银川市第一人民医院官网下载
(来源:银川市第一人民医院官网)
03 灵武市招聘城市社区网格员
为进一步加强网格化服务管理,推进城市社区治理体系和治理能力现代化,经研究,决定面向社会公开招聘23名城市社区专职网格员,现将有关事项公告如下:
一、招聘岗位及职数
城市社区专职网格员23名。
二、招聘对象
具有灵武市户籍(2022年6月30日之前取得)且在灵武市辖区有固定住所。已就业人员报考须征得现用人单位同意,并出具同意报考的证明。
三、招聘条件
(一)网格员要符合以下基本条件:
1.拥护中国共产党的路线、方针、政策,遵守国家法律、法规,认真执行党和政府的有关政策、规定;
2.身体健康、热心公益事业、热爱社区工作,善于做群众工作,有较强的事业心和责任感,具有吃苦耐劳、乐于奉献、勇于创新的精神,服从组织统一调配。年龄为18-40周岁(年龄计算截止时间2022年6月30日),中共党员可以放宽到42周岁(1980年6月30日以后出生);
3.具有大专及以上文化程度,能熟练使用智能手机和电脑;
4.同等条件下中共党员、大学生村官、持有社会工作师证(初级及以上)、退伍军人优先;
5.有社区工作经历3年以上,具有较好的沟通协调和应急处理能力者优先。
(二)具有以下情形之一的人员不得担任网格员:
1.受过刑事处罚,存在涉黑、涉恶、涉毒、涉赌、涉黄等情形受过行政处罚的;
2.违反国家法律法规正在被公安机关立案侦查或违纪违法被立案审查调查的,受党纪政务处分和组织处理影响使用的;
3.因个人原因有恶意失信行为被法院纳入失信被执行人名单且未撤销的;
4.道德品行低劣,有违公序良俗,在群众中影响较坏的;
5.灵武市城市社区现任社区“两委”成员;
6.参加过灵武市公开招聘城市社区网格员考试,被录用后拒绝岗位分配,放弃录用资格的;
7.其他不宜担任社区工作者情形的。
四、招考程序和办法
(一)公告发布
通过灵武市人民政府网站、美丽灵武微信公众号发布《2022年灵武市城市社区网格员招聘公告》。
(二)公开报名
1.报名方式:本次招聘采取现场报名的方式,报考人员须提供:
(1)近期同底正面免冠一寸彩色照片3张;(2)本人二代身份证、户籍簿、毕业证书、《教育部学历证书电子注册备案表》(在“学信网”上查询打印)等资料原件、复印件;(3)已就业且与其它单位存在劳动(聘用)合同关系的人员参加招聘,须提供劳动(聘用)合同签订单位出具的“同意报名参加招聘考试”的介绍信。
2.报名时间:2022年7月30日-7月31日(上午8:30—11:30;下午14:00—18:00)。
3.报名地点:灵武市城区街道办事处四楼会议室
(三)资格审查
由街道办牵头,民政、人社相关部门工作人员配合,对报名者提供的资料进行资格初审。如报名人数达应招录人数1.5倍(即35人),则正常开考;如报名人数未达到应招录人数1.5倍(即不足35人),则按实际报名人数除以1.5后重新确定招录人数。
审查贯穿招聘全过程,对于违反诚信报考规定,有弄虚作假、提供虚假信息,伪造相关证件、资料来源不合法等恶意获取考试资格的行为,一律取消聘用资格,并记入个人诚信记录。
(四)考核测试
考核测试主要采用笔试、面试的形式进行,均采用百分制计算成绩。
面试按照招聘人数与进入面试人数1:3比例,由笔试的总成绩从高分到低分确定面试人员。面试重点测试电脑、智能手机使用熟练程度、网格走访巡查的方法、处理民间纠纷和应变突发事件能力等内容。
笔试成绩和面试成绩各占50%。根据考试总成绩由高分到低分的顺序,按照招录职位数与拟聘用人员数1:2的比例确定资格联审人员。
笔试和面试时间、地点另行通知。
(五)资格联审
对拟聘用人员,由市委组织部、民政局牵头,参照自治区《村(社区)“两委”成员县级联审办法》开展联审,组织纪委监委、公安、信访、司法、法院、检察院、卫健等部门联合对进入资格联审人员进行任职资格审查。
(六)考察
对资格联审合格人员,按成绩排名,以招录职位数1:1的比例,进行全面考察,重点是思想政治表现、道德品质、工作能力、现实表现。
(七)体检
体检标准参照《公务员录用体检通用标准(试行)》(人社部发〔2016〕140号)规定执行。
(八)公示
对体检合格人员,向社会进行公示,公示期为5个工作日。
(九)岗前培训
对考察、体检合格人员,由城区街道办事处组织岗前集中培训。培训合格人员发放网格员培训合格证书。培训不合格人员取消聘用资格。
对因考察、体检不合格或本人自愿放弃等原因造成的缺额,根据考试总成绩从高分到低分依次递补。
(十)办理聘用手续
公示期满无异议者,由灵武市人力资源服务有限公司签订劳动合同,试用期2个月。试用期内不符合聘用条件的解除劳动合同。正式聘用后每年对现实工作表现进行综合考核,考核结果不合格的不予以续聘。
五、待遇落实
按照《关于进一步加强城市社区专职工作者队伍建设的实施意见》(灵民发〔2022〕31号)规定的工资待遇执行。
六、其他事项
1.严格执行疫情防控有关规定,做好个人防护工作,考生要承诺最近7天未到过疫情风险地区,按要求出示“通信大数据行程卡”和“我的宁夏防疫健康码”,考生要全程佩戴口罩,进入笔试及面试的考生,应提供48小时核酸检测报告阴性证明。
2.笔试方式为填涂答题卡,应试人员应携带黑色签字笔、2B铅笔、橡皮等考试用品参加考试,不得携带计算器及具有存储功能的电子设备。
3.未尽事宜由灵武市城市社区网格员招聘领导小组研究解决。
咨询电话:
0951--4021800(街道办)
0951--4024260(市民政局)
监督电话:
灵武市纪委驻人社局纪检监察组:0951--4652811
灵武市纪委驻民政局纪检监察组:0951--4021566
(来源:美丽灵武微信公众号)
04 北方民族大学公开招聘工作人员
根据工作需要和有关规定,北方民族大学2022年面向社会公开招聘35名非事业编制工作人员,具体事项如下。
一、招聘岗位及条件
(一)基本条件
1.具有中华人民共和国国籍。
2.遵守宪法和法律。
3.具有过硬的政治素质和良好的品行,热爱教育事业。
4.具有岗位所需的专业或技能条件。
5.适应岗位要求的身体条件。
6.具备岗位所需的文化程度、专业知识、业务技能及其他条件。国(境)外毕业生的学历学位证书需经教育部学历学位认证。应届毕业生须在2022年7月31日前取得毕业证及学位证书。
7.应聘人员为硕士研究生的年龄不超过30周岁,出生日期须在1992年7月1日(含)之后;具有博士研究生学历的年龄不超过35周岁,出生日期须在1987年7月1日(含)之后。已在我校其他岗位工作的人员,如意愿报考此次工作人员公开招聘的,年龄条件放宽2周岁。
(二)有下列情形的不得报考
因违法犯罪受过治安刑事处罚的;被开除中国共产党党籍的;涉嫌违法犯罪或违纪,正在接受审查或调查、审理期间的;被依法列为失信联合惩戒对象的;在各类考试中被认定有违纪违规行为,目前仍在禁考期的;被开除公职的;现役军人;法律法规规定的不得聘用的其他情形;应聘者不得报考与《事业单位公开招聘人员暂行规定》第二十七条所列回避情形的岗位。
(三)招聘岗位及要求
具体详见《北方民族大学2022年公开招聘工作人员计划》。
三、工资福利待遇
专职辅导员岗位按照《北方民族大学辅导员管理办法(试行)》执行工资福利及相关待遇;其余岗位按照《北方民族大学非事业编制人员管理办法(试行)》执行工资福利及相关待遇。
四、招聘工作程序
(一)报名时间
应聘报名时间自2022年7月17日至2022年7月30日下午17:30结束。
(二)报名方式
2022年公开招聘工作人员只采取网络在线的方式报名,应聘人员限报1个岗位。符合岗位招聘条件的应聘人员请登录北方民族大学人才招聘系统(https://rczp.nmu.edu.cn/)进行注册,并根据系统提示在线填写报名信息。
(三)资格审查
报名结束后,将按照学校公布的招聘计划要求对应聘人员的资格条件进行初审及复审,经复审合格后方可参加考试。
(四)考试
考试采取笔试和面试相结合的方式进行,主要是对应聘人员的思想政治、意识形态、品德学风进行把关,重点考核专业知识、师德修养、心理健康、综合素质。笔试成绩低于60分的,不能进入下一环节;面试成绩低于60分的,不能进入下一环节。考试总成绩=笔试成绩×40%+面试成绩×60%。
招聘岗位应聘人数与岗位数之比须达到3:1及以上方可组织考试,未达到3:1的按比例减少或取消招聘岗位计划数。具有博士研究生学历的应聘人员直接进入面试环节,面试成绩即为考试总成绩,且不受3:1比例限制。
(五)开展体检、心理健康测试,进行考察、档案审核
根据考试成绩,按招聘数量等额择优确定入选人员。对入选人员进行体检、心理健康测试,不合格者不予录用。对体检、心理测试合格人员进行考察及档案审核,重点考察思想政治表现、道德品质等,不合格者不予录用。因应聘人员体检、心理健康测试或考察及档案审核不符合要求的,入选人员明确放弃录用的,按照考试总成绩依次递补。
(六)确定拟聘人员、公示
根据考试、体检、考察、档案审核结果,参考心理健康测试情况,经学校研究,确定拟聘人员。在学校网站主页公示,公示期为7个工作日。
(七)聘用
公示无异议后签订劳动合同。
五、招聘工作纪律
应聘人员在报名、考试过程中若有弄虚作假、作弊等违纪违规行为,立即取消报名、考试或聘用资格。
六、联系方式
联系人:乔老师、寇老师
咨询电话:0951-2066814
本公告未尽事宜,另行通知。
了解更多详情以及报名表
识别下方二维码
进入北方民族大学官网下载
(来源: 北方民族大学官网)
05 宁夏葡萄酒与防沙治沙职业技术学院
公开招聘教师及辅导员
为进一步促进学院建设和发展,提高人才培养质量,改善教师队伍结构,加强辅导员队伍建设,依据《劳动法》《劳动合同法》等,现面向社会公开招聘教师与辅导员共11名,现公告如下:
一、招聘对象及招聘条件
(一)具有下列资格条件的人员可以报考
1.具有中华人民共和国国籍,拥护中国共产党领导,拥护中华人民共和国宪法和法律;
2.遵守职业道德,作风正派、爱岗敬业、服从领导、团结同志、廉洁奉公;
3.具备岗位要求的工作能力和身体条件;
4.年龄35周岁以下(指1987年7月26日以后出生,公告发布之日,年龄以应聘人员有效身份证件为准);
5.符合《宁夏葡萄酒与防沙治沙职业技术学院2022年7月公开招聘教师及辅导员岗位一览表》中各招聘岗位要求的相关条件。
(二)下列人员不得报考
1.被开除中国共产党党籍的;
2.因犯罪受过刑事处罚的;
3.被开除公职的;
4.被依法列为失信联合惩戒对象的;
5.定向培养人员服务期未满或正在定向培养学习的;
6.普通高校在读的全日制非2022年应届毕业生;
7.已招聘的特岗教师;
8.全区各级机关事业单位在编人员;
9.现役军人;
10.法律法规规定的其他情形。
二、招聘计划及岗位条件
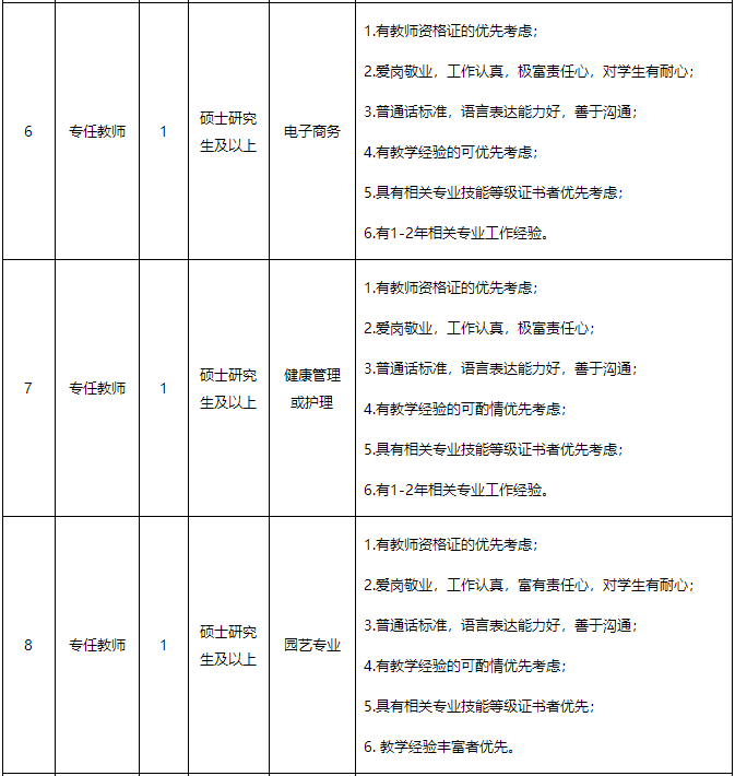
本次招聘9个岗位11人(专任教师8名、辅导员3名),具体招聘岗位、所需专业及有关事项详见《宁夏葡萄酒与防沙治沙职业技术学院2022年7月公开招聘教师及辅导员岗位一览表》。
岗位一览表
三、招聘程序
(一)发布招聘公告
招聘公告在宁夏人才网(http://www.nxrc.com.cn/)和宁夏葡萄酒与防沙治沙职业技术学院网站(http://www.nxfszs.cn/)公开发布。
(二)报名及资格审查
1.报名时间:2022年7月26日9:00至7月30日17:00,报考者须在规定时间内报名。
2.报名方式:招聘采取网络报名方式,应聘者下载并填写《宁夏葡萄酒与防沙治沙职业技术学院2022年7月公开招聘工作人员报名资格审查表》(附件2)相关信息,转存为PDF格式后与个人简历一并发送至邮箱nxfszsrbc@163.com,邮件主题统一按照“姓名+报考岗位序号+学历”填写。
3.资格初审:学院按照招聘岗位条件及招聘要求,对应聘者附件2所填写的信息进行初步审核。应聘者应按照要求完整、真实填写本人报名信息,每人只能报考一个岗位。报名与专业测试时使用的身份证件必须一致。应聘者要对填报信息的真实性、准确性负责,对伪造有关证件、材料,填报虚假信息隐瞒骗取考试资格的,一经查出,取消资格。
(三)考试
1.资格初审合格后进行考试,同一岗位招聘人数与报考人数不超过1:5(含5人),且资格复审合格,报考人员直接进入专业测试;同一岗位招聘人数与资格复审合格人数超过1:5,将通过增加笔试的方式,按照1:3比例确定参加专业测试人选。笔试形式为闭卷考试,笔试总分100分,时间为120分钟。笔试成绩只作为确定进入专业测试人员的依据,不计入总成绩;笔试成绩低于50分不予进入专业测试。
2.专任教师岗位专业测试采用试讲+现场答辩方式进行,满分100分,试讲占80%,现场答辩占20%;主要对应聘人员专业理论功底、课堂教学能力、临场应变能力及教师发展潜能等内容进行测评;试讲内容根据各招聘岗位专业教师素质要求,选取高职高专系列教材中的部分章节确定。应聘者按照抽签顺序依次到备考室备课20分钟后,进入主考室进行试讲,时间共计20分钟(15分钟试讲,5分钟现场答辩)。
3.专职辅导员岗位专业测试采用面试+现场答辩方式进行,满分100分,面试占80%,现场答辩占20%;主要对应聘人员组织协调能力、逻辑思维与应变能力、专业素养与解决实际问题能力等进行测评。应聘者按照抽签顺序依次进入主考室进行面试,时间共计20分钟(15分钟面试,5分钟现场答辩)。
4.专业测试最终成绩计算时均保留到小数点后两位,小数点后第三位四舍五入;专业测试最终成绩达不到60分的,取消招聘资格;专业测试最终成绩出现并列的,试讲成绩高的名次在前。
(四)资格复审
资格审查贯穿招聘工作全过程,凡发现不符合报考条件的,随时取消招聘资格。应聘者资格复审时应提供以下材料:
1.由本人填写的《宁夏葡萄酒与防沙治沙职业技术学院2022年7月公开招聘工作人员报名资格审查表》;
2.身份证、个人简历、学历学位证明、教师资格证、专业技术资格证、技能等级证、普通话测试证等相关材料原件及复印件;取得国(境)外学历学位证书的应当提供国家教育部门出具的学历认证报告原件及复印件;
3.有工作单位的应聘人员需提交《工作经历及同意报考证明》,加盖现工作单位组织人事部门印章;
4.辅导员还需提交党员身份证明材料原件及复印件。
(简历和相关材料复印件需提供3份且不退回,原件经查验后退回)。
(五)拟聘人员确定
按照应聘人员专业测试最终成绩从高分到低分排序,按1∶1比例等额确定拟聘人员名单,拟聘人员名单确定后,在学院网站上公示。
因拟聘人员个人放弃等情况出现缺额的,按照规定的程序和时限,在同岗位报考人员中,按专业测试最终成绩从高分到低分依次等额递补,递补各不超过两次。拟聘用人员名单公示结束后,如出现空缺岗位不再递补。最终聘用人员名单须经学院党委会审定。
(六)公示及聘用
1.公示。拟聘人员名单确定后,在学院网站上公示5个工作日。对反映的问题经查实影响聘用的,取消聘用资格。对反映的问题一时难以查实的,暂缓聘用,待查实后决定是否聘用。
2.聘用。被聘用人员经公示无异议后,电话通知录用情况,一经录用即进入试用期,试用期1个月;试用期满,符合任职条件的签订劳动合同,并缴纳“五险”。被聘用人员无正当理由逾期(自接到聘用电话通知3日内)不报到的,取消聘用资格。
3.待遇。被聘用人员工资待遇按照《宁夏葡萄酒与防沙治沙职业技术学院聘用人员工资发放办法》执行。
四、咨询联络人
纳老师:13995111658
汪老师:17395059713
刘老师:13895677726
识别下方二维码
进入
宁夏葡萄酒与防沙治沙职业技术学院官网下载
(来源: 宁夏葡萄酒与防沙治沙职业技术学院官网)
来源:银川发布综合整理
编辑:薛艺
审核:刘斌
版权声明:我们致力于保护作者版权,注重分享,被刊用文章【学校开具的学历证明(招聘信息)】因无法核实真实出处,未能及时与作者取得联系,或有版权异议的,请联系管理员,我们会立即处理! 部分文章是来自自研大数据AI进行生成,内容摘自(百度百科,百度知道,头条百科,中国民法典,刑法,牛津词典,新华词典,汉语词典,国家院校,科普平台)等数据,内容仅供学习参考,不准确地方联系删除处理!;
工作时间:8:00-18:00
客服电话
电子邮件
beimuxi@protonmail.com
扫码二维码
获取最新动态
