【不愧是万科的财务管理制度,58页内容十分详细,完整版供参考】
没有规矩,不成方圆。对于任何一个企业来讲都是一样的,财务部门作为一个企业的核心,更应该要制定严谨的财务管理制度。趁着周末休息,今天抽时间整理了万科房地产财务管理制度,八大部分,共58页,对这方面有兴趣的财务人员可以往下看看!
内部稽核审计管理制度
销售流程中的财务管理制度
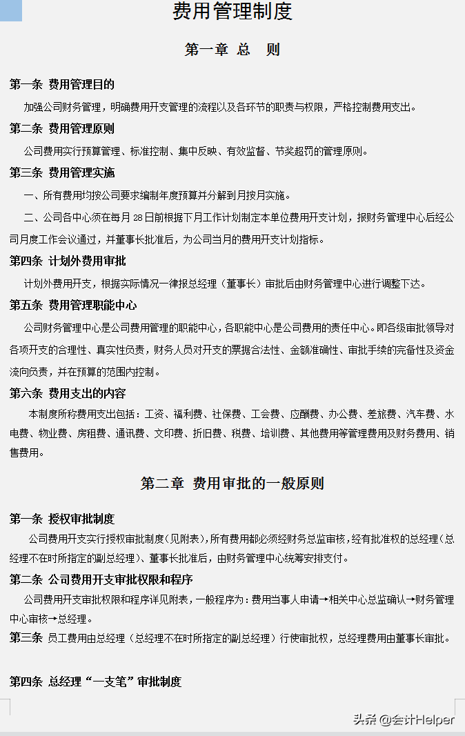
资金管理制度
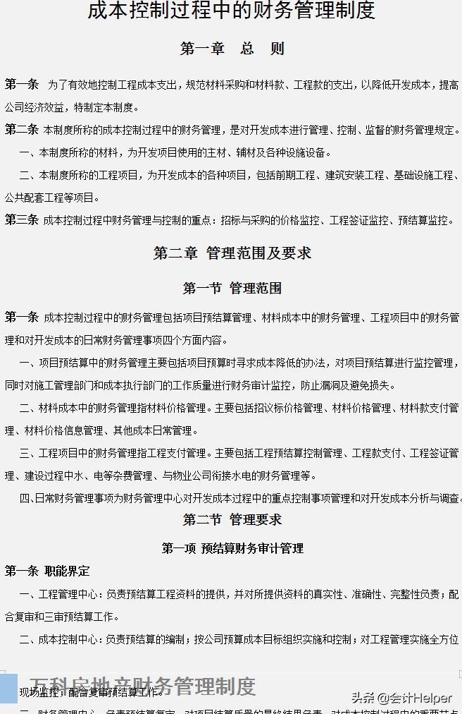
工程付款管理制度
看到这里,上述有关万科房地产财务管理制度就到这里了。财务管理制度的制定存有疑问的,希望上文的内容可以为大家提供点思考方向。
版权声明:我们致力于保护作者版权,注重分享,被刊用文章【房地产公司规章制度(不愧是万科房地产的财务管理制度)】因无法核实真实出处,未能及时与作者取得联系,或有版权异议的,请联系管理员,我们会立即处理! 部分文章是来自自研大数据AI进行生成,内容摘自(百度百科,百度知道,头条百科,中国民法典,刑法,牛津词典,新华词典,汉语词典,国家院校,科普平台)等数据,内容仅供学习参考,不准确地方联系删除处理!;
工作时间:8:00-18:00
客服电话
电子邮件
beimuxi@protonmail.com
扫码二维码
获取最新动态
