初级会计备考就一个月的时间,该如何备考?首先,初会科目特点:虽然知识不难,但是知识点零碎,这样,我们就不能只看书,不然一定会懵的!→高端玩家都是直接看考点:⑧⑦个。
目录
1、2022各章节分值占比
2、2022初会精华考点
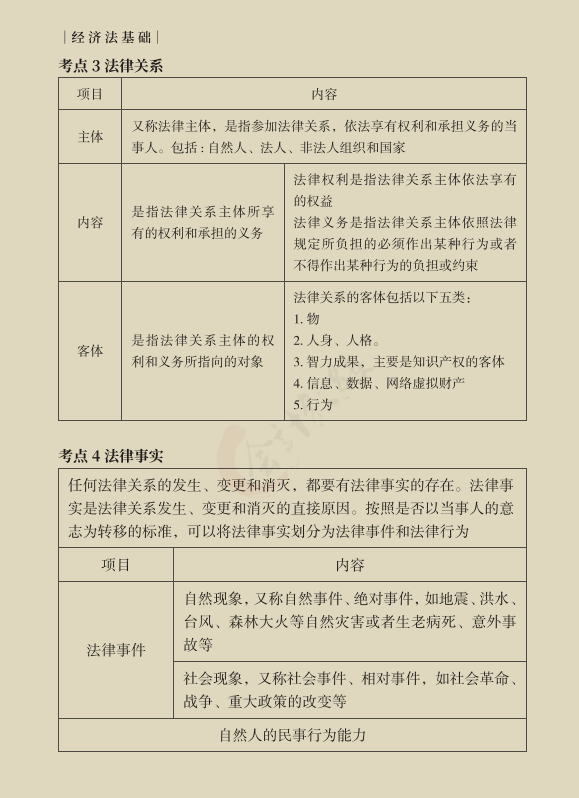
经济法基础
第②章 会计法律制度 预估占8%
第③章 支付结算法律制度 预估占14%
第④章 税法概述及货物和劳务法律制度 占23%
第⑤章 所得税法律制度 预估占21%
第⑥章 财产和行为税法律制度 预估占12%
第⑦章 税收征管法律制度 预估占7%
第⑧章 劳动合同与社会保险法律制度 占12%
会计实务
第②章 会计基础 预估占8%
第③章 流动资产 预估占15%
第④章 非流动资产 预估占18%
第⑤章 负债 预估占14%
第⑥章 所有者权益 预估占10%
第⑦章 收入、费用和利润 预估占20%
第⑧章 财务报告 预估占10%
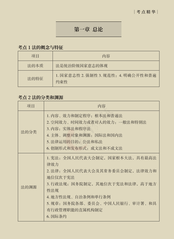
第①章总论
第②章 会计法律制度
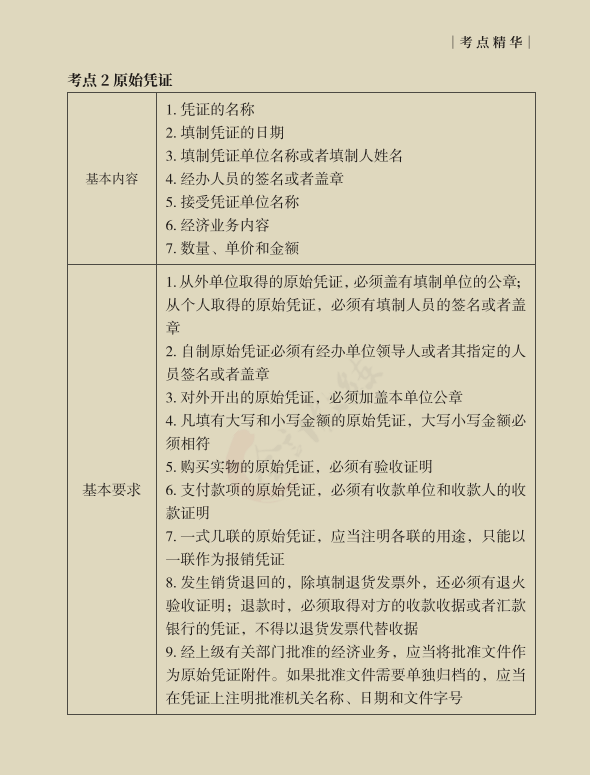
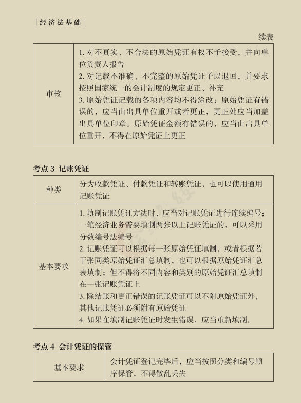
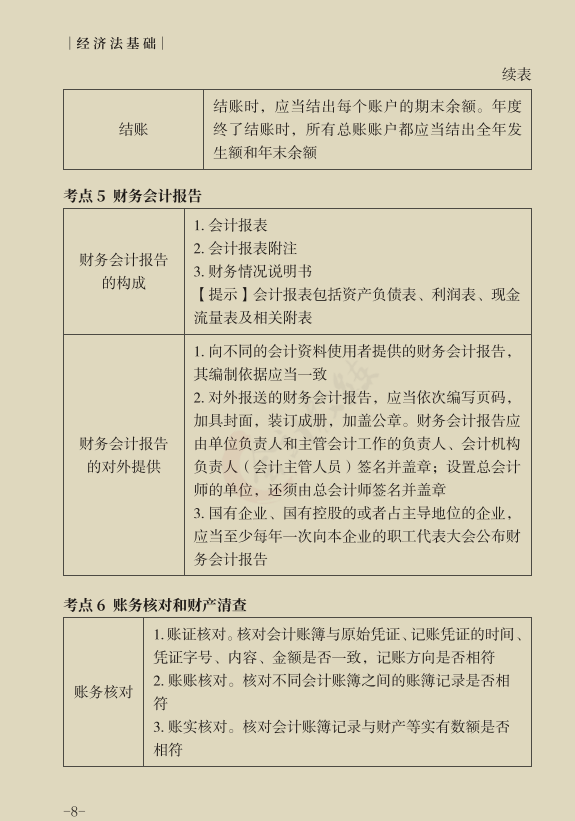
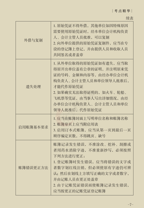
初级会计实务基础精华考点
……
篇幅有限,先到这里,完整版考点精华,看下图
初级会计想要一次过,除了备考方法、技巧、时间保证等等,最重要的就是要学进去。关注我。更多会计新资讯带给你。
版权声明:我们致力于保护作者版权,注重分享,被刊用文章【初级会计实务每章分值(22初会考生没时间备考)】因无法核实真实出处,未能及时与作者取得联系,或有版权异议的,请联系管理员,我们会立即处理! 部分文章是来自自研大数据AI进行生成,内容摘自(百度百科,百度知道,头条百科,中国民法典,刑法,牛津词典,新华词典,汉语词典,国家院校,科普平台)等数据,内容仅供学习参考,不准确地方联系删除处理!;
工作时间:8:00-18:00
客服电话
电子邮件
beimuxi@protonmail.com
扫码二维码
获取最新动态
