二建快考试了,估计有些还没开始准备的考生们已经慢慢放弃了,或者准备裸考了,干万别放弃,别裸考,如果你现在还没开始看书,那就别一点一点啃书了,等你啃完一遍教材,考试也结束了。
今天整理了二建《市政实务》案例100问,全部都是根据今年新的大纲编写的,按照教材章节顺序整理,学习起来循序渐进,直接背就可以了,能够节省大量复习时间。
二建市政没复习好?二建《市政实务》案例100问,速记速背,实务易错纠错、名函关键词、核心重难点、简单直接,相当实用。
版权声明:我们致力于保护作者版权,注重分享,被刊用文章【二建市政实务案例题(二建)】因无法核实真实出处,未能及时与作者取得联系,或有版权异议的,请联系管理员,我们会立即处理! 部分文章是来自自研大数据AI进行生成,内容摘自(百度百科,百度知道,头条百科,中国民法典,刑法,牛津词典,新华词典,汉语词典,国家院校,科普平台)等数据,内容仅供学习参考,不准确地方联系删除处理!;
工作时间:8:00-18:00
客服电话
电子邮件
beimuxi@protonmail.com
扫码二维码
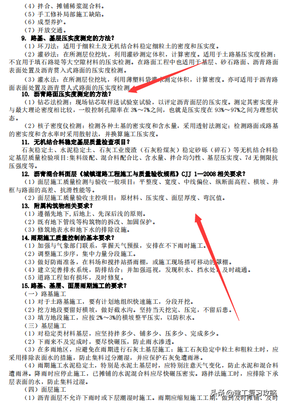
获取最新动态
