今年以来,现代课程网“新教学支持系统”联盟校在实施新教学的实践活动中,在“新教学支持系统”专家的指导下,不断生成了一批更加适合本地学情的优秀的大单元教学设计,真正将“大单元、大情境、大任务”的教学理念落实到一线课堂教学当中。
现代课程网将持续分享来自于新教学支持系统联盟校实践过程中生成的优秀教学设计案例,为广大教师在落实新课标、开展新教学的课堂实践中提供更多优秀新教学设计参考范例。
今天分享的是“新教学支持系统”联盟校浙江省温州市第二外国语学校高中生物教研组林昭汝、黄群晓、郑善真和陶思丹老师的集体设计,并在“新教学”教师研修实践活动第二期(温州站)上进行了分享。
新教学支持系统生物学科核心专家、上海市曹杨第二中学青年教师、生物学奥林匹克竞赛教练朱嘉晨老师专门对这一教学设计进行了点评和指导:
“本设计的一大亮点是统一了教学目标、学习过程和评价方案,有效落实教学评一致性,设计的评价问题串逻辑紧密,难易梯度设计合理,与教学目标相匹配,可以很好地对目标的达成度进行检测。”
高一生物大单元教学设计
细胞的分子组成
一、单元划分依据
根据《普通高中生物学课程标准(2017年版)》,围绕重要概念“细胞由多种多样的分子组成,包括水、无机盐、糖类、脂质、蛋白质和核酸等,其中蛋白质和核酸是两类最重要的生物大分子”,组织单元“细胞的分子组成”,该单位内容为必修一第一章。
本单元主要围绕“生物体是由哪些物质构成的”这一中心问题展开。学生对自然界中的生命由物质组成有基本的认识,但是对于无机环境和生物物质组成的关系,以及构成生物体的物质种类及特点,特别是大分子物质的特点并不清楚。同时本单元是学生刚开始接触高中生物的内容。
因此,通过各类生活化的问题,借助验证实验、学生实验、文本阅读等活动,引导学生经历“提出问题—分析讨论—归纳总结”的过程,帮助学生在初步获取的信息及感性认识的基础上,通过理性思考理解生物的物质组成,及各类化合物的结构特点与其功能之间的联系,并能运用这些观念分析和解释特定情境中的生命现象,关注适量化合物对生命活动的重要性,践行健康的生活计划。
根据以上分析绘制本单元的概念图框架如下图所示:
二、教学目标
1.通过探索构成生物体的各种化学元素、无机化合物和有机化合物,理解各种化合物在生命活动中所起的作用,以及这些物质的结构与功能之间的关联,逐步形成生物是由物质构成的生命观念。
2.通过运用构成生物体的各种物质的结构与功能的事实和证据,归纳、概括和阐释构成生物体的各种物质的特征、作用特点等;能够在面对生活中出现的新问题时,运用归纳、演绎、推理等科学思维解释问题、论证自我。
3.通过所学的构成生物体各类化合物的结构与功能的知识,发现自己和他人生活方式中存在的不合理之处,能够根据自身实际情况制订并践行健康的生活计划,养成热爱生活,关注热点的社会责任。
三、评价方案
四、评价工具
(1)预评估测试卷
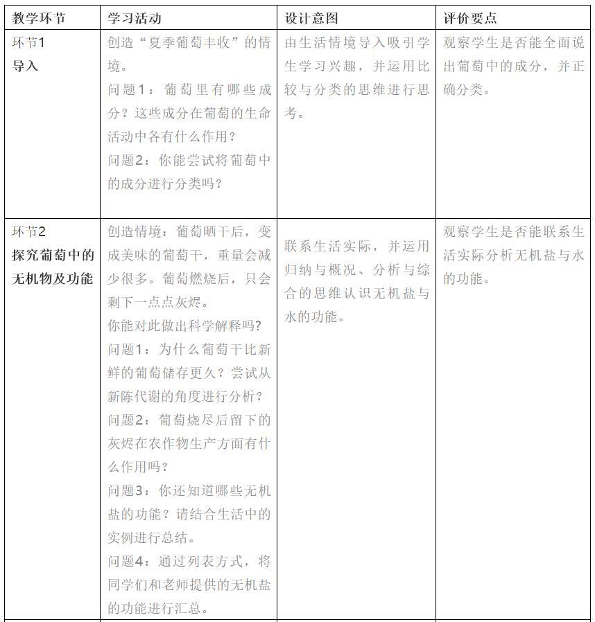
情境:葡萄晒干后,变成美味的葡萄干,重量会减少很多。葡萄燃烧后,只会剩下一点点灰烬。
问题1:为什么葡萄干比新鲜的葡萄储存更久?尝试从新陈代谢的角度进行分析。
问题2:葡萄烧尽后留下的灰烬在农作物生产方面有什么作用吗?
问题3:葡萄吃起来很甜,里面含有什么成分?这些成分有什么作用?
(2)课后测试题
1.目前临床上广泛使用的半合成头孢类抗生素是以7-氨基头孢烷酸(7-ACA)为原料生产的,而7-ACA既可通过无机催化反应又可通过酶催化反应由头孢菌素C获得,其反应式如图所示。
a.写出含有与图中虚线方框所示结构相同的生物大分子物质名称。
b.7-ACA与构成人体的氨基酸相比有什么异同?
C.催化头孢菌素C水解的酶与催化其合成的酶如果氨基酸的数目相同,其结构和功能不同的原因可能是什么?
五、教学过程
专家点评
点评专家:朱嘉晨
本单元教学设计围绕细胞中的分子组成,创设了一个“夏季葡萄丰收”的大情境统领本单元。该情境贴近学生的个人生活,同时涵盖本单元所有知识内容,情境创设合理。但在“认识生命的物质性”环节的设计跳出了情境,而是选择了比较地壳与细胞的元素对比,这里可以改成葡萄细胞和“葡萄模型”的元素比较,更贴合情境。
本设计的一大亮点是统一了教学目标、学习过程和评价方案,有效落实教学评一致性,设计的评价问题串逻辑紧密,难易梯度设计合理,与教学目标相匹配,可以很好地对目标的达成度进行检测。
但本单元的评价方式稍显单一,均以课堂观察问答为主,有效性不高且覆盖学生的面不广。若能运用平板等移动终端,学生将各自的作答提交到教师端,就能提高评价的效度,并能保存数据在云端形成学生学习档案。
在教学活动的设计上,安排了足量的学生活动,充分发挥学生的主观能动性,有意识弱化教师主导的讲知识、写重点、看资料,强化学生主导的做活动、想问题、悟观念。
当然,由于教学活动以学生为主,教师在单元设计时最好在设计时就考虑到学生可能出现的问题和困难,做好引导、矫正和评价的相应准备,可以在教学活动中增设一栏并随着多次的教学实践不断更新完善。
新课程系列 高一生物必修
《普通高中新课程资源系列 生物 学与教指南 必修一》共2册,《教学指南 必修一》1册,《学习指南 必修一》1册。《教学指南》供高中教师使用,《学习指南》供学生使用。二者一体化设计,相互照应,同步使用。
▲新课程资源系列 生物编委会
顾 问:张民生 朱慕菊主 任:崔允漷 陆志平副主任:杨向东 张铁道 刘红云 杨晓哲主 编:张治1.素养为本的单元设计
改变以教授知识点为立场的教学设计范式,以培养学科核心素养为纲,尊重学科逻辑体系,不罗列、照搬知识点,而是基于课程标准的目标要求,充分考虑大观念和关键能力,在规定的课时内,选择或设计主题,组织教学内容,强调教学过程关键环节,明确评价目标与方法,形成教学单元。同时为在真实情境中面对真实任务或挑战,促进教师教学,引领学生学会学习,提供支持。
2.真实情境的深度学习
以学生的学习主线,以大任务、大主题实现单元设计。创设真实合理的学习情境,突出项目学习和问题解决方案,设计灵活多样的学习活动,让学习成为质疑和反思、交流和讨论、探究和创造的过程。学生学习不再是被动接受和机械训练。
3.线上线下的智能系统
充分发挥互联网和人工智能的优势,提供多样化的学习工具和学习支架、富媒体学习资源、功能强大的交互式学习平台,推进线上线下有机结合的混合学习,支持学生个性化学习、自主合作探究学习。实现“教—学—评”的一致性,嵌入式评价和阶段性评价,全面、精准、及时地促进教和学的变革。
点击“阅读原文”,欢迎订购
版权声明:我们致力于保护作者版权,注重分享,被刊用文章【小学语文优秀教学案例(如何在新教学中落实教学评一致)】因无法核实真实出处,未能及时与作者取得联系,或有版权异议的,请联系管理员,我们会立即处理! 部分文章是来自自研大数据AI进行生成,内容摘自(百度百科,百度知道,头条百科,中国民法典,刑法,牛津词典,新华词典,汉语词典,国家院校,科普平台)等数据,内容仅供学习参考,不准确地方联系删除处理!;
工作时间:8:00-18:00
客服电话
电子邮件
beimuxi@protonmail.com
扫码二维码
获取最新动态
