任何工作都是需要不断地积累经验的,财务工作更是如此,最近我们财务部的老会计就编制了一份近乎完美的财务部工作流程,包含了11个财务岗位,还附带公司财务部工作流程图,看完真心佩服!
今天就分享给大家,希望对大家有所帮助(需要末尾可抱去)
1.会计核算流程
2.出纳工作流程
………………
(篇幅有限,就展示部分内容)
1.出纳岗位工作流程
2.销售费用岗工作流程
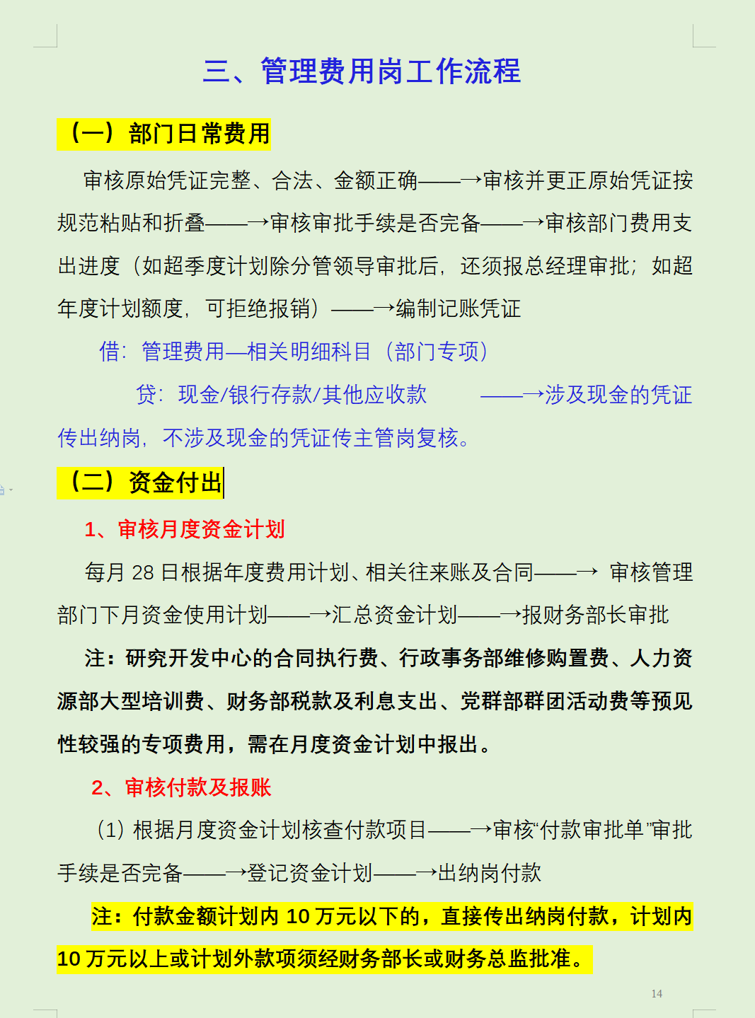
3.管理费用岗工作流程
……………………
6.生产成本核算岗工作流程
…………篇幅有限,就不一 一展示了。
版权声明:我们致力于保护作者版权,注重分享,被刊用文章【企业财务会计(财务总监)】因无法核实真实出处,未能及时与作者取得联系,或有版权异议的,请联系管理员,我们会立即处理! 部分文章是来自自研大数据AI进行生成,内容摘自(百度百科,百度知道,头条百科,中国民法典,刑法,牛津词典,新华词典,汉语词典,国家院校,科普平台)等数据,内容仅供学习参考,不准确地方联系删除处理!;
工作时间:8:00-18:00
客服电话
电子邮件
beimuxi@protonmail.com
扫码二维码
获取最新动态
