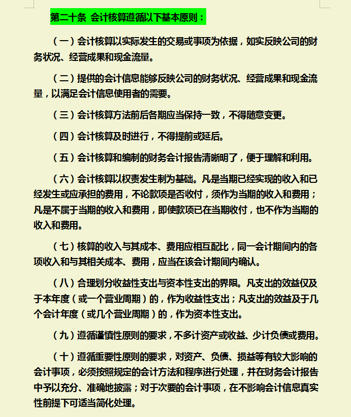
这份公司财务管理制度,从财务组织机构的主要职责到重大财务实行的决策机构及内容,再到会计档案的管理;从管理层岗位到基础岗位,每一个制度管理流程都很详细。下面就让我们一起来看看这份公司财务管理制度吧!
【文末有完整版可带走】
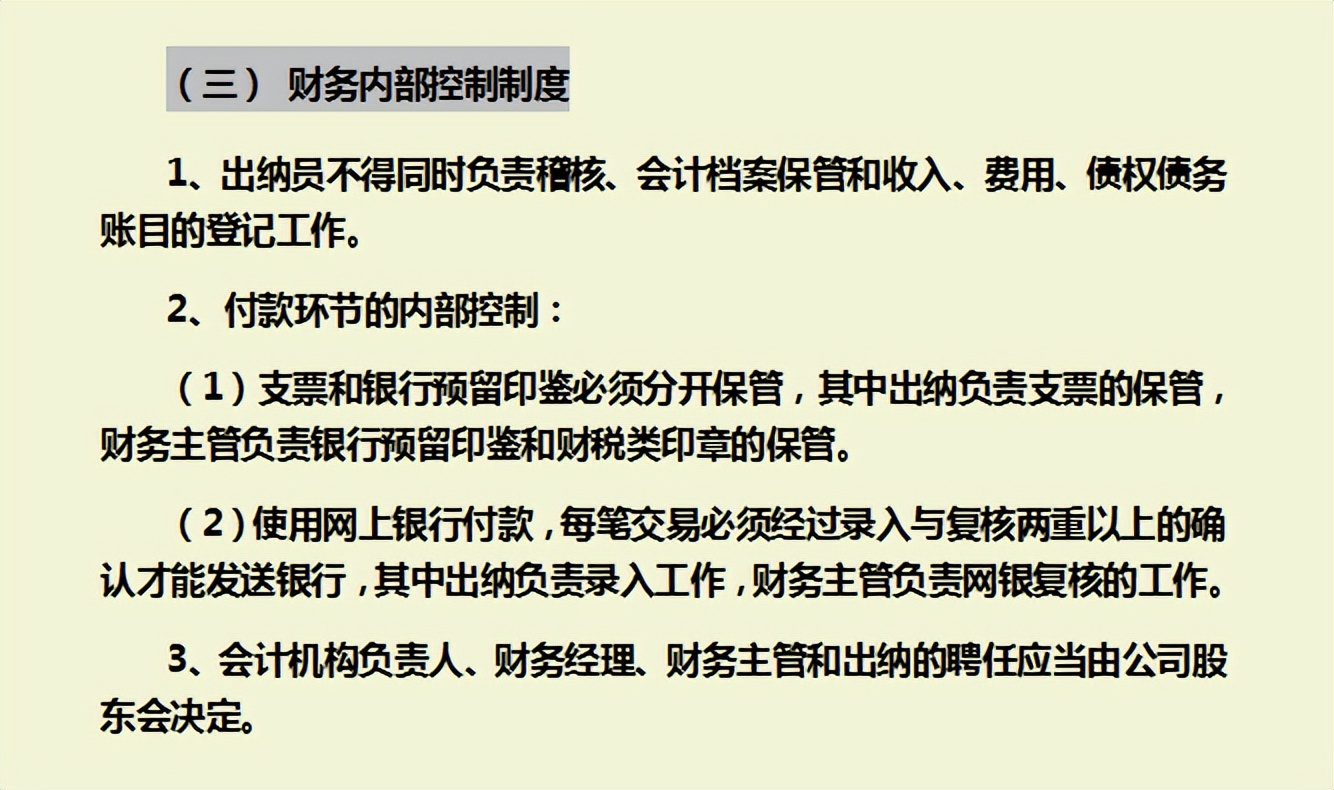
财务内部控制制度
好了,由于篇幅有限,有关公司财务管理制度的内容就到这里,希望对你的工作有所帮助。
对于以上内容有参考需要的,下方有解决方案!
版权声明:我们致力于保护作者版权,注重分享,被刊用文章【企业财务会计(公司财务管理制度)】因无法核实真实出处,未能及时与作者取得联系,或有版权异议的,请联系管理员,我们会立即处理! 部分文章是来自自研大数据AI进行生成,内容摘自(百度百科,百度知道,头条百科,中国民法典,刑法,牛津词典,新华词典,汉语词典,国家院校,科普平台)等数据,内容仅供学习参考,不准确地方联系删除处理!;
工作时间:8:00-18:00
客服电话
电子邮件
beimuxi@protonmail.com
扫码二维码
获取最新动态
