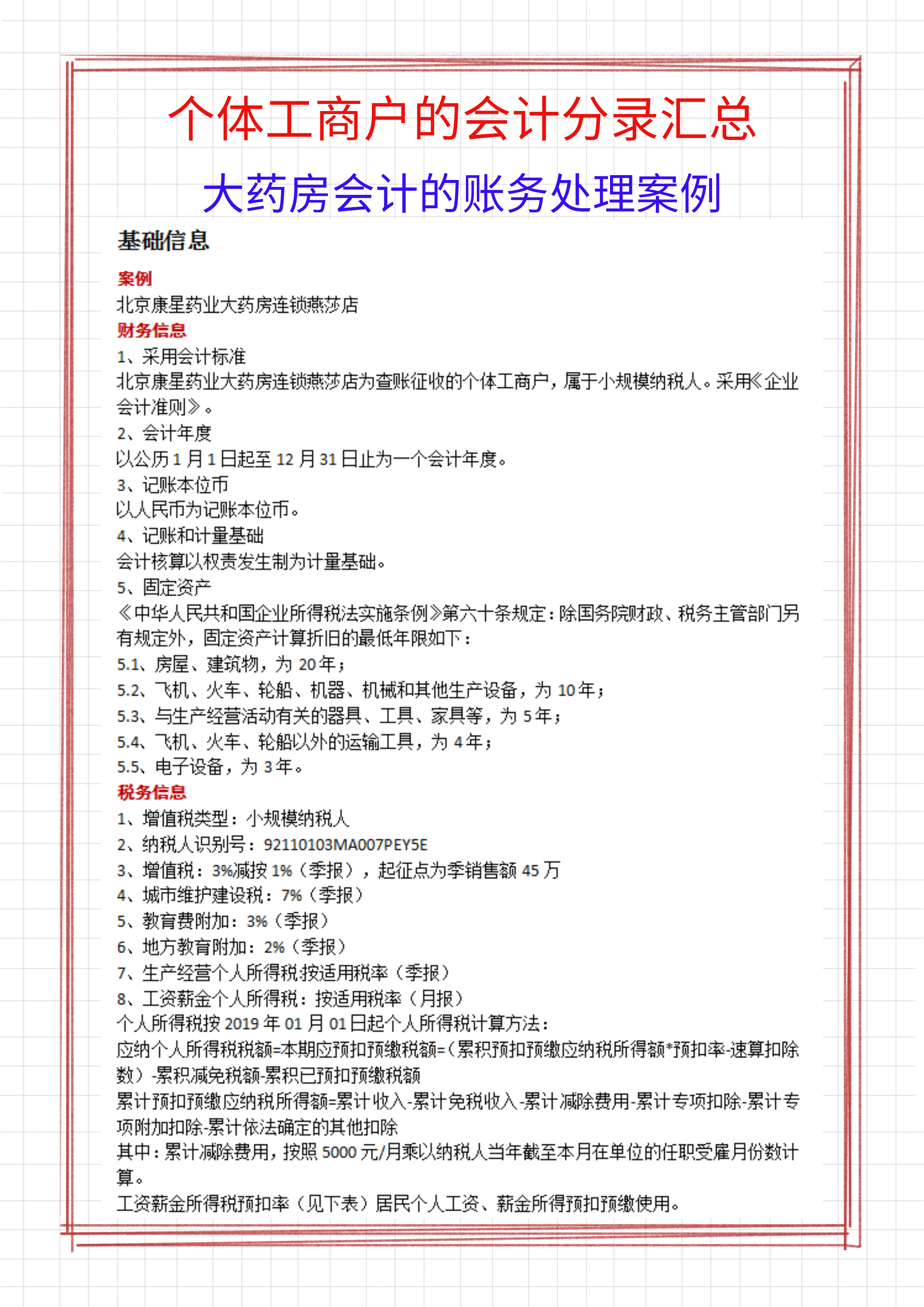
个体工商户会计怎么做账?个体工商户的会计分录汇总,附29笔个体工商户账务处理案例解析!
个体工商户会计做账还是比较简单的!今天就汇总了:个体工商户的会计分录,不理解的,还有后附的账务处理案例解析帮助理解。下面是以大药房的经营业务为案例,为大家整理了29笔个体工商户会计业务的账务处理。往下看吧!
……篇幅限制,不一一展示了。个体工商户的账务处理,相信大家看过后,会动手操作电脑账的。
版权声明:我们致力于保护作者版权,注重分享,被刊用文章【个体户需要会计做账吗(个体工商户会计怎么做账)】因无法核实真实出处,未能及时与作者取得联系,或有版权异议的,请联系管理员,我们会立即处理! 部分文章是来自自研大数据AI进行生成,内容摘自(百度百科,百度知道,头条百科,中国民法典,刑法,牛津词典,新华词典,汉语词典,国家院校,科普平台)等数据,内容仅供学习参考,不准确地方联系删除处理!;
工作时间:8:00-18:00
客服电话
电子邮件
beimuxi@protonmail.com
扫码二维码
获取最新动态
