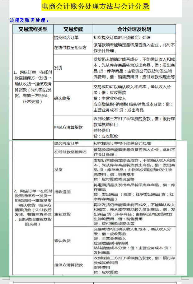
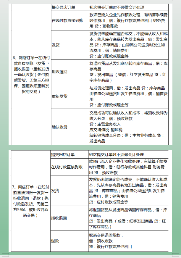
说起电商行业,现在到处看到的都是电商平台了!但是对于电商行业的财务人员来讲,就比较辛苦了!很多人眼中,除了建筑地产会计以外,电商会计的薪资待遇也算是很不错的了!不过一份耕耘一份收获呀!
电商行业所涉及的账务处理比较特殊,像一些销售退换货,商业折扣,优惠券……再比如6.18,双11,双12 ,这些节日对电商会计可不那么友好了,账务一团糟,咋处理呢!下面就跟各位电商行业的会计人员,带来了电商会计的工作经验,希望能有所收获!
(喜欢的文末抱走)
1、确认收入和费用
2、确认成本
3、确认应收应付
1、节日折扣的会计处理
注:案例中的税率仅供参考,实际工作中还以正常税率为准!
2、满额即减的会计处理
3、买一赠一与买多赠一的会计处理
4、免运费的会计处理
由上面的内容可以看出来,电商会计做账涉及的特殊业务的账务处理比较多,所以才会有不少新手会计觉得电商会计做账比较麻烦,掌握了几种特殊业务的会计核算方法后,电商会计还是比较轻松的!
……内容较多,今天就先到这里了。
版权声明:我们致力于保护作者版权,注重分享,被刊用文章【电商会计(电商会计5年)】因无法核实真实出处,未能及时与作者取得联系,或有版权异议的,请联系管理员,我们会立即处理! 部分文章是来自自研大数据AI进行生成,内容摘自(百度百科,百度知道,头条百科,中国民法典,刑法,牛津词典,新华词典,汉语词典,国家院校,科普平台)等数据,内容仅供学习参考,不准确地方联系删除处理!;
工作时间:8:00-18:00
客服电话
电子邮件
beimuxi@protonmail.com
扫码二维码
获取最新动态
