电商会计现在随着网络的不断发展也逐渐发展成为一个主流的行业,和普通会计相比起来确实存在一定的优势,做好电商会计也确实能实现财富自由。
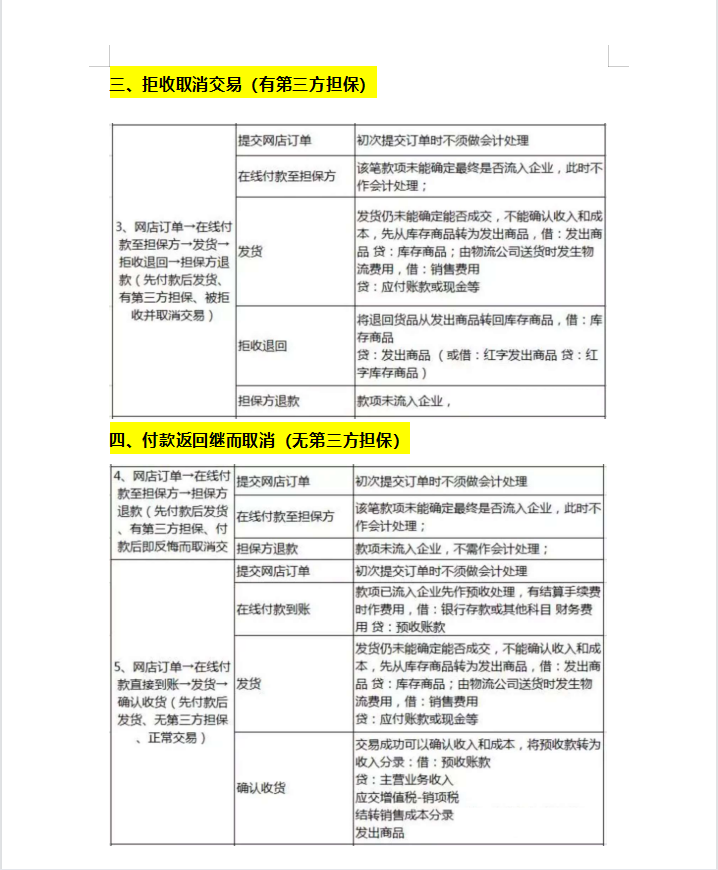
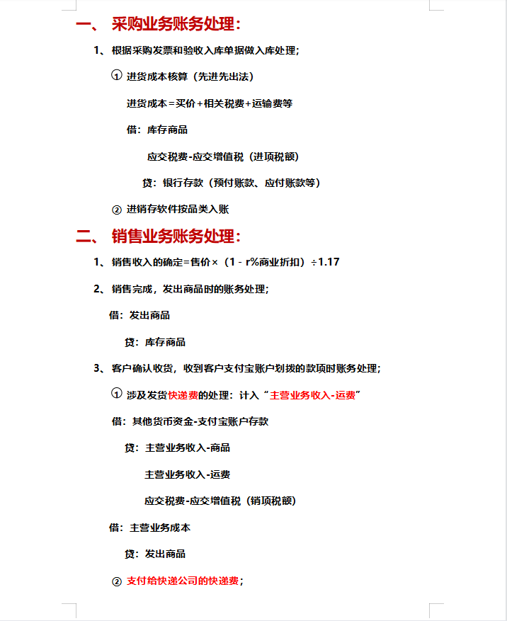
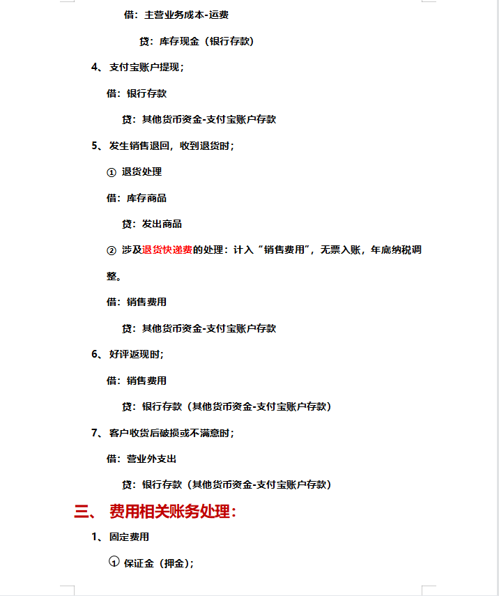
电商会计的主要业务核心就在于各种网购平台的货物成交统计以及库存处理等等,业务种类比较繁多,如果能够系统的掌握账务处理程序一样可以胜任。
今天就和大家分享一下如何做好电商会计,希望能够帮到你们。
版权声明:我们致力于保护作者版权,注重分享,被刊用文章【电商会计(说会计拿不了高薪的)】因无法核实真实出处,未能及时与作者取得联系,或有版权异议的,请联系管理员,我们会立即处理! 部分文章是来自自研大数据AI进行生成,内容摘自(百度百科,百度知道,头条百科,中国民法典,刑法,牛津词典,新华词典,汉语词典,国家院校,科普平台)等数据,内容仅供学习参考,不准确地方联系删除处理!;
工作时间:8:00-18:00
客服电话
电子邮件
beimuxi@protonmail.com
扫码二维码
获取最新动态
