电子商务同普通商贸的账务处理差别不大,应该按照实际收到的服务金额确认主营业务收入。那么电子商务企业应该如何对外做账?刷单怎么做账呢?下面跟小编一起学习一下吧。
(文末有免费领取完整版方式哦)
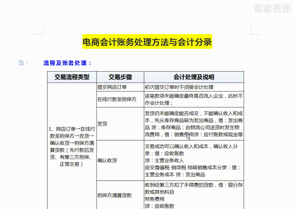
1、 根据采购发票和验收入库单据做入库处理,按品类入账;
进货成本=买价+相关税费+运输费等
借:库存商品
应交税费-应交增值税(进项税额)
贷:银行存款(预付账款、应付账款等)
1、销售完成,发出商品时的账务处理;
借:发出商品
贷:库存商品
2、销售收入的确定=售价×(1-r%商业折扣)÷1.17。
注1:如店铺发行优惠券即为商业折扣,不用做单独账务处理。
注2:客户确认收货,收到客户支付宝账户划拨的款项时账务处理;
借:其他货币资金-支付宝账户存款
其他应收款-天猫佣金
其他应收款-天猫积分
财务费用-POS手续费
贷:主营业务收入-商品
应交税费-应交增值税(销项税额)
借:主营业务成本
贷:发出商品
......
......
......
篇幅有限,就不在这里和大家一一展示了,有需要完整版资料的小伙伴,可以查看文末获取方式呦↓↓↓
下方评论区留言:想要, 并转发收藏
点击小编头像,私我回复:电商,即可免费领取!
不能私我的直接点击下方“了解更多”,进行操作领取!
版权声明:我们致力于保护作者版权,注重分享,被刊用文章【发出商品的会计分录(电商会计不用愁了)】因无法核实真实出处,未能及时与作者取得联系,或有版权异议的,请联系管理员,我们会立即处理! 部分文章是来自自研大数据AI进行生成,内容摘自(百度百科,百度知道,头条百科,中国民法典,刑法,牛津词典,新华词典,汉语词典,国家院校,科普平台)等数据,内容仅供学习参考,不准确地方联系删除处理!;
工作时间:8:00-18:00
客服电话
电子邮件
beimuxi@protonmail.com
扫码二维码
获取最新动态
