最近双十一的热度可谓是只增不减,想必当大家彻夜狂欢时,还有一大批人在背后哀愁,其中就有着电商会计!正在发愁双十一结束后该如何处理账务,购买退货退款这一系列下来,可够电商会计忙一阵子了!
但是光着急也没用,今天我就给大家分享一套电商行业的账务处理分录和流程,希望对大家有所帮助
(需要的末尾抱去)
一、采购业务账务处理
1、 根据采购发票和验收入库单据做入库处理,按品类入账;
进货成本=买价+相关税费+运输费等
借:库存商品
应交税费-应交增值税(进项税额)
贷:银行存款(预付账款、应付账款等)
二、销售业务账务处理
1、销售完成,发出商品时的账务处理;
借:发出商品
贷:库存商品
2、销售收入的确定=售价×(1-r%商业折扣)÷1.13。
注1:如店铺发行优惠券即为商业折扣,不用做单独账务处理。
注2:客户确认收货,收到客户支付宝账户划拨的款项时账务处理;
借:其他货币资金-支付宝账户存款/其他应收款-天猫佣金/其他应收款-天猫积分/财务费用-POS手续费
贷:主营业务收入-商品/应交税费-应交增值税(销项税额)
借:主营业务成本
贷:发出商品
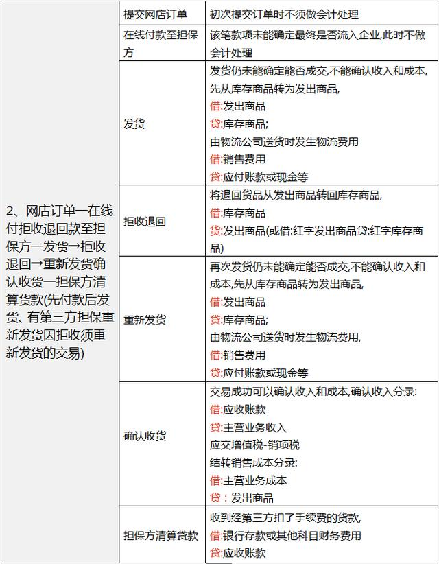
1.正常交易时:
2.因拒收需重新发货时:
3.被拒收并取消交易时:
………………
篇幅有限,就不全部一 一展示了,希望对大家有所帮助。
版权声明:我们致力于保护作者版权,注重分享,被刊用文章【发出商品的会计分录(双十一到了)】因无法核实真实出处,未能及时与作者取得联系,或有版权异议的,请联系管理员,我们会立即处理! 部分文章是来自自研大数据AI进行生成,内容摘自(百度百科,百度知道,头条百科,中国民法典,刑法,牛津词典,新华词典,汉语词典,国家院校,科普平台)等数据,内容仅供学习参考,不准确地方联系删除处理!;
工作时间:8:00-18:00
客服电话
电子邮件
beimuxi@protonmail.com
扫码二维码
获取最新动态
