温馨提示:如需原文档,可在PC端登陆www.vzkoo.com搜索下载本报告。
1、4G 网络替代 3G,激发计算机创新商业模式:移动互联网升级到 4G 时,计算 机板块全市场涨幅最高。其中互联网金融、网络安全、智慧医疗、去IOE、在线 教育、大数据和云计算等子板块领涨。驱动板块市值和业绩大幅增长的是 4G 带 来的流量爆发式增长,但现在 4G 移动互联网市场规模已经接近高点,好在 5G 接踵而至,并以更高更优异的网络技术,为新的应用爆发带来可能。
2、高研发投入是科技创新的源头、业绩增长的源动力:目前行业正处于研发为基 础的创新与服务落地的阶段,新的商业模式将带来新的增长动力。只有真正的研 发持续投入,以及尊重知识产权、公司治理好且市场化程度高、产品化能力强、 下游行业盈利较好的细分行业龙头企业会越来越强(强者恒强)。
3、5G时代,新的应用场景让计算机行业进入新的创新阶段,我们重点关注如下子 板块:
1) 边缘计算:5G 时代三大应用场景对及时决策、低时延要求非常高,海量的数 据流量没有必要全部回传到云中心,因此需要边缘计算解决这个问题。建议重点 关注网宿科技。2)云计算:IAAS 被巨头控制且集中度越来越高,我们更看好SAAS板块,尤其是 细分云转型成功的企业;建议关注云转型成功的用友网络、金蝶国际。3) 人工智能(AI):即机器特别是计算机系统模拟人类智能的过程,包括学习、 推理和自我纠正。目前主要应用在语音技术、图像识别和自然语言理解;建议关 注科大讯飞。4)金融科技:中国金融机构信息化仍然处于成长期,未来向美国等西方国家看齐, 其 IT 投入势必大幅提升。另外,金融信息化跟宏观经济相关性较弱,有跨越周 期的可能;建议关注银行系润和软件、长亮科技,证券类的恒生电子、赢时胜、 金证股份等。5) 智能驾驶:5G 时代低时延、高速率、高稳定、高容量使得智能驾驶成为可能。 其中高精度地图和全场景高精度定位是首要条件;建议关注四维图新。6) 智慧医疗:政策推动电子病历、医保控费 DRGs 试点,以及全国近百万的医 卫机构,构成一个巨大的市场;建议关注创业慧康、卫宁健康。7)工业互联网:即智能机器之间的连接,并最终人机互联,结合大数据和软件分 析,重构全球工业、激发生产力;建议关注用友网络、启明信息等。 8)软件国产化:永久解决后门、自主可控、自主知识产权是大国崛起的必要条件, 也是网络安全的报证。建议关注中国软件、太极股份、东方通等。如今,人类已经进入了信息时代,信息技术对国民经济的发展起着举足轻重的作用,信息化 已经成为一个国家经济发展跟上全球潮流的迫切需要和必要保证。计算机技术作为信息技术的三 大支柱之一,是整个信息产业的载体。
随着中国在全球信息产业链中地位的持续提升,中国计算机产业正在从产品制造向产业链前 端的产品研发和设计领域拓展,研发成为驱动行业增长的基石,而研发需要科学技术来驱动。在 4G 时代,移动互联网快速普及,计算机行业的商业模式有一个快速发展,体现在行业基于流量 数据的各种商业模式创新,进而推动计算机行业收入和市值的大幅增长;进入 2019 年,5G 开 始进入大规模建设期和式商用期,数据流量将会发生根本性的转变,原来受制于信息通道的新模 式将在 5G 时代成为新的增长点。
(一)计算机产业是用数据解决问题的产业
计算机产业包括两大部门,即计算机制造业和计算机服务业,其中计算机服务业又称为信息 处理产业或信息服务业。我们这里更多的讨论计算机服务业。
计算机产业是一个运用数据来解决问题的产业,其核心是数据的收集、储存、传输、分析和 处理。随着移动网络的升级换代,智能机迅速替换功能机,随着 4G 的建成普及,移动互联网迅 速普及,推动计算机行业商业模式创新。另外,随着网络的优化,数据的采集、传输,以及逻辑 推理衍生和积累的数据量日益庞大,依靠单台计算机处理遇到瓶颈;然而,云计算的出现,解决 了大数据的处理问题。尤其是B 端的客户受益空间更大。云计算通过虚拟技术,还可以大幅削 减 IT 的资本开支(包括硬件、软件和人力等),从而大幅降低客户的生产成本,并使客户将更多 的资金和精力投入到商业模式创新上,从而提高生产效率。
云计算成为巨头业绩增长的引擎。2018 年 Q4 亚马逊的 AWS 营业利润 21.8 亿美元,占比 58%,高于三季度的 56%;但收入占比只有 11%。微软公司 2019 年 Q2 财报显示,Azure 增长 76%,传统业务在下滑,因此是云业务支撑了公司的增长。
作为全球第三大的云计算企业——阿里同样保持高增长。2018 年三季度云板块收入为 24.73 亿美元,同比增速为 88.52%,继续保持高速增长。
(二)4G时代高流量激发商业模式创新
4G 时代到来后,智能手机的普及加速了移动互联网的普及,数据的产生和传输效率大幅提 升。整个 4G 板块启动是 2013 年初时,中移动大规模4G实验,然后展开一轮新的上攻。此时, 计算机应用新的模式如雨后春笋般涌出,如微信、头条、滴滴、支付、直播、抖音等爆款应用快 速成长;最受益 4G 流量经济的是网宿科技,公司CDN业务强势崛起,并在 2016 年驱动股价 创了历史新高。自 2012 年 6 月到 2016 年 6 月,网宿科技的涨幅接近25倍;后来随着巨头的 加入,行业开始价格战,股价回落。
(三)5G将扩展数据和信息应用,信息消费将蓬勃发展
中美贸易摩擦预计将是一个长期艰巨的过程,中国经济依靠传统的投资驱动方式难以为继, 未来增长将依靠消费驱动,其中信息和软件服务类是最佳的增量。现阶段,由于相关核心技术受 制于人,大国崛起受到较大的影响;唯有自主可控、具有自主知识产权的科技发展模式才能彻底 摆脱这种困境;如今 5G 成为全球各个国家发展的新契机。
政策发力信息消费。2018 年 8 月 10 日,工信部和发改委联合发布《扩大和升级信息消费三 年行动计划(2018-2020 年)》,提出 2020 年信息消费规模达到 6 万亿,年均增速11%以上;预 计信息消费能拉动 15 万亿的相关产业发展。
如果说 1G~4G 都是着眼于人与人之间更方便快捷的通信,而 5G 将实现随时、随地、万物 互联、人与物、物与物的无时差的互联互通。我们可以期待更高的传输速率、更低的信息获取成 本、更丰富的应用服务,这将推动个人应用向行业应用转变。
移动通信技术进步,使得市场规模不断扩大,从 3G 到 4G,市场规模翻倍增长,但到了2017年,4G 市场空间增长显出疲态; 4G 手机用户数已经占据移动电话数量的 73%,占比已经很高 了。
5G 接力。5G 的优势集中在稳定高速、无时延、高容量。5G 峰值速率可以达到几十 Gbps, 甚至一秒内下载完一部高清电影,而 4G 则需要 10 分钟左右,其流量容量和网络效率相比 4G 提高 100 倍。因此,5G 还有一个美名:“没有光纤的光纤网络”。5G 使用更大规模的多入多出(MIMO)技术,端到端的延迟降低 10 倍至1毫秒以内,这样就有更精准的时钟同步。目前, 5G 有三个主要的应用场景:
a) eMBB:3D/超高清视频等大流量移动宽带业务;
b) uRLLC:高可靠低时延通讯,可用于无人驾驶、工业自动化等;
c) mMTC:大规模物联网业务。
这 3 大场景中,eMBB 主要是传输速率的提升,uRLLC 和 mMTC则是针对全行业的全场景, 推动万物互联。
5G 时代更快的速率、更高的稳定性,将拓展应用的发展空间;以及原来在4G下不能开展 的项目将迎来巨大的发展机遇。
1、边缘计算
边缘计算是指在靠近物或数据源头的一侧,采用网络、计算、存储、应用核心能力为一体的 开放平台,就近提供最近端服务。其应用程序在边缘侧发起,产生更快的网络服务响应,满足行 业在实时业务、应用智能、安全与隐私保护等方面的基本需求。边缘计算处于物理实体和工业链 接之间,或处于物理实体的顶端。而云端计算,仍然可以访问边缘计算的历史数据。
边缘计算也是一种分布式计算,在网络边缘侧的智能网关上就近处理采集到的数据,而不需 要将大量数据上传到远端的核心管理平台。如果用常规模式构建物联网,随着设备数量的增加, 网络边缘侧所产生的数据量级将非常巨大,这些数据如果将给云端的管理平台处理,那么现实的 网络流量压力巨大,一些设备的低时延、实时协同无法保证,特殊信息的安全风险也大大增加。 但如果使用边缘计算,海量数据就近处理,大量设备也能实现高效协同。因此,边缘计算理论上 可满足许多行业在敏捷性、实时性、数据优化、应用智能、以及安全与隐私保护等方面的关键需 求。
在生活中,章鱼就是使用“边缘计算”的生物。章鱼作为无脊椎动物中智商最高的一种动物, 拥有巨量的神经元,但 60%分布在章鱼的八条腿(腕足)上,脑部仅有40%。也就是说,章鱼 是用“腿”来思考并就地解决问题的。章鱼捕猎时,腕足之间配合的非常好,相当于分布式计算, 即“多个小脑+一个大脑”。
现实中的边缘计算应用还有梯联网等。我国有电梯 400 万台以上,电梯安全运可靠运行一 直受到关注。梯联网基于边缘计算物联网的预测性维护方案,将电梯上的多重传感器和监控设备 与安装在电梯上的边缘网关相连,实现运维管理应用的本地化部署;通过敏捷控制器与电梯远程 运维管理平台、物业公司联网。这样,每个电梯都好像章鱼的腕足,能将电梯的实时数据采集并 回传,后台数据中心利用大数分析与外部系统综合决策,实现远程管理、运维以及预测性维护。
其他应用还有超高清视频、远程医疗、VR/AR、物联网等。这些应用一个共同点就是不需要 回传大量的数据到云中心,而且还需要低时延、高稳定性、高流量等特性。
政策支持。2018 年 12 月 4 日,边缘计算产业联盟与工业互联网产业联盟联合发布《边缘计 算参考架构 3.0》(简称架构 3.0)和《边缘计算与云计算协同白皮书》,架构3.0分享了边缘计算在梯联网、工业机器人、能效管理、轨道交通装预测性维护、能源网和智慧交通等领域的商业 实践,为边缘计算的技术创新、应用研发和产业发展提供了方向指引。
边缘计算参与方有云计算巨头、设备供应商、CDN 厂商、网络运营商、研究机构和产业联 盟等,其中云计算巨头更多的倾向于标准化的边缘计算,设备供应商跟流量经济关联性不强,运 营商、研究机构和产业联盟的弹性远低于 CDN 厂商;另外 CDN 与边缘计算具有天然的基因相 似性,其中弹性最大的是网宿科技,其他的边缘计算相关的公司还有浪潮软件、安控科技、创维 数字等。
2、云计算
巨头纷纷加大云计算的资本开支。2019 年 2 月,阿里巴巴投资62亿建造浙江云计算数据中 心。目前,阿里巴巴云计算中心在中国、美国、欧洲、中东、澳大利亚、日本等全球多个国家和 地区开服。谷歌也在 2月份拟投资 130 亿美元在美国 4 个州新建数据中心,目前谷歌在全球数 据中心有 15个。
云计算早期以 IAAS 为核心,将计算能力、存储能力等计算的基础设施以租赁的形式提供给 客户。有了 IAAS,企业就不需要建立自己的机房,不需要硬件运维团队,只需要使用 IAAS 提 供的服务,专注于软件管理。PAAS 将对硬件进行调用,为客户提供资源分配,开发工具,软件 运行环境等功能。有了 PAAS,客户不需要购买平台软件和工具软件,不需要平台管理员、工具 软件维护团队,只需要专注于使用 PAAS 供应商提供的服务。有了 IAAS 和PAAS,SAAS 模式 的效率就大幅提升。从需求的角度分析,传统的付费模式多为项目制和购买license。初期投入 较大,考虑到软件升级门槛,中小微企业的负担较大。但 SAAS 模式下,客户只需要根据自身 需要购买对应的信息服务即可,无需前期投入,就跟购买自来水一样,用的时候支出,不用的时 候不用支付现金,大大降低了入门成本和现金流压力。
2017年 3 月份,工信部出台《云计算发展三年行动计划(2017-2019 年)》提出,到 2019 年我国云计算产业规模达到 4300 亿元,突破一批关键技术,涌现2-3家全球云计算市场中具有 较大份额的领军企业。Gartner 预计到 2020 年全球云计算市场规模达到4114亿美元,将有超过 90%的企业上云。
从头部企业的收入结构看,云计算公司的收入增速依然较高,超过 45%。微软公司 2019 年 Q2 财报显示,Azure 收入增速达到76%,保持高增长。亚马逊 2018 年财报显示,AWS 增速超 过 46%,维持高增长。阿里云增速90%;同期腾讯云增速超过100%,属于翻倍增长。市场份 额正在向头部企业集中。
3、人工智能
人工智能(AI)是机器,特别是计算机系统对人类智能过程的模拟,它包括学习、推理和自我纠正。目前特定应用包括专家系统、语音识别和计算机视觉等。
人工智能技术具有深度学习能力,即模仿人类用来获取某些类型知识的学习方法。计算机视 觉则是使计算机“看到”的科学,采用多个摄像头,将模数转换和数字信号生产的数据发送到计 算或机器人控制器。由于人眼只对390-770纳米的电磁波长敏感,而摄像机可以比这有更宽的 波长范围敏感;如红外线、紫外线或 X 射线波长下也有作用。自然语言处理(NLP)能力是让计 算机程序理解人类的语言能力,目前大多数应用是搜索;情感分析是NLP的另一个应用,数据 科学家可以据此评估媒体上的评论,了解其业务表现等。再就是机器人技术,用于执行人类难以 执行或执行一致的任务。如汽车装配线、NASA 用于太空移动大型物体、社交环境下交互的机器 人等。
全球都在关注人工智能。目前,人工智能已经 进入快车道。上海、浙江省、深圳市、成都市等城市纷纷颁布政策发展人工智能。根据亿欧网, CB Insights 发布 2019 年世界百强企业,中国有6家公司入围,分别为商汤科技、依图网络、第 四范式、旷视、Momenta、地平线;其中商汤科技估值 45 亿美元。美国特朗普也签署行政命令, 要求将更多资源和投资用于发展 AI,该计划被称为“美国人工智能倡议”,旨在加强国家和经济 安全,确保美国在人工智能和相关领域保持研发优势(如先进制造和量子计算),并提高美国人 的生活质量。IBM 向所有云平台开放Watson人工智能系统,允许其他企业在自己的数据中心里 使用和运行这个平台。
5G 时代,由于更快更稳定的信息通道,云计算使得终端摆脱硬件的约束,AI 的触角可以伸 得更远,其应用领域也在不断拓宽。目前 AI 应用于金融科技、智慧医疗、智能安防、智能驾驶、 智能搜索、智能教育、智能人居、智能文创等各个领域。
4、金融科技
金融业是我国第三产业的重要组成部分,金融的发展状况对于实体经济乃至国民经济命脉具 有重要的作用。但中国的信息化起步较晚,用了 30 年的时间走了西方60年的路,大中型金融机构 信息化建设仍然处于中等水平,对数据的挖掘应用不充分。小型机构的信息化水平处于建设的高 峰,城商行、证券公司、中小保险公司等信息系统核心的更新升级频繁。从生命周期看,我国金 融信息化行业仍然处于成长阶段。美国金融信息化已经处于成熟期;随着中国金融业整体规模、 盈利能力向西方看齐,未来IT投入势必大幅提升。
2017年国内金融信息化市场规模达到 1864.2 亿元,同比增长 7.82%。从结构上看,银行业 仍然是投资规模最大的用户,2017年为 1153 亿元,占整体市场比例为 69.37%。中国银监会 39 号文指出,自 2015 年起,银行业金融机构应安排不低于 5%的年度信息化预算。另外,互联网+ 时代的来临,大数据技术的应用,促进了银行业信息化建设,符合现代银行的发展趋势。对于银 行业信息化市场,IDC 预计到 2022 年银行业市场规模达到1513.9亿元,2018-2022 年年复合 增速为 8.1%,保险业到2022年达到 423.5 亿元,2018-2022 年年复合增速为13.5%。银行解 决方案的公司有润和软件、长亮科技,证券类信息化的公司有恒生电子、金证股份、赢时胜等。
2018年开始,金融监管政策开放的步伐在加大,金融机构的 IT 资本支出有利于 IT 需求的 提升。如资管新规、外资开放、沪伦通等政策带来新增需求;以及银行的理财子公司纷纷成立, 对券商交易模块新增需求,如集中交易、适当性系统、做市系统等。
5、智慧医疗
随着中国进入老年化社会,医疗需求量有增不减,但医疗资源不足,医护人力资源培养周期 较长,且长期处于供给不足状态,一旦实现机器看病,医疗资源的供给将大量增加。所以人工智 能跟医疗结合,成为人工智能最重要的落地场景之一。
智能医疗就是以人工智能技术为工具,提供基于大数据的系统化精确化服务,让看病更容易。 AI 根据海量的数据模拟出医疗流程、医疗诊断、医疗建议和治疗方案。
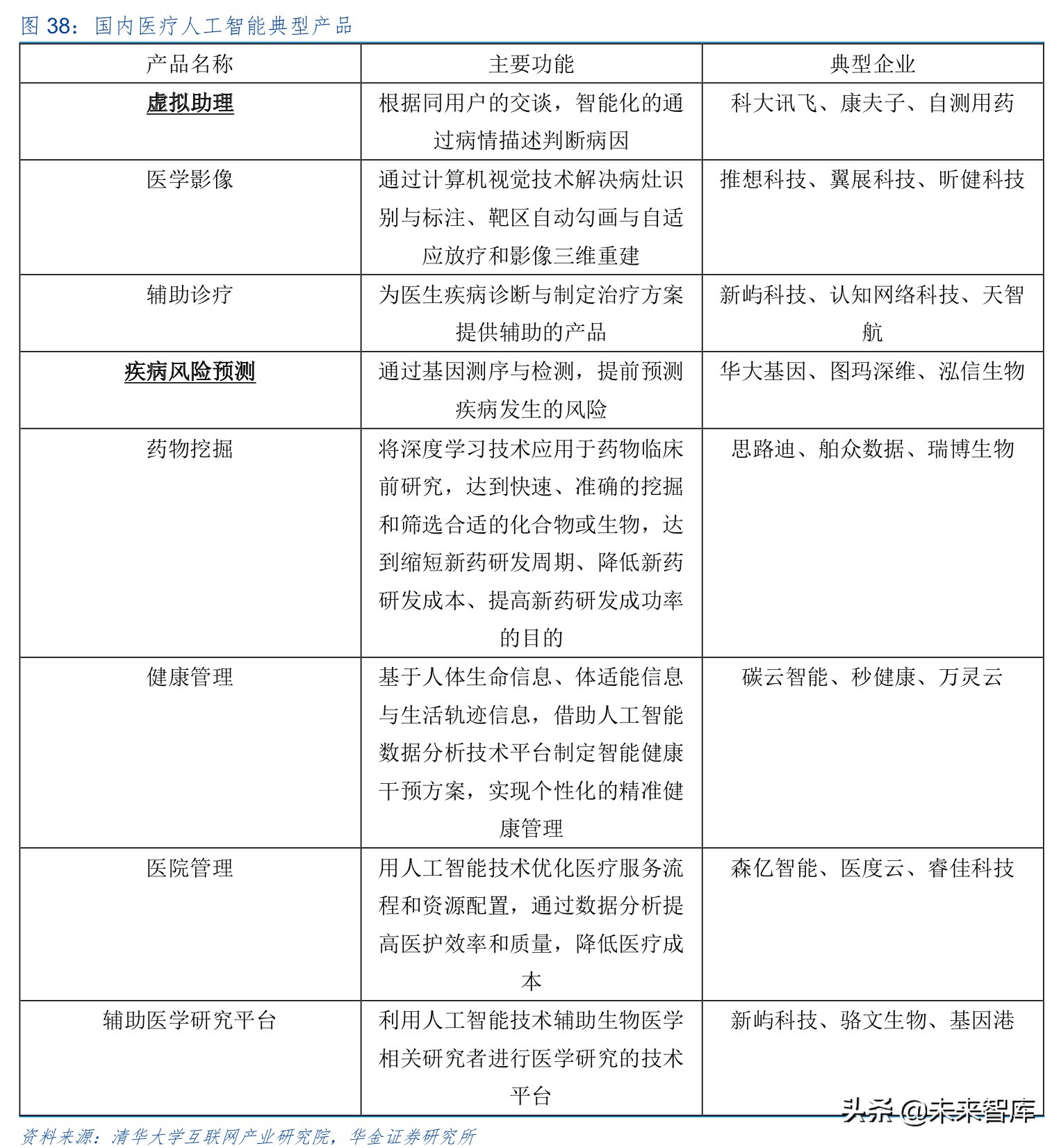
人工智能应用场景主要分成 8 块:虚拟助理、医疗影像、辅助诊断、疾病风险预测、药物挖 掘、健康管理、医院管理、辅助医疗平台;国内比较热门的是疾病风险预测和医学影像两大应用 场景。
医学影像主要运用计算机视觉解决如下三种需求:病灶识别与标注、靶区自动勾画与自适应 放疗、影像三维重建。据亿欧智库统计,目前国内有 43 家公司提供医学影像服务。这些企业有 阿里云、翼展科技、羽医甘蓝、连心医疗、全域医疗、昕健医疗、腾讯、推想科技、健培科技、 睿佳科技、伊诺智能、锐达医疗、华润万里云、依图科技、爱壹得、视见医疗、汇医慧影等。
疾病风险预测主要指通过基因测序与检测,解读其中所包含的遗传信息包括遗传病信息与易 感疾病信息,了解身体内部性状,提前预测疾病发生的风险。根据亿欧智库的统计,国内有45家公司提供疾病风险预测服务。这些企业有图玛深维、贝瑞健康、安诺优达、Hi 基因、其名生 物、基因港、华大基因、爱家早查、比特基因、瀚海基因、博奥生物、骇泰基因、泓信生物、华 因康基因、骆文生物、乐检查、精准基因、金唯智、基云健康、睿昂生物、人和未来、燃石医学、 齐云诺德、诺辉健康等。
6、智能驾驶
5G 的高速、低时延、高可靠为无人驾驶提供了条件,受制于现有网络的技术约束,目前国 内无人驾驶仍然处于一级阶段。无人驾驶需要高精度地理信息、高速无线传输、高可靠网络通道、 以及其他服务终端,实现信息的实时传递,只有与 GPS 结合,才能实现无人驾驶。
无人驾驶车辆,也称为轮式移动机器人,能够根据自身携带的传感器感知车辆周围环境,并 实时决策,保证车辆的安全性和稳定性。美国国家科学委员会指出,无人平台加入战场是未来军 事发展的一个必然趋向。世界各国越来越关注无人驾驶技术,企业也陆续将无人驾驶技术加到自 己的车中,并加大无人驾驶的投入。
高精度地图和全场景高精度定位是首要条件。5G 可以实时更新地理信息数据,并提供路况 信息;高精度定位将汽车与周围环境感知结果与高精度地图对比,得到车辆的精确位置和状态。 为了满足车辆的精确定位,往往还需要多种定位方式,这样会伴随大量的数据通讯和低时延要求, 目前只有 5G 能满足这个要求。
D2D(device-2-device)通信是 5G 移动通信技术的重要组成部分,终端之间不需要借助任 何网络基础设施直接进行通讯的方式。其实现方式有 4 种:1)基站控制链路的终端转发。这种 情况下终端可以在较弱的信号环境下通过临近的终端设备的信息转发与基站通信,这样终端设备 可以实现较高的服务质量(QoS)。2)基站控制链路的终端直接通信。终端间只需要基站提供的 链路直接通信,不需要基站协助。3)终端控制链路的终端转发。源终端与目的终端通过中继协 调控制二者之间的通信。4)终端控制链路的终端直接通信。终端之间没有基站和终端设备的协 助,自行控制链路的建立,有利于减轻设备之间的干扰。
7、软件国产化
中美贸易摩擦的影响将长期存在,自主可控的信息技术是强国之道。黑客攻击一般都是利用 软件预装的“后门”,而“后门”在美国的软件和硬件都十分常见。例如 2017 年的勒索病毒, 就是利用 Windows的漏洞,迅速在世界蔓延,国内高校、政府和企业等部门受到攻击。
政府高度重视自主可控和知识产权保护,并强调关键核 心技术是国之重器,要把科技发展主动权牢牢的掌握在自己手里。全社会在知识产权方面的支出 体现在研究和实验发展(R&D)上。2012-2017 年全社会 R&D 增速保持11.2%,高于 GDP 增 速;2017 年的支出为 1.75 万亿,占 GDP 比重为 2.12%,超过欧盟 15 个国家的平均水平。同 时,政府也积极给予资金支持。截止到 2017 年底,中央和地方合计支出 82.86 亿元用于知识产 权保护。
计算机软件行业收入增速持续高于 GDP,行业驱动力来源于国产替代加速。其中操作系统 国产化率最低,基本上被微软牢牢掌控;国产软件主要是中国软件生产的中标麒麟系统,目前主 要用于政府和军队等部门,基于 LINUX 内核。中间件的份额超过 1/3,基本能与IBM、ORACLE 一起三分天下。ERP 国产化率也比较低,约 60%份额仍然被SAP和 ORACLE 控制,国产份额 只有 22%左右;可以关注用友网络、金蝶国际等。
政府采购上已经转向国产软件。“棱镜门”事件后,国家机关在2014年开始禁止采购 Win8, 其后也没有采购 Win10 系统。2011-2012年是推行正版软件的两年,中央和地方政府采购的操 作系统和 Office、杀毒软件共花费 20 亿元。赛迪智库认为,全国政府机关操作系统采购花费在5-7亿元。数据库市场空间 2016 年 95.87 亿,同比增长175%;中间件市场空间2017年超过 60 亿,增长 12.48%;网络安全 2016 年达到 32 亿美元,全球市场2017年超过 1200 亿美元。
全球即将进入 5G 时代,信息消费将进入发展高峰。2018 年上半年信息消费 2.3 万亿,增 长 15%,是同期 GDP 增速的 2.2 倍。信息安全和技术首选国产软件,关闭后门,拥有自主知识 产权、自主可控是大国崛起的必要条件。
TMT行业的大周期推动着计算机产业前进,要穿越周期,则需要在周期的关键点上有合适 的产品对应,并且能够接力持续,才能顺利度过周期。计算机行业盈利模式以软件和服务为主, 硬件的盈利曲线很难有级数级别的上扬,因此,我们集中在软件和服务上。
软件和服务的商业模式归根结底在于资金的运用效率。好的商业模式,其资金的运营效率高, 体现在收入/投入资本上。一般每投资 1 元产生的收入越高,对应的毛利率越高,这种商业模式 应该越好。
我们统计了 2010-2017 年 Wind 软件与服务行业,剔除零值对应的上市公司,共计150家 上市公司。以 Wind 全部投入资本和收入总额比值与毛利率对比分析,发现收入/投入资本壁比值 越高,对应的毛利率越高,意味着这类公司的盈利能力越好。换句话说,如果某家公司的投资效 率高,那么只要通过加大投入,毛利率还能扩大,产出变大,这里面一定有较好的商业模式或适 销对路的产品。
考虑到行业的大周期,一家公司很难在周期的每个位置都能有很好的盈利,除非有一个强大 的研发团队,并有适应市场的产品或商业模式。这就需要有研发投入!我们整理了 Wind 软件和 服务的上市公司研发较高的公司的盈利情况,以研发占收入比例、收入增长率、归母净利润增长 率和毛利率来对比;我们认为毛利率高的产品其市场竞争力更强,定价权也更强。
在实际应用中,只有新技术或新产品并得到市场认可的产品,才能得到较高的毛利率,直到 产品进入成熟期,新的竞争者出现,市场竞争加剧。如果公司能够在原有产品生命周期衰退之前 研发出更多的 Star新品出来,推向市场;同时对于生命周期末期的资产进行处理或剥离,形成 一个良性的产品循环,就能够顺利跨过周期。
2019年,考虑到宏观经济增速可能进一步下滑,建议关注确定性更高的 5G、金融信息化、 医疗信息化等子行业。5G 网络带来海量数据传输,这些数据不能全部回传到云中心,因此边缘 计算应运而生,成为云计算的必要协同。金融机构存在支付能力,互联网金融不断蚕食传统金融 业务份额,而且国内与美国等西方国家金融信息化差距仍然很大,势必会刺激金融机构的资本开 支。医疗信息化在政策和行业发展趋势的背景下,也面临信息化改造和升级。这些产业为计算机 行业带来了投资机会。
(一)边缘计算
1、网宿科技
2018年业绩符合预期:公司 2018 年年报收入 63.37 亿元,增长17.96%;扣非归母净利润 为 7亿元,增长 0.35%。Q4 收入 17 亿,同比环比分别增长 8.3%、8.5%;扣非净利润1.56亿, 同比下降 31.18%、环比增长 8.47%。但 2019 年 Q1 预告下滑 45-54%为 1-1.2 亿元,环比下滑。 主要是毛利率下滑和期间费用增加。
互联网流量仍然高增长:2018 年移动互联网接入流量同比增长 189.1%,驱动业绩增长的是 短视频、视频直播、移动手游等应用带来的流量增长。其中云安全、云计算等增值业务实现快速 增长,云计算收入1.7亿,云安全收入 0.55 亿。
剥离 IDC,聚焦边缘计算、云安全等:年报显示,剥离厦门秦淮 100%股权已经通过股东大 会,待交割完成,将带来 6.97亿货币资产,优化资产负债表;届时,公司主营将完全是CDN和 边缘计算,充分享受 5G 海量流量经济增长。另外,公司计划搭建 700 个以上的边缘计算节点。
CDN市场继续高速增长。根据中国信通院统计,2018 年全球 CDN 流量 53888PB/月,预 计到 2021 年达到 165651PB/月,CAGR=32.4%,继续保持高增长;其市场规模预计保持 35% 的增速,到2019年将达到 250 亿元左右。国内移动流量增速更快。2017 年移动互联网流量消 费达到 346 亿 GB,增长 162.7%;近 7 年复合增速达到 174%,2018 年增速达到 189%。其中 短视频、直播、移动手游等成为拉动CDN的主要驱动力。
(二)云计算
1、用友网络 公司是国产软件的龙头。公司以用友财务软件起家,并发展企业管理软件和服务,已经形成了软件、云服务和金融三大核心业务。
2018年业绩符合预期。2018 年公司收入 77 亿元,同比增长21.44%;归母净利润为6.12亿元,同比增长 57.33%,靠近预增的上限;扣非净利润为 5.32 亿元,同比增长 81.7%,同样 在预增的上限附近。EPS 为 0.32 元/股,分红预案是 10 转 3 派 2.5 元。Q4 收入 31.55 亿元,同 比增长 2.85%,环比增长105%;扣非净利润为4.05亿元,同比下滑 33.86%,环比增长 16.58 倍。
云化趋势加快。2018 年云服务收入 20.94 亿元,占比27.2%;2017 年云服务12.2亿元(含 金融服务),占比 19.23%。占比提高了8个百分点。另外,我们看到累计付费用户数占注册用 户数为 7.7%;未来还有较大的提高空间。
工业互联网领域先发优势明显。政企两端获客领先优势明显。政府端客户与 7 个省份和多个 城市建立了战略合作关系,并入选多个省份和城市的云服务提供商资源池目录,有望受益企业上 云政策。企业端大型企业居多,如三一重工、绿城、澳洋、南通化纤、华新丽华等。公司提供了 针对不同客户的产品系列,并提供全方位的营销方案,涉及工业、政务、建筑、医疗等多个行业, 未来会继续拓宽不同行业和方向。2018 年入选工信部工业互联网创新发展工程项目和工业互联 网实验测试项目,工业互联网地位不断提升。
(三)人工智能
首推科大讯飞,在中文语音技术上具有绝对的优势。其智能语音应用到教育、智慧城市、智 慧家居、智慧客服、汽车和安防等。
2018年业绩符合预期:快报显示,2018 年公司收入 80.67 亿元,同比增长48.16%;归母 净利润5.29亿元,同比增长 21.62%;EPS 为0.25,与三季报预计的一致。讯飞开放平台合作 伙伴达到 92 万,同比增长 77.6%,反应以讯飞为中心的人工智能生态持续构建。
平台+赛道模式持续发力。经历了2015-2018年快速扩张与 AI 场景化落地后,公司在 2019 年推动“1+4”(教育 C 端+智慧课堂/语音审讯庭审/讯飞听见/AI Lab)为代表的产品化;其中智 慧教育产品已经覆盖全国 1.5 万所学校,深度用户超过1500万。政法领域的语音庭审有望由法 院向公安等新场景渗透。消费者业务中以听见为代表的语音转写产品逐步覆盖高中低档办公需求。
人工智能市场空间广阔,目前讯飞语音、讯飞语记、讯飞阅读等各个领域应用都在开展,其 收费方式灵活多样;还有酒店和商场的机器人等,可见 AI 的应用在不断拓宽。2017 年全球人工 智能达到 370 亿美元,中国56亿美元,分别增长 85%、86%;中国电子协会预计到 2020 年, 全球和中国 AI 规模达到1300、220 亿美元,年复合增速分别为52%、58%。《新一代人工智能 发展规划》指出:2020/2025/2030 年,AI产业规模超过 1500 亿/4000 亿/1 万亿,带动相关产 业超过 1/5/10 万亿,预计 2020-2030年的 AI 核心产业和相关产业年复合增速分别为 20.9%、 25.9%。
(四)金融科技
1、恒生电子
2018年业绩超预期。公司预告 2018 年归母净利润为 5.98-6.59 亿元,同比增长26.96%-39.92%。扣非净利润 4.76-5.59 亿元,同比增长124.53%-163.68%。这样,Q4 的单季 度业绩为2.37-2.98亿,同比、环比分别增长 31.12%~64.69%、294.53%~395.52%。
2019-2020年收入继续保持高增长的概率高。资管新规落地后将带来较大增量,此外还有沪 伦通、基金券商托管、CDR、科创板等,都是增量业务,其市场规模预计在几十亿元左右。以 公司当前的份额看,公司是最大的受益者,有望拿下大部分增量。按50%渗透率,600 多家金 融机构按每家250-300万的更新成本,对应的 8-10 亿元的增量空间。2017 年收入规模26.66亿,相当于增长 30-37.6%。
2、赢时胜
2018年业绩符合预期:快报显示,2018 年公司收入 6.38 亿元,同比增长18.79%;归母净 利润1.8亿元,同比下滑 13.55%;业绩增速落在预告的范围内(-15%~-12%)。非经常性损益 为 1500 万元(政府资助款),扣非净利润为 1.65 亿元,下滑 16%。下滑的原因是控股子公司上 海赢量的供应链金融和上海赢保的保理业务受到宏观环境和政策影响。其他对外投资公司多为新 技术类,或者处于孵化期,报告期内亏损。
公司两大核心产品受益资管新规落地:公司两大核心产品:资产管理系统(AMS)和资产 托管系统(ACS),覆盖了 350 多家金融机构,其中托管银行覆盖率89%,基金公司覆盖率 95%, 证券公司覆盖率约 50%。2017 年国内资管规模150万亿,其中基金公司等机构总规模达到 53 万亿,2018 年开始申请证券基金托管牌照的公司数量在加速,随着开展托管和资管业务的机构 数量增多,对新建和升级的需求上升。如银行新设资管公司的 IT 系统造价达到16.9亿元,公司 依靠龙头地位优势,获得相应的份额。
金融科技产品开始业绩释放:2015 年,公司开始布局金融科技领域的产品,从两条线拓展 至互联网金融;2016 年产品继续拓展,目前覆盖金融行业研究、分析、投资、交易、风控、监 督、清算、核算估值、绩效评估、存托管、数据整合等业务环节;这些产品已经渗透到银行、基 金公司、证券公司、保险公司、信托公司、财务管理公司、全国社保等。
公司公告 2018 年业绩快报,收入 6.38 亿,同比增长18.79%,归母净利润为 1.8 亿,同比 减少13.55%。由此,推断出 Q4 单季度收入 1.65 亿,同比、环比分别减少 26.44%、0.72%, 单季度净利润为 0.62 亿元,同比、环比分别为-50.14%、+47.74%,EPS 为 0.08。单季度净利 率为 37.78%,同比减少 15.43 个点,环比增加12.48个点。
3、润和软件
2018 年业绩符合预期:快报显示,2018 年收入 20.31 亿元,同比增长 26%;归母净利润 为 3.14 亿元,同比增长 25.9%;符合预期。驱动业绩增长的是金融科技服务和人工智能物联网 服务数字化升级。扣非净利润 2.95 亿元,同比增长 30.64%。
国内金融信息化市场稳步增长,银行 IT 解决方案保持 20%左右增速。银保监会数据显示, 2017 年,国内银行机构总资产规模突破 250 万亿,增长 8.7%。前瞻研究院数据显示 2017 年国 内金融信息化市场规模达到 1864 亿元,增长 7.82%;其中银行业资本开支占比最大,为 1153 亿元,占比接近 70%。其中银行业 IT 解决方案规模 2017 年为 339.6 亿元,增长 22.5%;IDC 预计 2020 年达到 882.95 亿元,2018-2020 年复合增速为 20.8%。
“强强”联合:
1) 与蚂蚁金服合作,向中小银行科技赋能。2018 年 6 月蚂蚁金服子公司上海云鑫入主 5.05% 股权;由于合作顺利,接着计划在 2019 年 3 月 7 日发布“新一代分布式金融核心系统”, 这样基于互联网金融平台的金融科技服务部分落地,并进入运营阶段。蚂蚁金服的优势 是科技(techFin),专注于技术,帮助金融机构做好金融。公司的优势是中小银行解决 方案和客户基础,双方具有合作的基因。IDC 报告显示,2017 年润和软件在银行解决 方案排名第八位,在核心业务解决方案排名第二位,份额为 5.7%;在第三方金融软件 测试方面也领先。2) 联合华为推出物联网开发平台,智能化终端可期。公司拥有从芯片、平台、应用整体解 决方案,以一站式的交付模式帮助客户快速研发。携手华为 hikey970 人工智能芯片推 出新一代 AI 边缘计算平台,是全球首个基于内置 NPU 的 AI 移动计算平台。3) 南京国资混改基金入主成为第五大股东,持股 5.02%,既化解了部分股东资金压力,又 增强了公司资本,其持股成本为 10 元/股。我们预计 2018-2020 年 EPS 分别为 0.39、0.52、0.65 元/股,年复合增速为 28%。ROE 为 7.8%、9.4%、11.0%。考虑到公司龙头地位,银行信息化改造仍然处于成长期,给予“增 持-B”评级。
(五)智能驾驶
1、四维图新
2018 年业绩符合预期:快报显示,2018 年公司收入 21.5 亿元,同比略下滑 0.33%;归母净利润 4.79 亿元,同比增长 80.61%;EPS 为 0.37,与修正公告预计的一致。
与宝马合作开展自动驾驶新时代。2019 年 2 月 13 日,公司公告称与宝马签署自动驾驶地图 及相关服务许可协议。公司为宝马在中国销售的2021-2024 年量产上市的宝马集团所属品牌汽 车,提供 Level3 及以上的自动驾驶地图产品和相关服务。此次合作,表明汽车产业巨头对公司 产品和实力的认可。
商业模式。传统地图收费是根据 License 来收取的,价格根据高中低档车型的不同,从几十 元到几百元不等。但高精度地图有望脱离 License 收费方式,改用按年或按服务量来收费,具体 收费模式还在探讨中。至于价格,有可能会根据数据量的大小、采集和编译数据源的成本高低、 以及重要性等各方面考虑。总之,高精度地图的盈利情况将远比传统的方式要高很多。另外,高 精度地图的精确度可能需要政府授权等,这些都会增加不少的成本。
(六)智慧医疗
1、创业慧康
2018 年业绩符合预期:快报显示,2018 年公司收入 12.97 亿元,同比增长 12.52%;归母
净利润 2.17 亿元,同比增长 33.16%;业绩预告的公告一致。
公司医院客户数 6000 个,属于第一梯队,充分受益医疗信息化:
1)电子病历政策驱动。2018 年 8 月 28 日医政医管局发布《关于进一步推进以电子病历为 核心的医疗机构信息化建设工作的通知》,到 2020 年,要达到分级评价 4 级以上,即医院内实 现全院信息共享,并具备医疗决策支持功能。公司预计电子病历占现代医疗信息化业务比例为30-40%,这个政策将为公司电子病历带来翻倍增长的机会。
2)其次是医院医疗信息化整体升级迭代。2018 年 10 月 11 日,公司公告中标淄博市中心 医院信息化建设项目,合同金额为 5280 万元,属于少见的大单。按正常情况,建成后 2 年内部 分软件需要升级。预计类似于这样的项目未来会继续出现。
3)新市场的开拓。近两年来,市场增量的聚合效应显著,小型软件公司持续研发投入较弱, 导致其产品后继无法满足新增需求,逐渐走向衰退,公司与这些企业之间存在博弈,可以并购或 合作,以开拓新市场。
从整体解决方案延伸到城市医疗平台建议和运营:公司在中山市率先开展医师多点职业平台, 未来公司将通过具备政府背书的平台,让整个中山市具备多点职业资格的医师,在创业平台上开 处方。公司通过信息服务费的方式,收取一定的比例费用。如果中山市 2019 年处方外流规模 80 亿,按 10%占有率、2%提取比例计算,仅中山市的服务费 1600 万元/年,潜力巨大。公司在手 订单有 340 个城市平台,如果在 3 年内能扩展到 50 家,意味着光平台一项的收入就达到 8 亿左 右。2018 年收入 12.97 亿,相当于增长 61.68%。
强强联手。2019 年 1 月份,公司公告称博泰服务与联想合作,共同开展医疗物联网业务。1 月份公司还公告了与福建医科大学附属协和医院签订了《福建省政府采购合同》,合同总金额约1.47 亿元,占 2017 年收入比例为 12.8%。这样,公司在智慧医院、智能设备、数字病房、可穿 戴设备等领域展开互联网+AI 的医疗健康系统。此外,公司还与蚂蚁金服、腾讯等开展合作,驱 动业务与互联网加速发展。
版权声明:我们致力于保护作者版权,注重分享,被刊用文章【南通金蝶代理(5G时代信息产业发展与投资机会前瞻分析)】因无法核实真实出处,未能及时与作者取得联系,或有版权异议的,请联系管理员,我们会立即处理! 部分文章是来自自研大数据AI进行生成,内容摘自(百度百科,百度知道,头条百科,中国民法典,刑法,牛津词典,新华词典,汉语词典,国家院校,科普平台)等数据,内容仅供学习参考,不准确地方联系删除处理!;
工作时间:8:00-18:00
客服电话
电子邮件
beimuxi@protonmail.com
扫码二维码
获取最新动态
