金三银四,即将会有一批象牙塔里懵懂的学生,一夜之间就会变成实习会计,同样,各位会计人晋升后也将面临接到陌生任务的第一次。学习与成长意味着接触未知,慢慢好起来。
初次上岗会计时,会计分录最容易犯糊涂的时候,自己心中没数,光靠死记硬背,浪费时间不说,还给自己添堵。
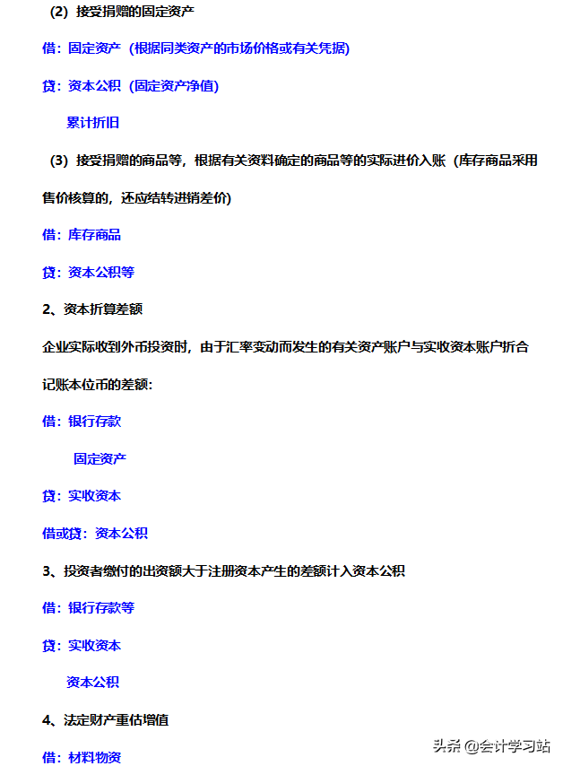
其实,会计分录归类汇总就21页,理清思路后,在工作中结合起来,会事半功倍哦~
篇幅有限,今天先和大家分享到这~
版权声明:我们致力于保护作者版权,注重分享,被刊用文章【会计实习任务(2022年别再死记硬背会计分录了)】因无法核实真实出处,未能及时与作者取得联系,或有版权异议的,请联系管理员,我们会立即处理! 部分文章是来自自研大数据AI进行生成,内容摘自(百度百科,百度知道,头条百科,中国民法典,刑法,牛津词典,新华词典,汉语词典,国家院校,科普平台)等数据,内容仅供学习参考,不准确地方联系删除处理!;
工作时间:8:00-18:00
客服电话
电子邮件
beimuxi@protonmail.com
扫码二维码
获取最新动态
