Hello,大家好呀!
今天我们根据《企业会计准则第17号——借款费用》的相关规定,来了解一下什么是借款费用,哪些属于企业的借款费用,企业在发生借款费用时应如何进行财务处理呢?
借款费用在会计准则上的定义是,企业因借款而发生的利息及其他相关成本。
借款费用包括借款利息、折价或者溢价的摊销、辅助费用以及因外币借款而发生的汇兑差额等。
(一)借款费用的确认原则
那么,什么时候借款费用才能开始资产化,什么时候暂停资本化呢?下面一起来看看吧~
(1)开始资本化的时点
借款费用资本化必须同时满足以下3个条件:
1、资产支出已经发生(资产支出包括为购建或者生产符合资本化条件的资产而以支付现金、转移非现金资产或者承担带息债务形式发生的支出;)
2、借款费用已经发生(已计息)
3、购建生产活动已经开始
(2)暂停资本化的时点
根据借款费用准则第十一条规定,符合资本化条件的资产在购建或者生产过程中发生非正常中断、且中断时间连续超过3个月的,应当暂停借款费用的资本化。正常中断期间的借款费用应当继续资本化。
非正常中断,通常是由于企业管理决策上的原因或者其他不可预见的原因等所导致的中断。比如质量纠纷、劳务纠纷、安全事故、资金周转困难、物料未及时供应等原因。
正常中断,通常是因资产达到预定可使用或者可销售状态必要的程序、可预见的不可抗力导致的中断。比如正常测试、调试停工;冰冻、雨季、台风等。
(3)停止资本化的时点
购建或者生产符合资本化条件的资产达到预定可使用或者可销售状态时,借款费用应当停止资本化。
(二)借款费用的计量
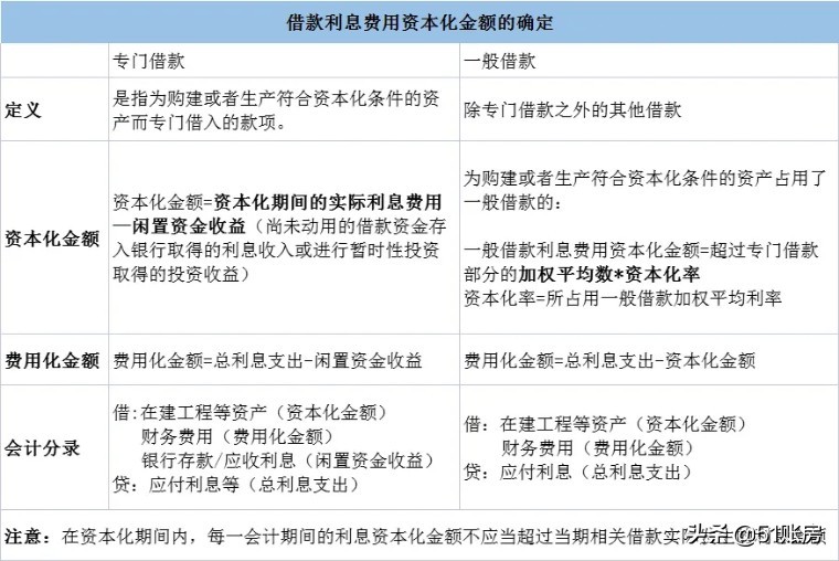
(1)借款利息费用资本化金额
借款包括专门借款和一般借款,总体原则是:先用专门借款,再用一般借款。
根据借款费用准则,在资本化期间内,每一会计期间的利息(包括折价或溢价的摊销)资本化金额,应当按照下列规定确定:
资本化期间,是指从借款费用开始资本化时点到停止资本化时点的期间,借款费用暂停资本化的期间不包括在内。
(2)外币借款汇兑差额的处理
根据借款费用准则第九条,在资本化期间内,外币专门借款本金及利息的汇兑差额,应当予以资本化,计入符合资本化条件的资产的成本。
(3)借款辅助费用的处理
以上就是关于借款费用准则有哪些规定的相关介绍,希望对大家有所帮助!更多会计准则知识讲解,敬请关注“51账房”。
下一篇开始讲解企业会计准则第18号—所得税。
版权声明:我们致力于保护作者版权,注重分享,被刊用文章【会计 借贷(会计实务)】因无法核实真实出处,未能及时与作者取得联系,或有版权异议的,请联系管理员,我们会立即处理! 部分文章是来自自研大数据AI进行生成,内容摘自(百度百科,百度知道,头条百科,中国民法典,刑法,牛津词典,新华词典,汉语词典,国家院校,科普平台)等数据,内容仅供学习参考,不准确地方联系删除处理!;
工作时间:8:00-18:00
客服电话
电子邮件
beimuxi@protonmail.com
扫码二维码
获取最新动态
