生产成本包括哪些(工厂生产成本管理)

 2025-08-28 11:36:01  阅读 969  评论 0

摘要:关注【本头条号】更多关于制度、流程、体系、岗位、模板、方案、工具、案例、故事、图书、文案、报告、技能、职场等内容,弗布克15年积累免费与您分享!阅读导航→01 生产成本控制流程02 生产成本管理制度03 生产成本核算办法一、生产成本控制流程二、生产成本管理制度生产成

关注【本头条号】更多关于制度、流程、体系、岗位、模板、方案、工具、案例、故事、图书、文案、报告、技能、职场等内容,弗布克15年积累免费与您分享!

阅读导航→

01 生产成本控制流程

02 生产成本管理制度

03 生产成本核算办法

工厂生产成本管理:生产成本控制流程、制度、办法

一、生产成本控制流程

工厂生产成本管理:生产成本控制流程、制度、办法

二、生产成本管理制度

生产成本管理制度

第1章 总则

第1条 目的

为使工厂生产成本管理规范化、制度化、科学化,特制定本制度。

第2条 范围

本制度适用于工厂生产成本的控制与管理相关事项。

第3条 责任

1.工厂生产成本的分析、预算、核算等由财务部负责。

2.生产部负责控制生产的成本。

第2章 成本定额管理

第4条 制定成本定额

1.生产管理部门应根据具体产品的工艺要求、本工厂的生产技术条件及工厂历史平均水平制定原材料、辅助材料、燃料、动力、工时消耗等定额。

2.财务部根据产品定额消耗、原材料、半成品、劳务计划价格、工资、制造费用计划等制定单位产品各个环节的成本定额。

第5条 成本定额修改

生产管理部门根据定额的执行情况、工艺技术条件的改善定期对定额进行修订,并通知财务部门调整成本计划。

第6条 制定成本计划

1.生产部应将产品与生产车间有关的各个环节的定额通告各生产车间,各生产车间根据实际情况及定额标准编制车间成本控制方案。

2.生产部根据汇总的车间成本控制方案编制生产成本控制计划并报审。

第3章 生产成本控制

第7条 生产成本控制计划的逐层分解

各主要生产部门应将批准后的生产成本控制计划进行逐层分解,分解为各个生产成本控制指标,并落实到具体的人员。

第8条 生产成本的控制依据

生产记录能够完整、准确、及时的反映产品生产加工情况,是生产管理人员了解生产成本控制的主要信息来源,其内容包括以下几个方面。

1.生产任务通知单

(1)生产部根据销售计划、销售部提交的客户定单,统一下达连续编号的生产任务通知单。

(2)车间根据生产任务通知单安排生产。

2.领料单

(1)领料单是产品材料消耗的原始记录。车间根据生产任务通知单向仓储部领料,有消耗定额的按照定额发料,没有消耗定额的,按合理需要发料,剩余物资要及时办理退库手续或结转下期继续使用。

(2)车间工段应授权指定人员领料,同时填写领料单(一式三份),领料单上应注明领料时间、材料名称、数量、单价、金额,并由保管员和领料人员签字。

3.中间产品转移单

(1)中间产品转移单是产品在各道工序间流动的原始记录,是期末盘点及会计核算的依据。

(2)产品投产后必须填写中间产品转移单,并详细记录产品的规格、型号、数量、完工程度等基础资料。

(4)产品转移过程必须由转送人员和接收人员签字,同时应及时填写产品生产台账。

4.工时记录

工时记录是登记工人或生产班组在出勤内完成产品数量、质量和生产所耗工时的原始记录,是会计核算、成本计划制订的基础资料,生产现场的管理人员应积极收集工时记录的相关资料,为准确核算、控制工时提供依据。

5.入库单

产品完工经检验合格后,应及时根据其用途办理产品入库手续,其中产成品入产成品库、半成品入中间料库或下道工序领用,同时开据产品入库单,由缴送部门和接收部门签字。

6.盘点表

(1)原材料盘点表:年末由仓储部统一组织对库存材料进行盘点,并编制年度材料盘点表,对于发现的盘盈、盘亏、积压物资要查明原因及时处理。车间接到受托加工材料,车间应单独堆放,并单独设账保管,月末对受托加工产品要单独编制盘点表。

(2)在产品盘点表。

①在产品盘点表是工厂在产品实地盘点的原始记录。每月末由质量管理部、生产安全部、财务部组成盘点小组对各车间在产品进行盘点,盘点应在不影响正常生产的情况下进行。

②对于可以在现场计量的产品,当场计量登记;对于需要折算的产品,由检验人员根据定额折算;对于生产线上不能取出观察的产品(如正在烧结的产品),可以根据物料转移卡登记盘点数量。

③盘点结束后由检验部门编制在产品盘点表,报送生产、财务、检验三部门。对于发现的盘盈、盘亏、积压物资要查明原因及时处理。

④对于生产线上结存的废品、不合格品应在盘点表上注明,受托加工在产品和材料一样应单独编制盘点表。

第9条 生产成本记录

生产管理部应每天收集生产记录并不定期的进行检查,确保生产记录的准确性。

第10条 生产成本分析与差异分析

生产管理部在每月末应根据生产记录计算、分析月生产实际成本与成本定额的差异,具体处理方法如下所示。

1.月生产实际成本高于成本定额时,召开生产会议,分析查找原因,制订相应的对策。

2.月生产实际成本低于成本定额时,分析查找原因,若无弄虚作假的情况并且产品符合要求,应召开会议,对相关人员给予奖励,并推广借阅成本的办法。

第11条 生产成本定额的改进

生产实际成本与定额成本的比较应是一个循环的过程,即生产部应每月进行分析、改进,取保生产实际成本始终不高于定额成本。

第4章 生产成本核算与分析

第12条 成本核算内容

1.原材料的归集与分配。

2.辅助材料。

3.燃料及动力。

4.工资及福利费。

5.制造费用,包括以下内容。

(1)工资及福利费,指车间管理人员、辅助工人的工资和按规定计入成本的各种工资性津贴、以及按规定提取的职工福利费。

(2)折旧费,指车间的各项固定资产,按规定计提的基本折旧费。

(3)修理费,指车间所用的固定资产,按照年度大修、年检大修理费用和发生的中小修理费。车间使用的低值易耗品的修理费也包括在本项目内。

(4)办公费,指车间为管理工作支付的印刷、办公用品等费用。

(5)水电费,指车间用水和照明用电的费用。

(6)机物料消耗,指车间为进行生产和维护生产设备、环境等所消耗的各种一般材料。

(7)低值易耗品摊销,指车间所使用的低值易耗品的摊销费。

(8)劳动保护费,指车间发放劳保用品或制作安全措施所发生的费用。

(9)其它,指不能列入以上各项目的各种车间经费。其中较大的费用支出,应在本项目下增列“其中×××”项目单独反映。

第13条 成本费用分配基础

1.财务部根据材料库领料单分配各车间材料费用。

2.财务部根据实际发放工资表分配各车间工资费用。

3.福利费按工资的14%提取。

4.财务部根据产量、计划成本分配各车间氮气、蒸汽费用。

5.财务部根据各车间相互提供劳务结算单下达机加、模具、化验、运输等费用。

6.财务部根据生产管理部提供的电、水费用分配表,分摊全工厂的水、电费用。

7.财务部根据固定资产使用年限按分类直线折旧法,分配各车间折旧费用,残值率3%。

第14条 生产成本核算

财务部应在月、季、年底根据生产成本的实际发生值进行核算,将核算的结果进行生产成本分析。

第15条 成本分析的依据

成本分析所依据的资料主要包括以下3类。

1.当月(季、年)度的成本报表资料。

2.上年度同期资料。

3.产品成本计划。

第16条 成本分析对象

1.基本生产车间成本分析

每月(季、年)末主管会计根据车间成本资料,对当月成本计划完成情况进行分析。主要内容包括消耗定额执行情况分析和费用完成情况分析。

(1)消耗定额执行情况:将当月定额消耗与计划、上年实际平均、同行业先进水平进行比较,分析定额消耗的计划完成情况,对于完成情况比较好的指标应及时总结经验,对于完成情况不好的指标进行分析,查明原因。属于车间自身原因的,应找出对策进行改进。属于定额本身的原因,应及时通知生产部门修订定额消耗指标。

(2)费用完成情况:主要将各月费用发生额与计划和上年实际平均进行相对数、绝对数比较,找出波动较大的指标并查明其原因。

2.辅助部门成本分析

(1)各辅助生产部门应根据自身的特点,定期对成本进行分析。有消耗定额的与定额比;没有定额的可根据历史加工同类产品的料、工、费的组成情况进行对比。

(2)对于经常发生项目应及时补充制订成本计划,对于当月发生的新项目,应及时的准确核定费用发生额。

第17条 成本分析报告

每月(季、年)末财务部根据分析资料编写成本分析报告,通报给与生产成本管理相关的各个部门,以便各部门全面了解工厂成本运行状况。

第18条 调整成本控制计划方案

生产部等相关部门根据财务部通告的成本分析报告对没有达标的项目进行调整,进而调整各自的成本控制计划与方案,保证各项成本控制指标的完成。

第5章 生产成本考核

第19条 生产成本考核的周期

工厂企业管理办公室将在每年的月、季、年末对主要生产部门及辅助生产部门的生产成本控制进行考核。

第20条 生产成本考核的内容

1.成本目标、成本计划完成情况。

2.成本绩效定期考核和评价。

第21条 生产考核的依据

1.成本计划:每年生产部、财务部根据工厂的经营目标,将利润指标分解到各个部门,制订各部门的成本费用计划。成本费用计划一般一年修订一次,如果出现材料价格、生产工艺发生重大变化时,应及时修改成本计划。

2.考核资料:考核资料主要包括,由财务部提供的经财务部审核的会计核算资料、成本费用报表、客观调整因素等。工厂根据考核资料(制订当月的奖惩制度)对各车间、部门进行考核。

第22条 生产成本考核的方式

1.工厂根据部门特点以及对工厂总体成本费用的影响程度,制订不同的成本考核方式。

2.对基本生产车间采用成本考核,对辅助生产部门采用内部利润考核,对工厂直属部门采用费用考核。

第23条 生产成本考核的结果应用

对生产成本的控制考核的结果将与各部门人员的绩效奖金直接挂钩,同时也是各部门相关人员晋升、评级的主要依据。

第6章 附则

第24条 本办法由企业管理办公室制定,解释权归企业管理办公室所有。

第25条 本办法自颁布之日起执行。

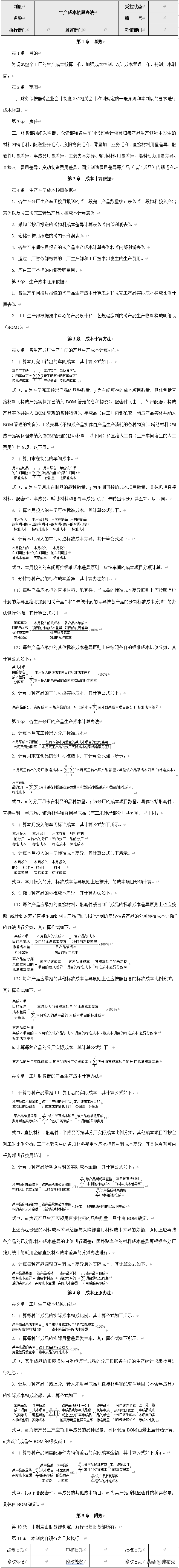
三、生产成本核算办法

工厂生产成本管理:生产成本控制流程、制度、办法

#制度设计##生产管理##成本#

本文由弗布克原创,版权归属弗布克,欢迎转发,禁止转载,抄袭、洗稿,侵权必究。

领取本资料的Word、PDF版完整内容方法:

1.本资源编号:1269。

2.关注+评论+转发,然后私信“资料”。

版权声明:我们致力于保护作者版权,注重分享,被刊用文章【生产成本包括哪些(工厂生产成本管理)】因无法核实真实出处,未能及时与作者取得联系,或有版权异议的,请联系管理员,我们会立即处理! 部分文章是来自自研大数据AI进行生成,内容摘自(百度百科,百度知道,头条百科,中国民法典,刑法,牛津词典,新华词典,汉语词典,国家院校,科普平台)等数据,内容仅供学习参考,不准确地方联系删除处理!;

原文链接:https://www.yxiso.com/zhishi/2111886.html

发表评论:

关于我们
院校搜的目标不仅是为用户提供数据和信息,更是成为每一位学子梦想实现的桥梁。我们相信,通过准确的信息与专业的指导,每一位学子都能找到属于自己的教育之路,迈向成功的未来。助力每一个梦想,实现更美好的未来!
联系方式
电话:
地址:广东省中山市
Email:beimuxi@protonmail.com

Copyright © 2022 院校搜 Inc. 保留所有权利。 Powered by BEIMUCMS 3.0.3

页面耗时0.0367秒, 内存占用1.94 MB, 访问数据库24次

陕ICP备14005772号-15