关注【本头条号】更多关于制度、流程、体系、岗位、模板、方案、工具、案例、故事、图书、文案、报告、技能、职场等内容,弗布克15年积累免费与您分享!
阅读导航→
01 生产成本预算管理
02 生产成本决策管理
03 生产成本计划管理
04 生产成本控制管理
05 生产成本核算管理
06 生产成本分析管理
07 生产成本考核管理
生产部
生产成本预算是按照预算期的生产和经营情况所编制的预定成本,它属于一种预计或未来成本。确定生产成本预算应以企业预算期内的销售和生产预算为基础,编制产品生产和经营的直接材料成本预算、直接人力成本预算和制造费用。
(1)生产成本预算编制的原则
企业为合理配置本企业财务资源,在编制预算前,首先由财务部门根据企业的中长期发展规划和战略发展要求,明确生产经营的发展方向,制订预算编制原则。预算编制原则如下。
确定成本费用控制重点
针对企业以往生产成本费用控制的薄弱环节,提出预算年度的控制要求
保证预算的严肃性
要求对预算的严肃性负责,确保预算编制在“资料收集—审查汇总—预算调整—结果确认”全过程中做到“全面、准确、有序、合理、合规”
以增利减亏为原则
企业盈利要增利、企业亏损要减亏、生产成本费用要节约,即以增利减亏为原则进编制
(2)生产成本的预算编制分工
财务部负责组织整个企业生产成本预算的编制。与生产成本有关的各专业管理部门按照职责分工,分别负责生产相关成本的预算编制。班组长需配合班组长做好本车间的生产成本预算工作。
(2)生产成本预算编制的方法
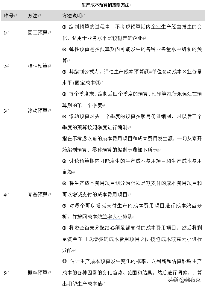
生产成本预算编制的方法包括固定预算、弹性预算、滚动预算、零基预算以及概率预算,各种预算的编制方法如下。
(3)生产成本预算的编制
生产各相关部门按照预算编制的要求,在每年11月份,向财务部提供下一年度及每月的生产成本预算资料,财务部于每年12月份编制下一年度生产成本预算,经总经理审查后,于12月底上报董事长,经批准后贯彻执行。
(4)生产成本预算的调整
由生产技术指标调整而造成的生产预算调整以及因企业因素而引起的成本增减,财务部按有关程序申请调整预算。月度生产计划、各项生产技术指标的调整文件或资料,专业管理部门应及时提交财务部。
生产成本决策,是成本决策的核心,是指在成本预测的基础上,拟定出各种降低成本的可行性方案,通过对各方案进行分析计算,从中选出经济效益和社会效益最佳的方案,使目标成本最优化的过程。
(1)生产成本决策步骤
生产成本决策的目标就是要求在所处理的生产经营活动中,资金耗费水平达到最低,所取得的经济效益最大。这是成本决策的总体目标。在某一具体问题中,可采取各种不同的方法,但总的原则是必须兼顾企业目前和长远的利益,并且要通过努力能够实现。
为了确保决策目标的实现,需要按照如下所示的步骤进行。
广泛搜集资料
◎ 广泛地搜集资料是决策可靠的基础,不然决策便很难保证正确可信,搜集工作的基本要求是全面、真实、具体
◎ 搜集的资料是指成本决策有关的所有成本资料以及其他资料
拟定可行性方案
◎ 可行性方案就是指保证成本目标实现,具备实施条件的措施
◎ 进行决策,必须拟定多个可行方案,以便比较从中择优
◎ 拟定可行性方案时,一般应把握住两个基本原则:一是保持方案的全面完整性;二是满足方案之间的互斥性
作出决策
◎ 各种可行性方案,应在比较分析之后作出成本最优化决策
◎ 可行性方案的选代决策主要应把握两点:一是确定合理的优劣评价标准,包括成本标准和效益标准;二是选取适宜的选择方法,包括定量方法和定性方法
(2)生产成本决策方法
成本决策的方法很多,因成本决策的内容及目的不同而采用的方法也不同,主要有总额分析法、差量损益分析法。相关成本分析法、成本无差别点法、线性规划法、边际分析法等。具体的方法如下。
生产部
生产成本计划是企业生产计划的重要组成部分,是对企业生产经营活动进行指导、控制、分析、考核的重要依据。各班组长需要参与生产成本计划管理的相关工作,并按生产成本计划进行成本管理,从而增加班组产量,节约班组的成本。
(1)生产成本计划的编制方式
生产成本计划编制方式有统一编制和分级编制2种。具体的编制方式如下。
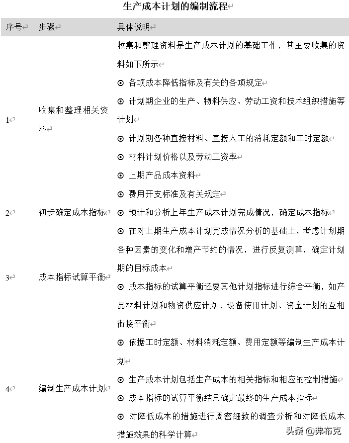
(2)生产成本计划的编制流程
生产成本计划包括目标成本指标和相应的控制措施,班组长在配合财务部门制定生产成本计划时,可按照如下所示的流程进行。
生产成本控制管理是每个企业都必须重视的问题,抓住它可以有效地降低生产成本。
(1)制定成本标准
成本标准是成本控制的准绳,制定成本标准,可根据其进行生产成本的控制,确定成本标准的方法有三种,具体方法的说明如下。
(2)生产成本控制程序
生产成本控制程序是在产品成本形成的整个过程中,对生产成本形成的具体活动,按照标准进行严格的监督控制,发现超过规定的标准,就要查明原因,采取措施,从而使生产成本控制在预算范围内,从而保证达成降低成本的目标。生产成本控制的具体程序如下。
生产成本核算是指从生产费用发生开始,经过归集和分配,直至计算出完工产品的总成本和单位成本。
(1)成本核算的准备
制定和修订定额
根据设备条件、技术水平、员工积极性等要素,制定和修订原材料、燃料和人工等消耗定额,并据此审核各项消耗是否达到降低成本的目的。
收集原始记录
对生产过程中的工时、动力的消耗、在制品和半成品的内部转移以及产品质量的检验结果等,做好原始记录的等级、传递、审核和保管工作,以便正确、及时地为成本核算提供原始材料。
设置生产成本账户
分设基本生产成本和辅助生产成本账户核算。制造费用在未计入各产品成本计算对象之前,应先在制造费用账户中进行归集核算,然后再按一定标准分配计入各产品成本中。
(2)成本核算的实施
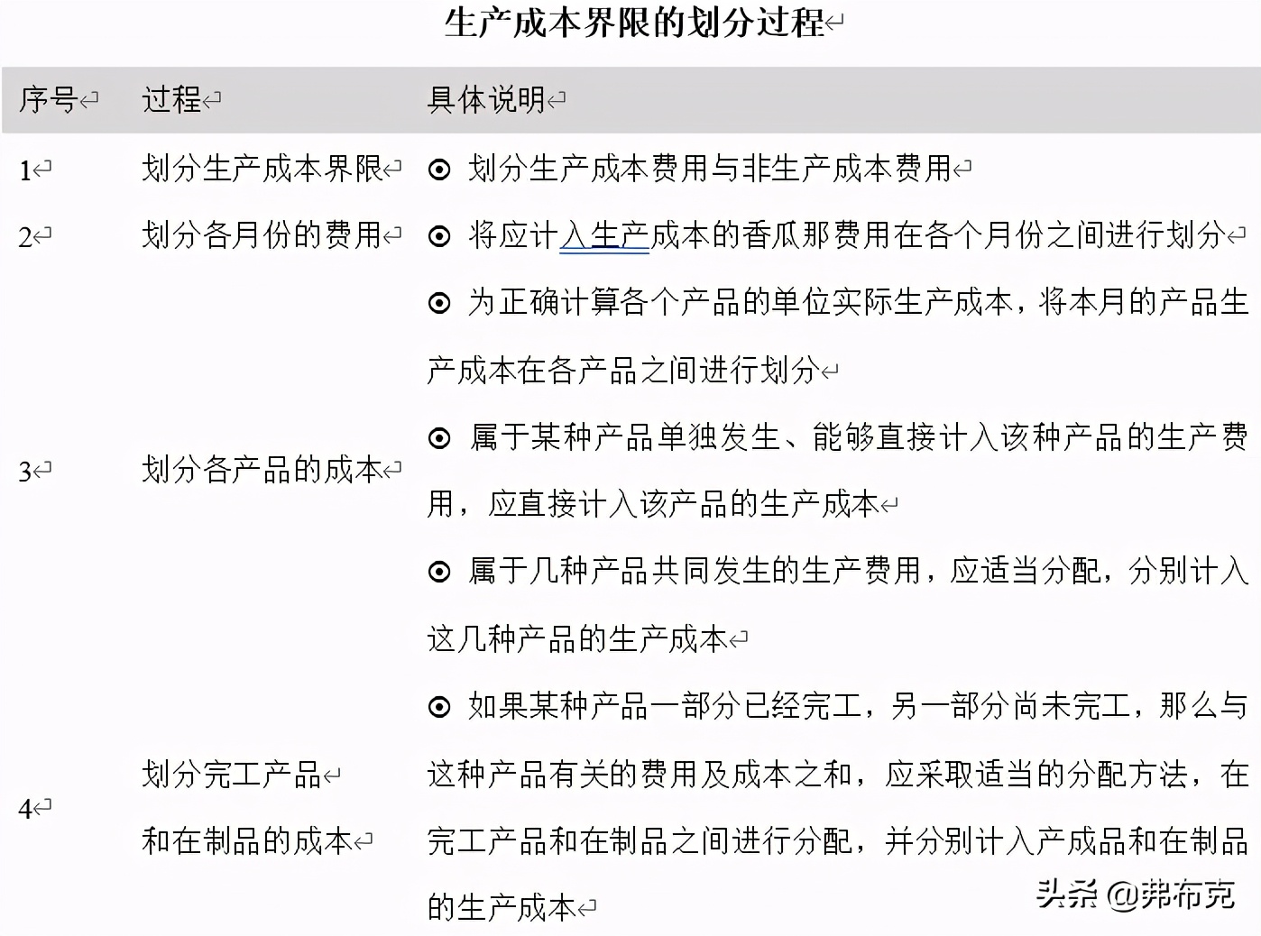
划分生产成本的界限
为了正确核算生产成本费用,准确计量产品的生产成本,必须正确地划分生产成本界限,其划分的过程如下。
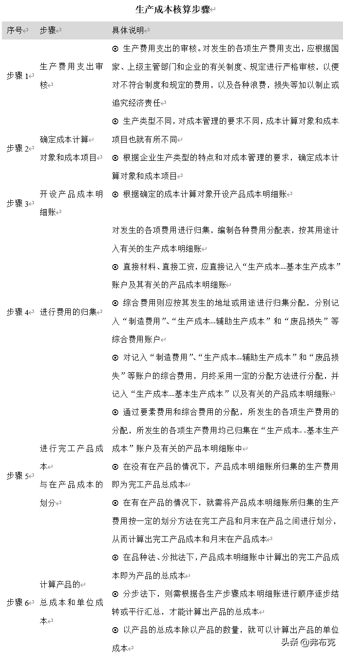
生产成本核算步骤
生产成本核算是从生产成本费用发生开始,到算出完工产品总成本和单位成本为止的整个成本计算的步骤。班组长需要掌握生产成本核算的步骤,才能核算出本班组的生产成本。成本核算程序一般分为如下。
成本核算的方法
各项成本费用的核算方法必须根据生产类型和产品特点、工艺过程来确定,常见的核算方法如下。
生产部
生产成本分析是利用所收集的生产成本数据资料,加以分析比较,作为成本控制及订定企业决策的依据。
(1)产品生产成本表的编制
要对产品生产成本进行分析,首先班组长需配合相关人员编制产品生产成本表。产品生产成本表是反映在报告期内生产的全部产品的总成本的报表。该表一般分为两种,一种按成本项目反映,另一种按产品种类反映。
按成本项目反映的产品生产成本表是按成本项目汇总反映企业发生的全部生产成本以及产品生产成本合计额的报表。按成本项目反映的产品生产成本表如下。
按产品种类反映的产品生产成本表是按产品种类汇总反映企业生产的全部产品的单位成本和总成本的报表。
(2)产品成本分析
产品总成本的分析。产品总成本的分析包括按成本项目反映的产品生产成本表的分析和按产品种类反映的产品生产成本表的分析,具体的分析方法说明如下。
产品主要成本分析。产品主要成本分析是根据企业生产的各种主要产品的主要成本构成情况进行一步进行的分析。产品单位成本分析根据主要产品进行,是按产品种类反映的产品生产成本表中某些主要产品成本的进一步反映。主要成本项目分析方法如下。
生产成本考核是指定期通过对成本考核指标的对比分析,对目标成本的实现情况和成本计划完成情况进行全面审核、评价,它是成本管理的重要内容。
(1)成本考核指标
在生产成本考核之前,首先需要了解成本考核指标,成本考核指标主要包括实物指标、价值指标,数量指标和质量指标等,各指标的具体类型说明如下。
实物指标
价值指标
▪ 以货币为统一尺度所表示的指标
数量指标
▪ 反映在一定时期内某一工作数量的指标,如人工成本、材料成本、燃料成本等
质量指标
▪ 反映一定时期内成本管理工作的质量,如单位产品生产成本、成本降低率等
单项指标
▪ 反映成本的某一方面的指标,如某种产品单位生产成本等
综合指标
▪ 总括反映生产成本的指标,如总产品生产成本等
(2)成本考核程序
成本考核是评价班组成本管理业绩的主要手段,通过考核,可促进班组控制和降低各种耗费,从而降低产品的生产成本,成本考核是通过制定成本考核指标,然后根据指标对成本控制业绩进行评价的过程。成本考核程序如下。
确定总生产成本指标
生产部需配合财务部门根据企业的经营目标和实际的经营情况制定企业的总体生产成本控制指标
生产部门将企业的总体生产成本指标分解到各生产车间
生产成本指标分解
各车间主任需将车间的总体生产成本指标进行分解到班组
班组长则需将本班组的生产成本指标分析到班组内的相关岗位和班组人员身上
签订成本指标绩效考核书
班组长需组织班组人员签订成本指标绩效考核书,落实班组人员的责任和权利
在签订成本指标绩效考核书时,班组长需对其内容进行讲解,避免员工误解
成本绩效考核实施
绩效责任书签订后,生产部和财务部需组织班组人员对成本指标完成情况进行考核,考核频率是每月一次
考核之后需通过生产成本分析会,对各项指标的执行情况进行总结,并根据情况,进行相应的奖惩
#生产管理##班组##管理#
本文由弗布克原创,版权归属弗布克,欢迎转发,禁止转载,抄袭、洗稿,侵权必究。
领取本资料的Word、PDF版完整内容方法:
1.本资源编号:614。
2.关注+评论+转发,然后私信“资料”。
版权声明:我们致力于保护作者版权,注重分享,被刊用文章【生产成本包括哪些(生产成本管理流程)】因无法核实真实出处,未能及时与作者取得联系,或有版权异议的,请联系管理员,我们会立即处理! 部分文章是来自自研大数据AI进行生成,内容摘自(百度百科,百度知道,头条百科,中国民法典,刑法,牛津词典,新华词典,汉语词典,国家院校,科普平台)等数据,内容仅供学习参考,不准确地方联系删除处理!;
工作时间:8:00-18:00
客服电话
电子邮件
beimuxi@protonmail.com
扫码二维码
获取最新动态
