注会《会计》是在CPA考试中最基础也是最占据“分量”的一门课程,对于注册会计师考试来说,虽然会计当属最难的科目,却也是入门科目,只有拿下了会计才等于CPA考试的真正开始,经过大多数“考试人”的反映,通过了会计,对于剩下的其他科目也就不足为惧了,也就有了这么一个说法:“会计就是CPA的半壁江山,越过了他,便是唾手可得这天下!”
2020年注会会计教材有三十章,一共725页。一看到这么多页数,许多考生便会觉得无从下手,面对着这如此“厚重的”书本,又该何去何从呢?针对这个棘手的问题,我们根据会计各章节以及历年考试的特点,为大家整理了一条可以从简化的思路,将可以结合在一起考查的章节进行归类,那就让我们来看看,哪些可以一起学习更加节省时间呢?
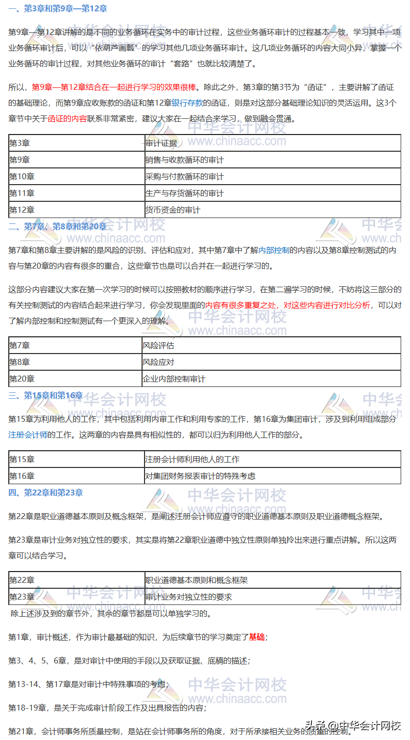
从注会审计教材的各章命名上来看,各章的联系好像不大,知识点也较为零散,但其实有些内容是相互关联的,可以结合在一起进行学习。在学习过程中,将这部分内容结合起来考虑,往往可以达到事半功倍的效果。接下来,我们一起看看哪些章节可以结合在一起学习吧。
话说“天下武功,唯快不攻”,那么把税法教材比作一本武功秘籍的话,那么我们在修炼时,该怎么快速攻破呢,这里我们可以分三部分进行,如下图:
具体分布:
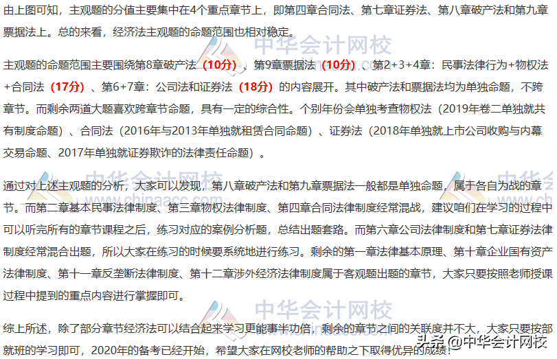
各位2020年的《经济法》考生们!2020年注会备考已经开始,众所周知,注会经济法考试客观题占分45分,主观题占分55分,因此一般我们说经济法是得主观题者得天下。
注会财管科目由于计算量大,让很多考生感到头疼,考生不知道实际考什么? 也不清楚应该如何学习?其实只要掌握方法,再难的科目也可攻克!以下是网校教学专家整理的财管学习顺序,小伙伴们要认真看哦!提升效率,高效备考!
注会财管干货——从公司基本活动看教材内容。
从2020年战略教材体系来看,可以分为三大部分,分别是:战略管理、公司治理和风险管理。哪些章节可以结合一起来学习呢?
▎关注并私信回复“注会章节”,获取高清PDF下载地址
版权声明:我们致力于保护作者版权,注重分享,被刊用文章【注会会计章节(2020注会)】因无法核实真实出处,未能及时与作者取得联系,或有版权异议的,请联系管理员,我们会立即处理! 部分文章是来自自研大数据AI进行生成,内容摘自(百度百科,百度知道,头条百科,中国民法典,刑法,牛津词典,新华词典,汉语词典,国家院校,科普平台)等数据,内容仅供学习参考,不准确地方联系删除处理!;
工作时间:8:00-18:00
客服电话
电子邮件
beimuxi@protonmail.com
扫码二维码
获取最新动态
