三加证书是广东省内三校生升学的方法,也叫高职高考,本质是中专、中职生的高考。
考试内容是语数英(统一考试)+技能证书(自行考取)。
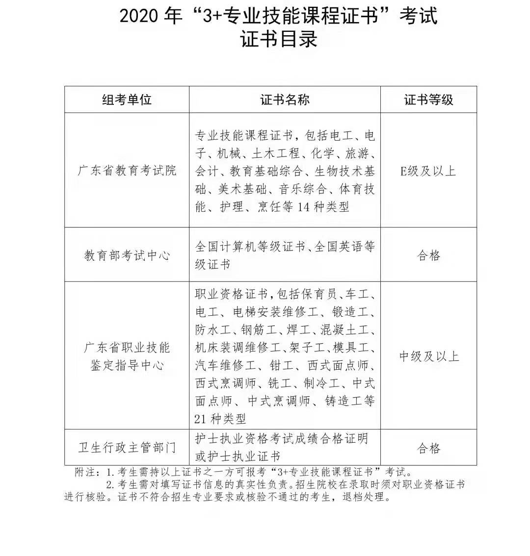
一,能参加高职高考的证书有哪些:
1.广东省教育考试院组织考核和颁发:电工证书,电子证书,机械证书,土木工程证书,化学证书,旅游证书,会计证书,教育基础综合证书,生物技术基础证书,美术基础证书,音乐综合证书,体育技能证书、护理证书、烹饪证书
2.教育部考试中心颁发:全国英语等级证书或全国计算机等级考试证书。
3.广东省职业技能鉴定指导中心颁发:保育员、车工、电工、电梯安装维修工、锻造工、防水工、钢筋工、焊工、混凝土工、机床装调维修工、架子工、模具工、汽车维修工、钳工、西式面点师、西式烹调师、铣工、制冷工、中式面点师、中式烹调师、铸造工 等中级及以上证书。
4.卫生行政主管部门颁发的:护士执业资格考试成绩合格证明或护士执业证书。
二,报名要求是什么?
1、广东户籍的居民。
2、考生是职三或者专三的应届毕业生或者中职往届毕业生。(职三学生报考出示在读证明,往届学生报考出示职中毕业证)
3、高考前必须拿到专业证书(证书主要是包括计算机等级证书,英语等级证书以及专业技能课程合格证书)。如果在报考的`时候,还没有拿到专业证书,必须在高考前一个月拿到等级证书并提交到你报考的地方(一般是学校或者招考办);如果你已经获得了但是还没有拿到实体的证书,你只要能查询到专业证书的编号,就可以凭借编号成功在高职高考报名上提交。
4、考生必须通过高考报名后统一安排的体检。有一部分学校或者是专业对于身体的要求是比较严格的,如果视力或身高没有达标,又或者身体上的有疾病,都有可能对你的录取有影响。
三,3+证书的注意事项有哪些?
1.报考时间:11月1-10号(往年)
报考方式采用:网上注册→到报考点领考生号→网上填考生信息→到报考点确认的流程。
2.报考资料和报考点
1、应届生
①学校有组织:无需担心报名材料,老师会帮你搞定。
②学校没有组织,需要考生自己到学校的区教育局报名点报名,并提交“在校证明”(回学校办理),或者自行到户籍所在地教育局报名点报名。
报考资料:身份证、户口本、在校证明、相应的专业技能证书
2、往届生(包含复读生)
报考资料:身份证、户口本、毕业证、相应的专业技能证书
报名点:需要考生到户籍所在地的区教育局或高考报名点报名。
四:志愿填报之前这四条分数线要理解
省控线:
假设今年大专批次最低控制线是100分,你今年考了300分,恭喜你可以在指定时间内填志愿;你同学考了99分,则需要等补录,因为达不到最低控制线。
投档线:
院校投档分数线是指以院校为单位,根据每个院校的招生计划数、投档人数、高低分层、在对第一志愿投档过程中自然形成的院校调档最低成绩标准。每一所院校都有自己的投档分数线,简称投档线也称调档线或提档线。
院校录取分数线:
各高等院校实际录取的最低分数线。达到“控制线”的考生在网上填报志愿之后,招生院校按计划录取完成后的最低分数线或者是分专业最低分数线,我们平常看到的“XXX院校最低录取分为300分”,这里的300分就是院校在录取完成后公布的最后一名考生的分数。
专业录取分数线:
每一个专业在志愿填报时,根据填报的人数,自然形成最高分、录取最低分,我们通常将某个专业的录取最低分数称为专业录取分数线,简称专业线。
2020年,第一次投档最低控制线本科260分,大专100分,退伍士兵、西藏班90分,补录最低控制线为85分。
如图所示,考生需要达到100分才可填报大专志愿,填报本科院校则需要达到260分,100分以下(不含退役士兵和西藏班)的考生需要等补录。
每年的院校最低录取分数都不一样,录取分是会受到多种因素影响的,比如总高考人数、高低分层、招生计划等等,所以导致录取分每年都会浮动,但好的热门学校始终属于高分层。所以,最好的就是提高自己的成绩,才能保证自己录取几率增加。
五,报考注意事项
焦点一:什么人可以填报春季高考志愿?
问:哪些考生可以填报春季高考志愿?
答:参加了广东省2020年普通高考报名及2019年12月份普通高中学业水平语文、数学、英语科目考试或“3+证书”考试,成绩上线的考生可以填报春季高考志愿。其中,普通高中学考三门科目成绩均达到D级的考生,可与普通高中学考均获得等级成绩,且至少有一门达到C级及其以上等级的考生同时填报“依学考成绩录取”文科类、理科类志愿,录取时将分两次投档录取参加“依学考成绩录取”的体育类、艺术类考生还须参加广东省2020年普通高等学校招生体育类、艺术类术科统一考试,且3门普通高中学业水平考试科目至少有2门学科成绩达到D级及以上等级。
问:春季高考各类型招生录取时间安排是怎样的?
答:“依学考成绩录取”的招生录取按照即将下发的《关于做好广东省2020年普通高等学校春季高考招生录取工作的通知》有关安排进行。“依学考成绩录取”录取结束后,拟于4月底启动高职自主招生面向普通高中生的招生录取工作。面向初中毕业生的中高职贯通五年一贯制和中高职贯通三二分段的招生录取时间拟安排在5月至7月期间进行。由于受疫情影响,“3+证书考试”及高职自主招生面向中职生招生录取工作将推迟,具体时间另外通知。请“3+证书考试”考生注意,“3+证书考试”考生也须在4月7日至10日期间填报春季高考志愿。
问:考生填报志愿应注意哪些方面?
答:考生填报志愿时要熟悉政策、合理定位、科学填报,以增加被录取的机会。一是要参考往年各院校的招生情况来判断院校的冷热程度,以此作为填报志愿参考;二是要充分了解相关类型招生政策和院校招生章程。考生填报志愿前,要认真了解相关招生录取政策、志愿填报方式、投档模式和顺序,以及各院校招生网站发布的春季分类考试招生章程和录取规则;三是要结合自身情况,了解院校招生专业对考生的身体体检条件等特殊要求,避免因报考专业条件不符而退档;四是要科学合理填报,有效规避风险。考生要根据成绩及排位情况,结合院校的招生情况综合考虑,形成合理的梯度,既要避免“高分低就”,又要有效规避落选风险;五是专业志愿要“冷热”搭配,留有余地。
从院校录取情况看,进档考生中热门专业和优势专业很可能会出现“拥堵”。因此,考生在填报志愿时要注意专业的“冷热”搭配。为增加被录取的机会,可填“服从专业调剂”选项,如果考生服从调剂专业志愿,则被录取的可能性就更大,如不服从调剂专业志愿,则被退档的可能性增大。因此考生填报志愿时,要充分考虑学校的层次和专业报考热度,既要有成绩可以达到的最高水平的院校和最合适的专业,也要有自己成绩能够达到并保证录取的院校和专业,做到报考“热门”和“冷门”院校及专业相结合。
焦点三:考生可以填报几所院校志愿?
问:高职院校“依学考成绩录取”招生录取批次是如何安排的?考生可以填报几所院校志愿?
答:高职院校“依学考成绩录取”招生录取统一安排在一个批次录取。“依学考成绩录取”设一个平行志愿组,6个院校志愿数。每所院校设6个专业志愿及1个是否服从专业调剂选项。
问:普通高校“3+证书考试”招生录取批次是如何安排的?考生可以填报几所院校志愿?
答:“3+证书考试”招生志愿填报设本科、专科两个批次,本科批次和专科批次填报志愿同时进行。本科批次录取结束后进行专科批次录取。
本科批次志愿填报设1个院校志愿,每所院校可填报1个专业志愿,不设是否服从专业调剂选项。专科批次中职生志愿设一个平行志愿组6个院校志愿,每所院校最多可填报6个专业志愿、1个是否服从专业调剂选项;专科批次退役士兵志愿填报设一个平行志愿组3个院校志愿,每所院校最多可填报6个专业志愿、1个是否服从专业调剂选项;专科批次内地西藏新疆中职班应届毕业生(含青海藏区生源)志愿填报设1个院校志愿,每所院校可填报1个专业志愿,不设是否服从专业调剂选项。
焦点四:春季高考被录取后可以参加夏季高考招生录取吗?
问:考生在被春季高考各招生类型录取后是否还可以再参加夏季普通高考招生录取?
答:被“3+证书考试”本科层次院校录取的考生不得再参加高职自主招生录取及夏季高考招生录取;被“依学考成绩录取”或“3+证书考试”专科层次院校录取的考生,不能参加2020年高职自主招生录取,可参加夏季高考本科层次招生录取,但不能参加夏季高考高职(专科)层次的招生录取。被夏季高考本科层次录取的考生,取消春季高考高职招生录取资格,不得转回原春季高考招生录取的高职院校。高职院校也不得接受已被本科层次录取考生报到注册。
问:考生如何查询录取结果?如本次未被录取,春季高考还有其他升学机会吗?
答:“依学考成绩录取”或“3+证书考试”投档录取结束后,考生可登录广东省教育考试院官微小程序查询是否被录取。若未被录取,考生可报考部分高职院校开展的高职自主招生。普通高中考生根据本人报考条件,在高职自主招生“学考+网测”“学考+校测”两种考核方式中选择一种进行报考。中职生可根据本人报考条件,在高职自主招生“文化基础+职业技能”“高职专业学院”“中职技能大赛获奖免试”三种考核方式中选择一种进行报考。
最后关于"3+证书"考试最新动态,家长可以关注"广东省教育考试院"最新公告.
版权声明:我们致力于保护作者版权,注重分享,被刊用文章【广东省职业技能鉴定指导中心(什么是3)】因无法核实真实出处,未能及时与作者取得联系,或有版权异议的,请联系管理员,我们会立即处理! 部分文章是来自自研大数据AI进行生成,内容摘自(百度百科,百度知道,头条百科,中国民法典,刑法,牛津词典,新华词典,汉语词典,国家院校,科普平台)等数据,内容仅供学习参考,不准确地方联系删除处理!;
工作时间:8:00-18:00
客服电话
电子邮件
beimuxi@protonmail.com
扫码二维码
获取最新动态
