欢迎关注微信公众号“三言会计”,获取更多高频知识点整理和免费课件~
【基本知识】
1. 管理会计概述
管理会计是会计的重要分支,主要服务于单位内部管理需要,是通过利用相关信息,有机融合财务与业务活动,在单位规划、决策、控制和评价等方面发挥重要作用的管理活动。
管理会计的目标是通过运用管理会计工具方法,参与单位规划、决策、控制、评价活动并为之提供有用信息,推动单位实现战略规划。
【最爱考】
该知识点较为抽象,建议结合题目练习进行掌握。
【实践出真知】
1.(判断题)管理会计的目标是向财务报告使用者提供与单位财务状况和经营成果有关的会计核算信息。( )
正确答案:×
答案解析:管理会计的目标是通过运用管理会计工具方法,参与单位规划、决策、控制、评价活动并为之提供有用信息,推动单位实现战略规划。题目描述的是财务报告的目标。
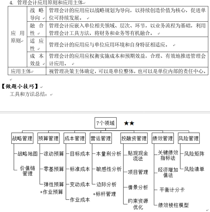
2. (单选题)单位应结合自身管理特点和实践需要选择适用的管理会计工具方法,下列各项中,这种做法体现的管理会计应用原则是( )。
A.战略导向原则
B.适应性原则
C.融合性原则
D.成本效益原则
正确答案:B
答案解析:适应性原则是指管理会计的应用应与单位应用环境和自身特征相适应。
历史推荐
「高频知识点(初级会计实务篇)」知识点汇总1-10
「高频知识点(初级会计实务篇)」知识点汇总11-20
「高频知识点(初级会计实务篇)」知识点汇总21-30
【高频知识点(初级会计实务篇)】知识点31:转让金融商品增值税
【高频知识点(初级会计实务篇)】知识点32:存货的采购成本
【高频知识点(初级会计实务篇)】知识点33:计划成本核算原材料
【高频知识点(初级会计实务篇)】知识点34:委托加工物资
【高频知识点(初级会计实务篇)】知识点35:存货清查
【高频知识点(初级会计实务篇)】知识点36:存货减值
【高频知识点(初级会计实务篇)】知识点37:固定资产的初始计量
【高频知识点(初级会计实务篇)】知识点38:固定资产计提折旧
【高频知识点(初级会计实务篇)】知识点39:固定资产后续支出
【高频知识点(初级会计实务篇)】知识点40:固定资产清查和减值
【高频知识点(初级会计实务篇)】知识点41: 无形资产的计量
【高频知识点(初级会计实务篇)】知识点42:无形资产处置与减值
【高频知识点(初级会计实务篇)】知识点43:长期待摊费用
【高频知识点(初级会计实务篇)】知识点44:应付款项和预收账款
【高频知识点(初级会计实务篇)】知识点45:其他应付款
「高频知识点(初级会计实务篇)」知识点46:职工薪酬
「高频知识点(初级会计实务篇)」知识点47:非货币性职工薪酬
「高频知识点(初级会计实务篇)」知识点48:应交税费
「高频知识点(初级会计实务篇)」知识点49:接受投资的核算
「高频知识点(初级会计实务篇)」知识点50:资本公积的账务处理
「高频知识点(初级会计实务篇)」知识点51:留存收益
「高频知识点(初级会计实务篇)」知识点52:收入的确认
「高频知识点(初级会计实务篇)」知识点53:商业折扣和现金折扣
「高频知识点(初级会计实务篇)」知识点54:销售退回
「高频知识点(初级会计实务篇)」知识点55:委托代销商品
「高频知识点(初级会计实务篇)」知识点56:预收款方式销售商品
「高频知识点(初级会计实务篇)」知识点57:劳务的开始和完成
「高频知识点(初级会计实务篇)」知识点59:其他业务成本
「高频知识点(初级会计实务篇)」知识点60:税金及附加
「高频知识点(初级会计实务篇)」知识点61:管理费用
「高频知识点(初级会计实务篇)」知识点62:利润
「高频知识点(初级会计实务篇)」知识点63:所得税费用
「高频知识点(初级会计实务篇)」知识点64:本年利润
「高频知识点(初级会计实务篇)」知识点65:资产负债表
「高频知识点(初级会计实务篇)」知识点66:利润表
「高频知识点(初级会计实务篇)」知识点67:所有者权益变动表
—如果喜欢,快分享给你的朋友们吧—
“高频知识点整理”栏目设计:
【基本知识】为对该高频知识点涉及到的基础知识整理和归纳。
【做题小技巧】为分享一些与该高频知识点相关的考试时可直接应用的做题步骤和关联补充知识点等。
【最爱考】为说明该高频知识点的考试形式,做到知己知彼,才知道从何种角度进行学习。
【实践出真知】为该高频知识点的具体应用,同时带有解析,该解析具体展示了【基本知识】和【做题小技巧】的应用过程。
版权声明:我们致力于保护作者版权,注重分享,被刊用文章【管理会计实务答案(高频知识点)】因无法核实真实出处,未能及时与作者取得联系,或有版权异议的,请联系管理员,我们会立即处理! 部分文章是来自自研大数据AI进行生成,内容摘自(百度百科,百度知道,头条百科,中国民法典,刑法,牛津词典,新华词典,汉语词典,国家院校,科普平台)等数据,内容仅供学习参考,不准确地方联系删除处理!;
工作时间:8:00-18:00
客服电话
电子邮件
beimuxi@protonmail.com
扫码二维码
获取最新动态
